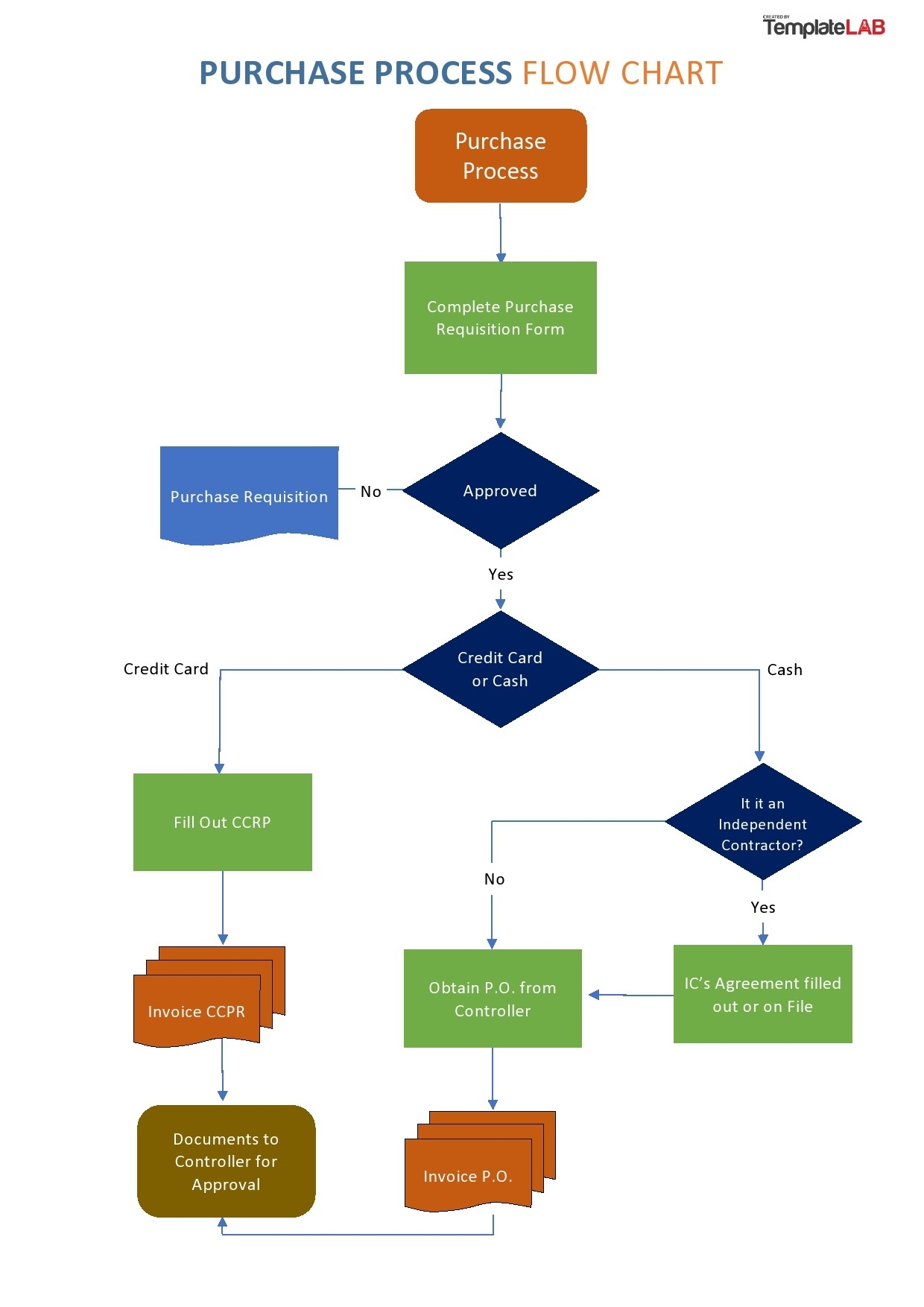
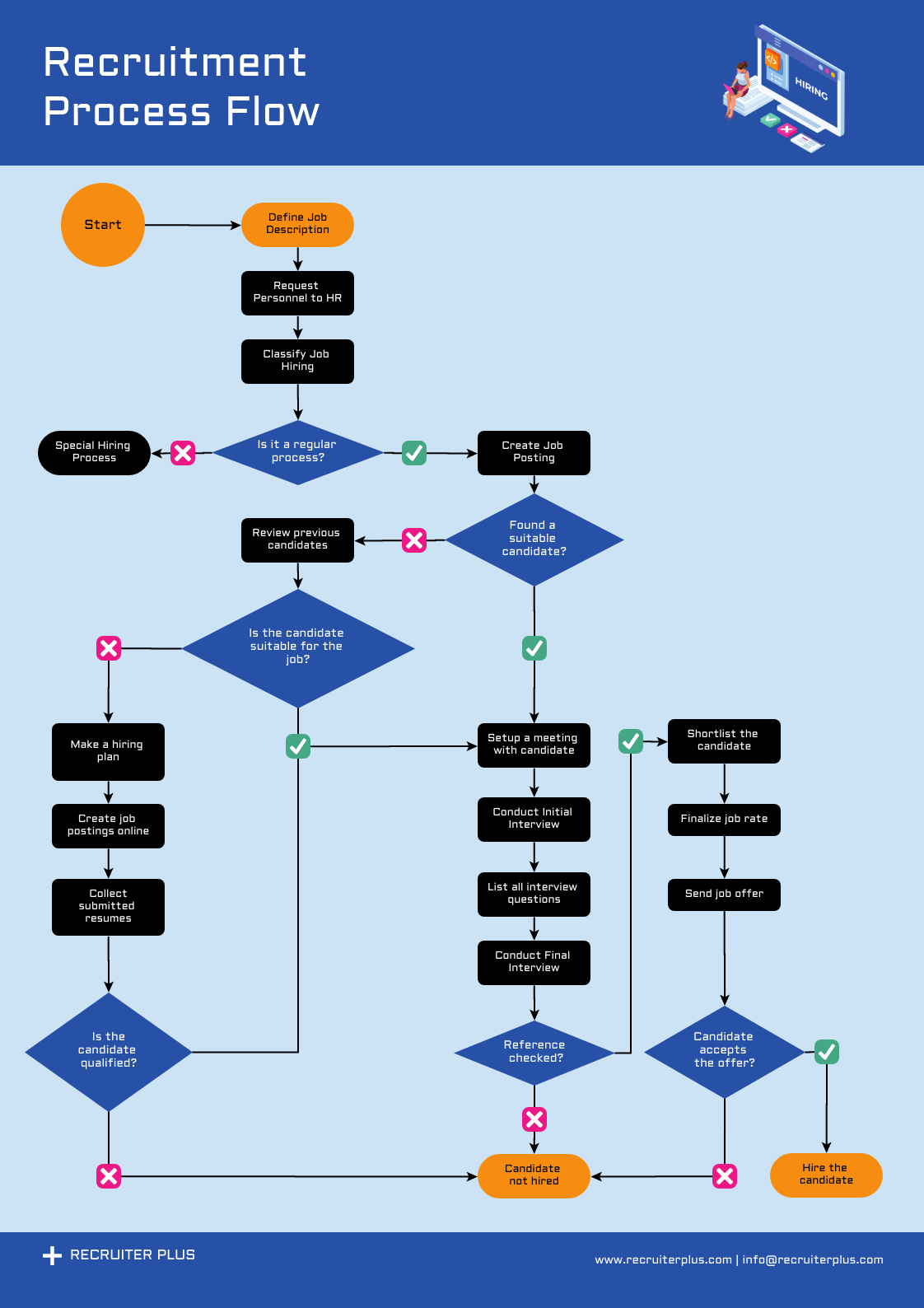
Have you ever found yourself struggling to visualize a complex process or workflow? Fear not, as we have the perfect solution for you – the Process Workflow Diagram Template! This handy tool will help you break down any intricate process into easy-to-understand steps.
Whether you are a project manager, a business owner, or a student working on a research project, having a well-designed workflow diagram can make all the difference in organizing your thoughts and conveying your ideas effectively.
Process Workflow Diagram Template
Streamline Your Processes with a Process Workflow Diagram Template
With the Process Workflow Diagram Template, you can map out each step of your process, identify bottlenecks, and streamline your workflow for maximum efficiency. Say goodbye to confusion and hello to clarity with this user-friendly tool!
Simply drag and drop elements onto the template, connect them with arrows to show the flow of your process, and add descriptive text to explain each step. You can customize the colors, shapes, and sizes of the elements to suit your preferences and make your diagram visually appealing.
Whether you are creating a diagram for a software development process, a marketing campaign, or a research study, the Process Workflow Diagram Template is versatile enough to accommodate any type of process. So why wait? Start visualizing your processes today and watch your productivity soar!
In conclusion, the Process Workflow Diagram Template is a game-changer for anyone looking to organize their thoughts, streamline their processes, and communicate their ideas effectively. Try it out today and see the difference it can make in your work!
Workflow Template Free Project Workflow Diagram FigJam
Free Customizable Flowchart Templates Canva
26 Fantastic Flow Chart Templates Word Excel Power Point
Free Customizable Flowchart Templates Canva
FlowChart What Is It Templates And Symbols Venngage





