Are you looking for easy-to-use process flow diagram templates for your next project? Look no further! Our collection of templates is designed to help you visualize and streamline your processes with ease.
Whether you’re working on a business project, school assignment, or personal task, having a clear and organized process flow diagram can make a world of difference. Our templates are user-friendly and customizable to suit your specific needs.
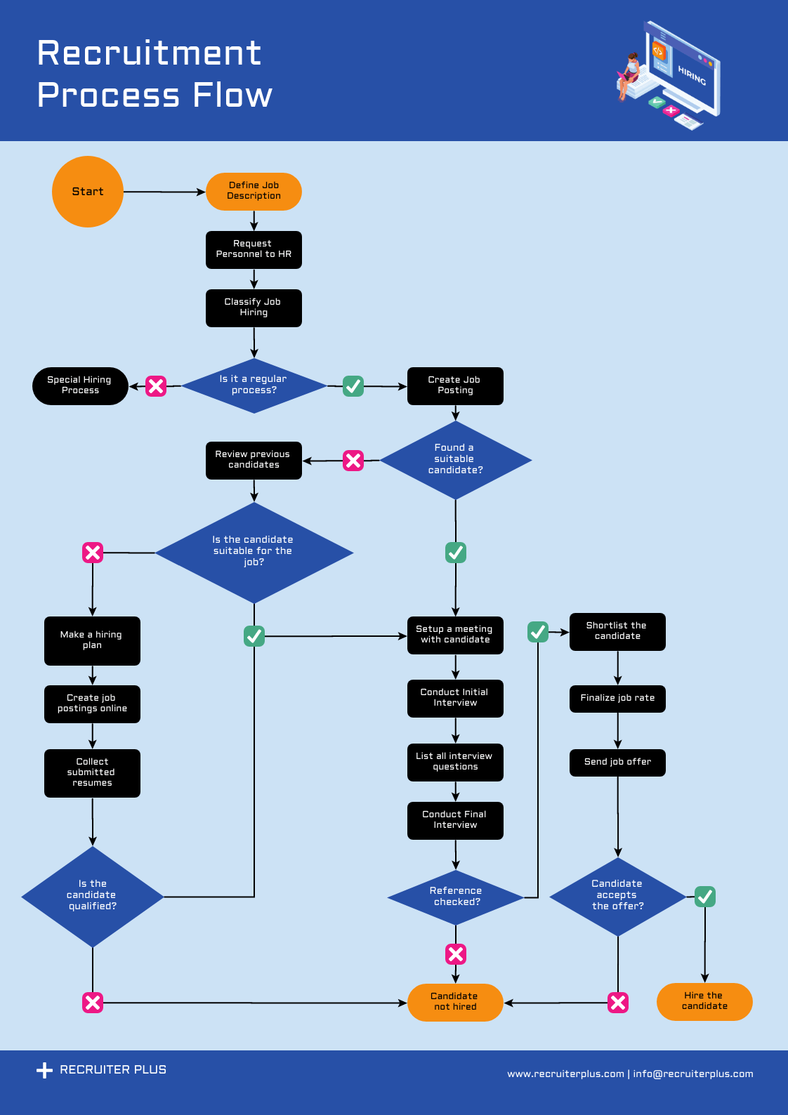
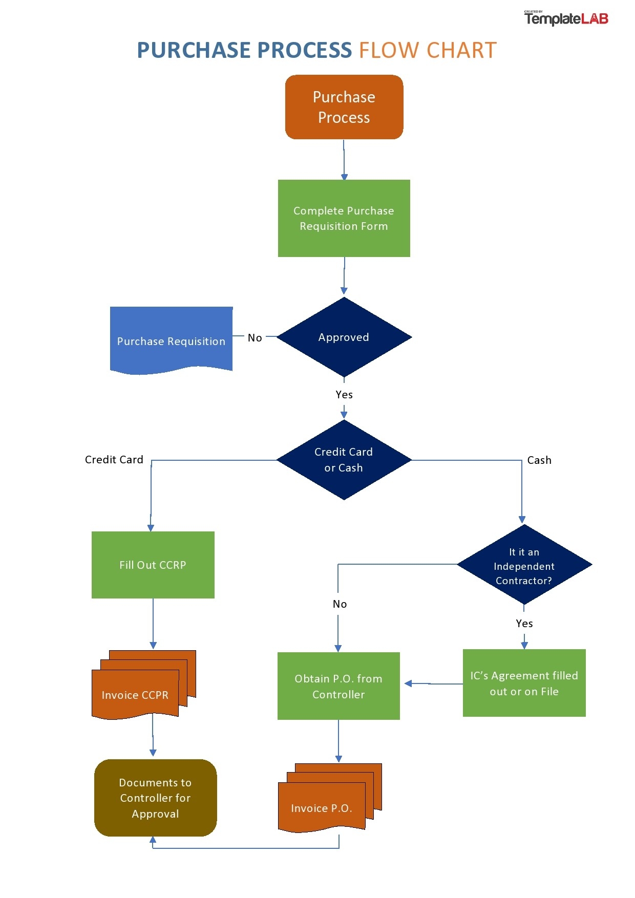
Process Flow Diagram Templates
Process Flow Diagram Templates: Streamline Your Workflow
With our process flow diagram templates, you can map out each step of your process, identify potential bottlenecks, and optimize your workflow for maximum efficiency. From simple linear processes to complex branching paths, our templates have you covered.
Choose from a variety of styles and designs to find the perfect template that fits your project’s needs. Whether you prefer a clean and minimalist layout or a more colorful and visual approach, we have options to suit every preference.
Don’t waste time reinventing the wheel – use our process flow diagram templates to jumpstart your project and stay organized from start to finish. With a well-designed diagram in hand, you’ll be able to communicate your process clearly and effectively to stakeholders and team members.
So why wait? Start using our process flow diagram templates today and take your workflow to the next level. Say goodbye to confusion and inefficiency, and hello to streamlined processes and successful projects!
Free Customizable Flowchart Templates Canva
26 Fantastic Flow Chart Templates Word Excel Power Point
FlowChart What Is It Templates And Symbols Venngage
Free Customizable Flowchart Templates Canva
Free Customizable Flowchart Templates Canva





