Are you looking for a Process Flow Diagram Template Word? Look no further! Creating process flow diagrams in Word can be a breeze with the right template. Whether you’re a student, professional, or just curious, having a template can save you time and effort.
Process flow diagrams are essential in visualizing processes, workflows, and systems. They help streamline operations, identify inefficiencies, and improve communication. With a template in Word, you can easily customize and share your diagrams with colleagues, clients, or classmates.
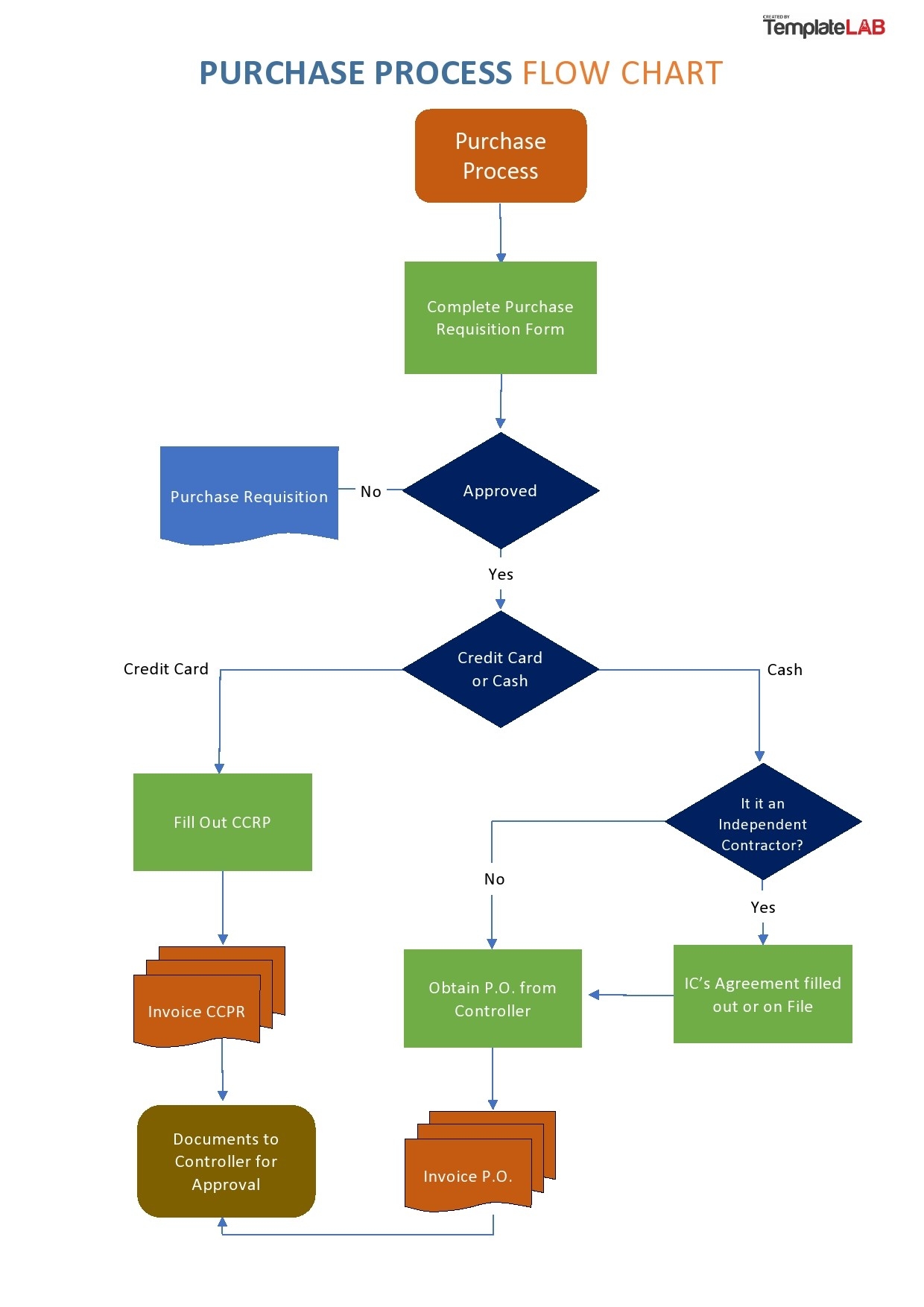
Process Flow Diagram Template Word
Efficiency with Process Flow Diagram Template Word
By using a template, you can focus on the content of your process flow diagram without worrying about the design. Simply plug in your information, adjust the layout if needed, and you’re good to go! It’s a simple yet effective way to convey complex ideas in a clear and organized manner.
Whether you’re documenting a manufacturing process, outlining a project timeline, or mapping out a customer journey, a Process Flow Diagram Template Word can be your best friend. It’s versatile, user-friendly, and accessible to anyone with basic knowledge of Word.
Don’t let the thought of creating a process flow diagram from scratch overwhelm you. With a template, you can start visualizing your ideas in no time. Take advantage of the convenience and flexibility that a Process Flow Diagram Template Word offers, and watch your productivity soar!
So, next time you need to create a process flow diagram, remember to check out a template in Word. It’s a game-changer that can help you work smarter, not harder. Get started today and see the difference for yourself!
26 Fantastic Flow Chart Templates Word Excel Power Point
Free Customizable Flowchart Templates Canva
Free Download 6 Word Flowchart Templates
Flowchart Template For Word Lucidchart
26 Fantastic Flow Chart Templates Word Excel Power Point





