Are you looking for a user-friendly Process Flow Diagram Template Visio to streamline your workflow? Look no further! With our easy-to-use template, you can create professional-looking diagrams in no time.
Whether you’re a beginner or an experienced user, our Process Flow Diagram Template Visio is designed to meet your needs. It comes with pre-built shapes and connectors, making it simple to drag and drop elements to create your flowchart.
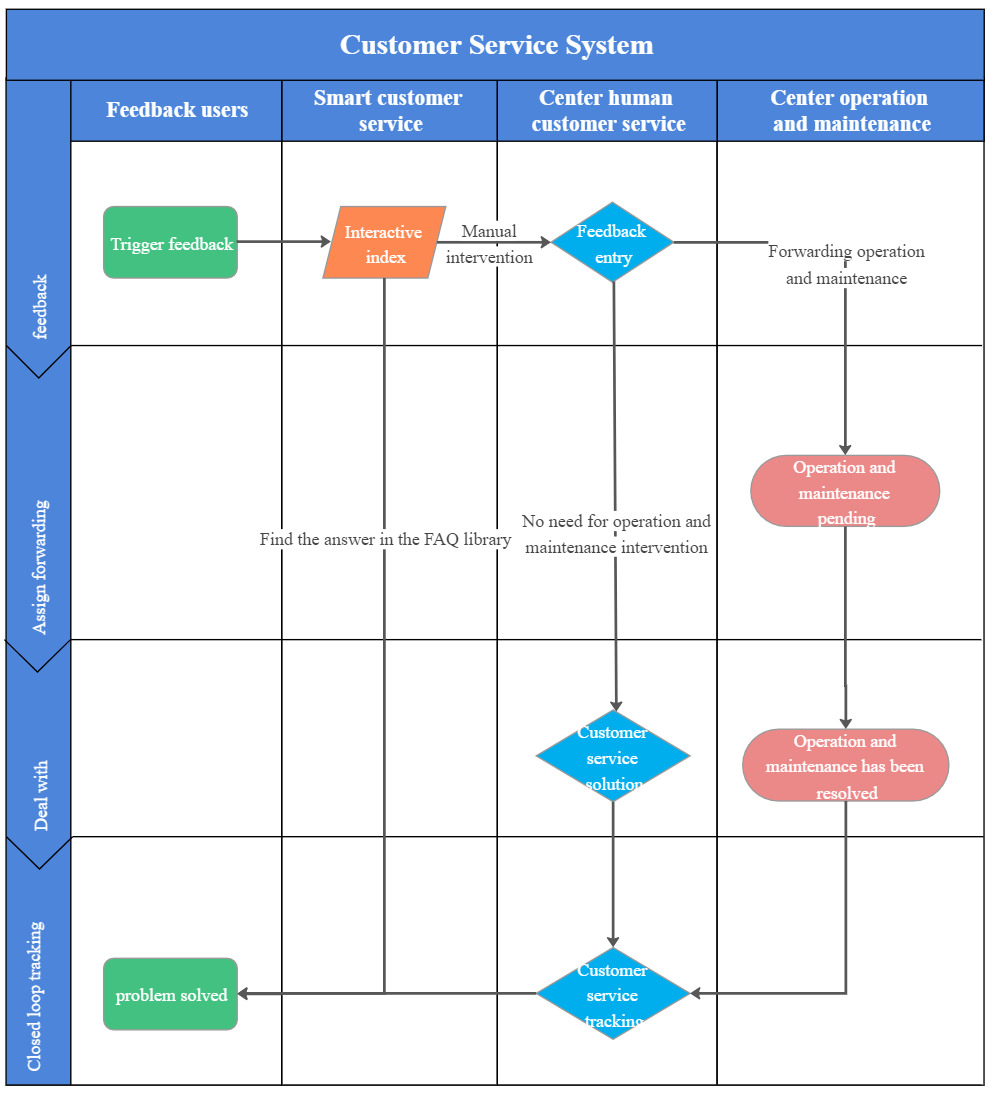
Process Flow Diagram Template Visio
Streamline Your Workflow with Process Flow Diagram Template Visio
Start by opening the template in Visio and selecting the desired layout. Next, add shapes to represent different steps in your process. Connect the shapes with lines to show the flow of your process.
Customize the colors, fonts, and styles to make your diagram visually appealing. Add text to label each step and provide additional information. Once you’re satisfied with your diagram, save it for future reference or share it with your team.
With our Process Flow Diagram Template Visio, you can easily communicate complex processes in a clear and concise manner. Say goodbye to confusing spreadsheets and lengthy documents – streamline your workflow with our intuitive template today!
In conclusion, our Process Flow Diagram Template Visio is the perfect tool for anyone looking to enhance their workflow efficiency. Try it out today and see the difference it can make in organizing and visualizing your processes. Simplify your work life with our user-friendly template!
ITIL Process Map For Visio
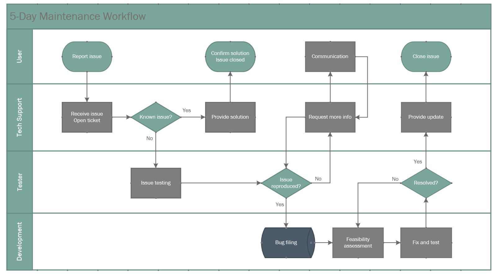
How To Create A Cross Functional Flowchart In Visio EdrawMax Online
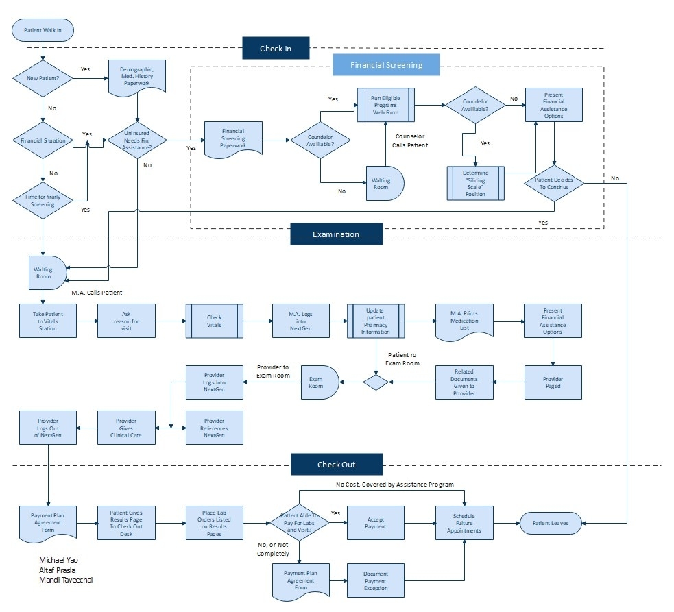
How To Make Swimlane Diagrams In Visio Free Swimlane Diagram
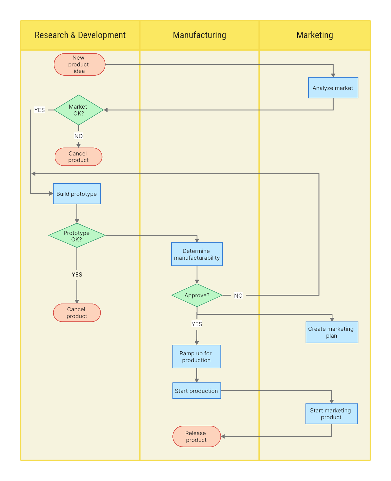
How To Make A Cross Functional Flowchart In Visio
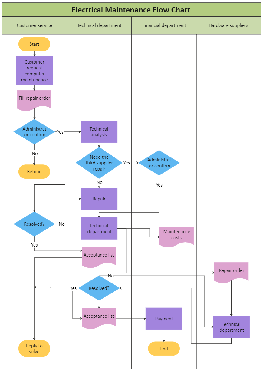
2025 Guide How To Create A Workflow Chart In Visio





