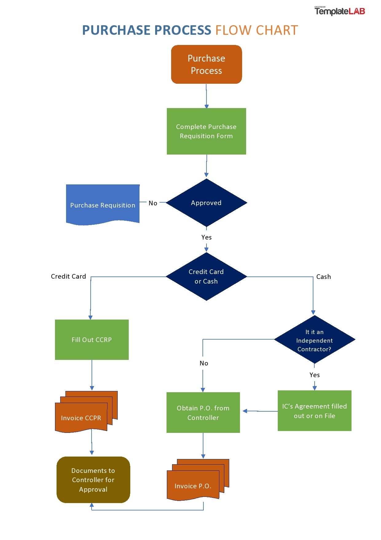
Are you looking for a free template for a process flow diagram? Look no further! A process flow diagram is a visual representation of the steps in a process. It helps to identify inefficiencies and improve workflows.
Creating a process flow diagram from scratch can be time-consuming. That’s why using a free template can save you time and effort. Whether you’re a business owner, project manager, or student, having a process flow diagram can help you visualize and communicate your ideas effectively.
Process Flow Diagram Free Template
Process Flow Diagram Free Template
With a process flow diagram free template, you can easily customize it to suit your needs. Simply download the template, input your data, and voila! You have a professional-looking process flow diagram ready to use. You can use it for presentations, reports, or project planning.
There are many websites where you can find free process flow diagram templates. Some templates are simple and straightforward, while others are more complex and detailed. Choose a template that best fits your requirements and start creating your process flow diagram today.
Remember, a well-designed process flow diagram can help you streamline processes, improve efficiency, and achieve better results. So why wait? Get your hands on a free template and start visualizing your processes like a pro!
In conclusion, using a process flow diagram free template is a great way to save time and create professional-looking visuals. Whether you’re a beginner or an expert, having a template can make the process easier and more efficient. So don’t hesitate to explore the available options and start creating your process flow diagram today!
26 Fantastic Flow Chart Templates Word Excel Power Point
21 Flowchart Templates For Google Slides Word U0026 Powerpoint Piktochart
26 Fantastic Flow Chart Templates Word Excel Power Point
Free Customizable Flowchart Templates Canva
Free Customizable Flowchart Templates Canva





