Are you looking for an easy way to create process diagrams in Word? Look no further! With a process diagram template for Word, you can quickly and efficiently map out your workflow, project steps, or organizational processes.
These templates are designed to be user-friendly and customizable, making it simple for anyone to create professional-looking process diagrams without any design experience. Whether you’re a student, business professional, or project manager, a process diagram template for Word can help streamline your work.
Process Diagram Template Word
Streamline Your Work with a Process Diagram Template Word
By using a process diagram template in Word, you can save time and effort by starting with a pre-designed layout. Simply input your information, customize the colors and fonts to match your branding, and you’ll have a polished process diagram ready to use in no time.
These templates often include shapes, arrows, and text boxes that you can easily drag and drop to create your diagram. Plus, with Word’s intuitive editing tools, you can resize, move, and format elements with ease.
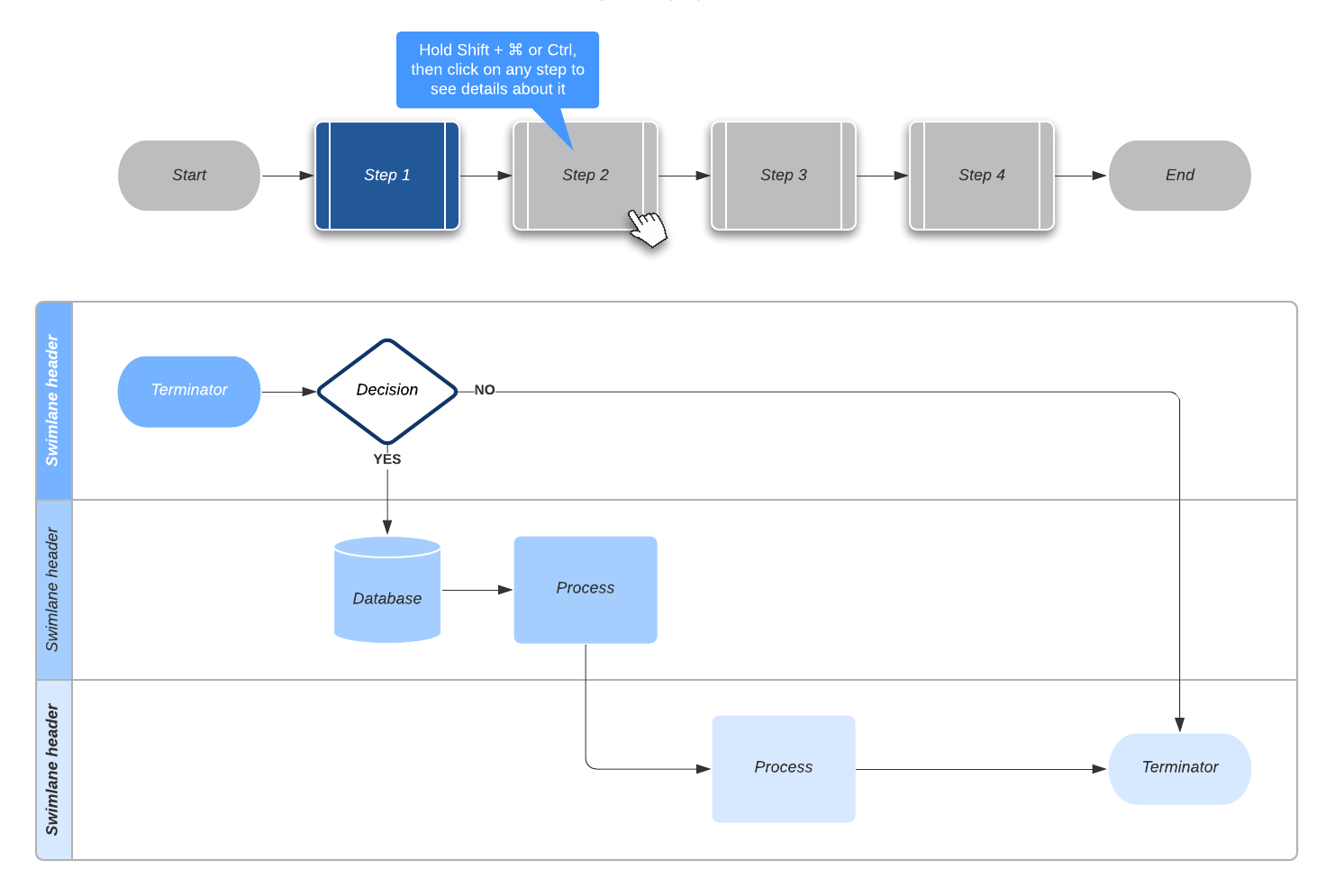
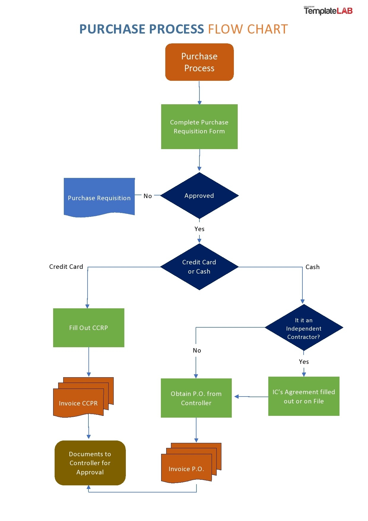
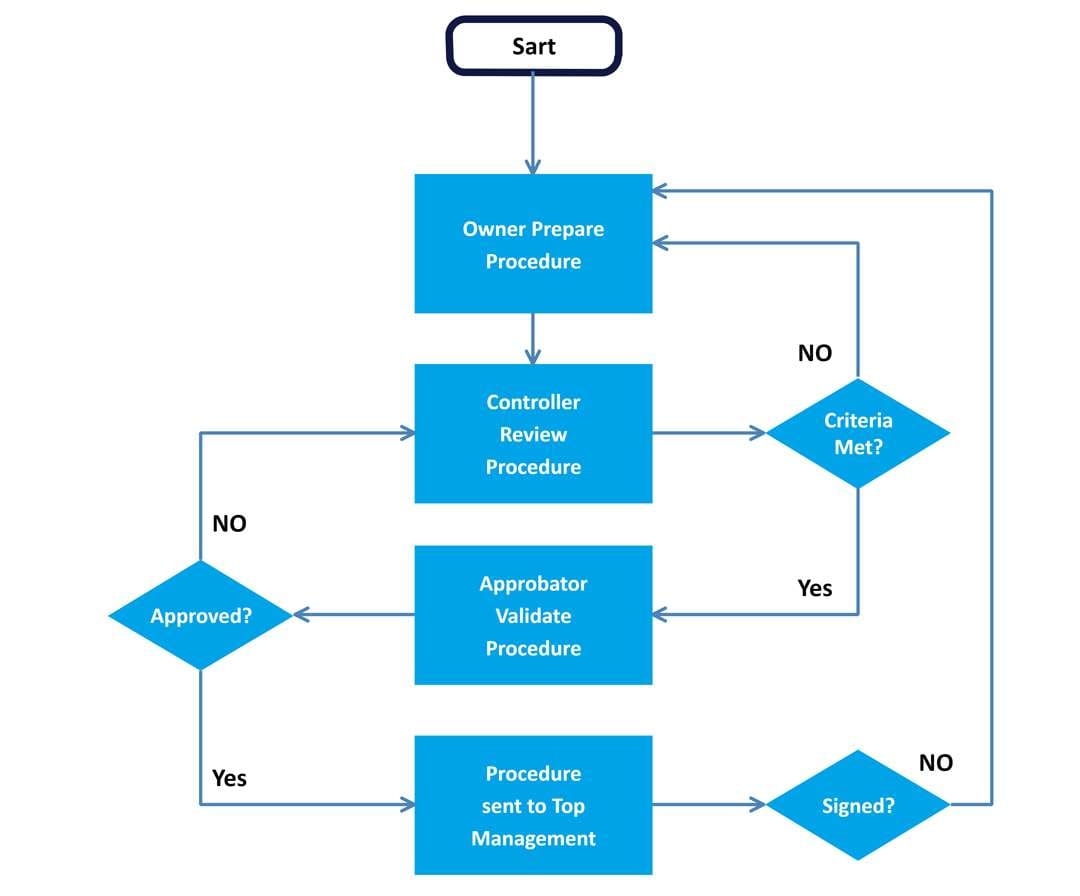
Whether you’re creating a flowchart, timeline, or decision tree, a process diagram template for Word can help you communicate complex ideas visually and efficiently. Say goodbye to starting from scratch and hello to professional-looking diagrams in minutes!
So, next time you need to map out a process or workflow, consider using a process diagram template in Word. It’s a simple, user-friendly solution that can help you work smarter, not harder.
Free Download 6 Word Flowchart Templates
Free Customizable Flowchart Templates Canva
26 Fantastic Flow Chart Templates Word Excel Power Point
Flowchart Template For Word Lucidchart
Free Download 6 Word Flowchart Templates





