Are you in need of a process diagram template but don’t want to break the bank? Look no further! We have a free process diagram template that will help you organize your ideas and workflows efficiently.
Our process diagram template free is user-friendly and customizable, allowing you to tailor it to your specific needs. Whether you are planning a project, outlining a business process, or mapping out a workflow, this template has got you covered.
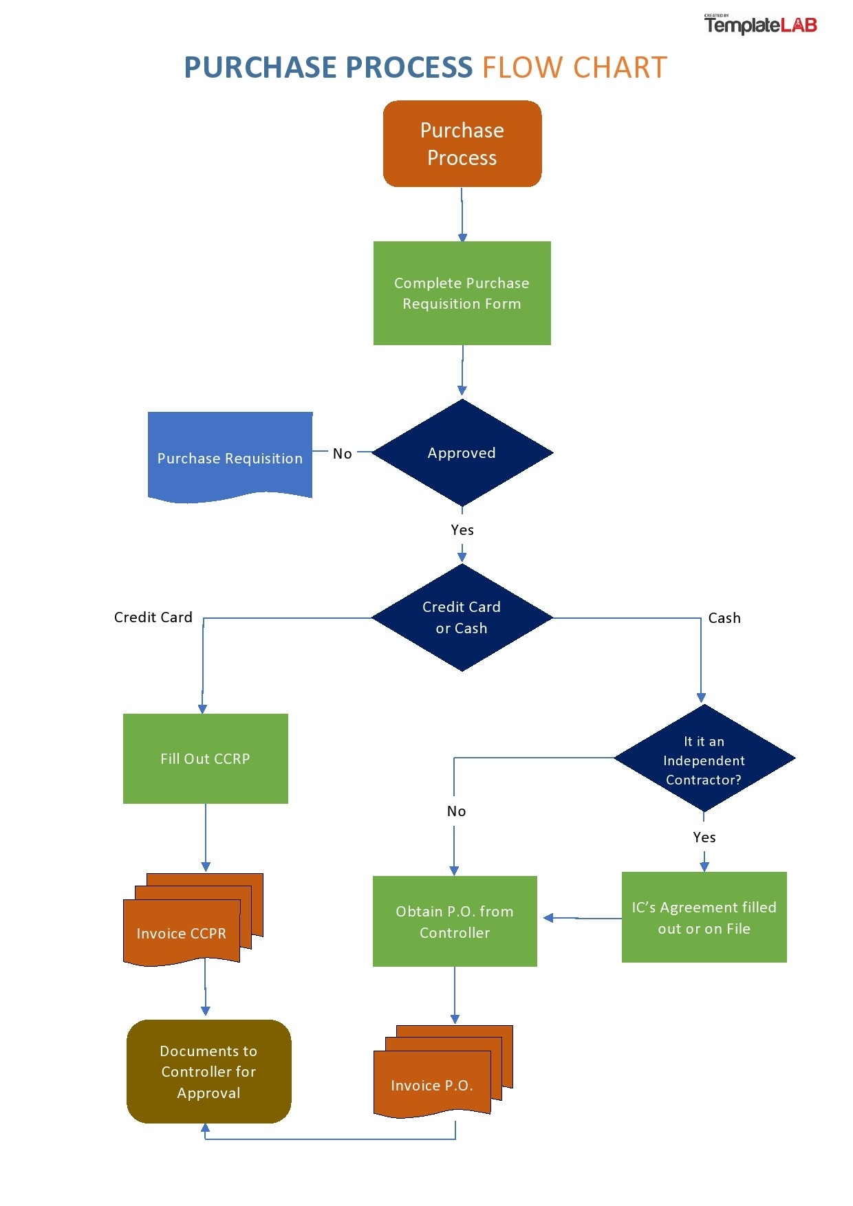
Process Diagram Template Free
Streamline Your Processes with Our Free Process Diagram Template
This process diagram template free is perfect for visual learners who thrive on seeing the big picture. It will help you break down complex processes into manageable steps, making it easier to track progress and identify potential bottlenecks.
With our free process diagram template, you can collaborate with team members in real-time, ensuring everyone is on the same page. Say goodbye to endless email chains and confusing spreadsheets – our template simplifies the process and promotes efficient communication.
Don’t waste time reinventing the wheel – download our free process diagram template today and take your productivity to the next level. Whether you are a seasoned professional or a newbie looking to streamline your processes, this template is the perfect tool to help you succeed.
In conclusion, our free process diagram template is a game-changer for anyone looking to improve their workflow efficiency. Download it today and experience the benefits of visualizing your processes in a clear and organized manner. Say hello to increased productivity and goodbye to confusion – try our template now!
26 Fantastic Flow Chart Templates Word Excel Power Point
Free And Customizable Process Templates
26 Fantastic Flow Chart Templates Word Excel Power Point
Free Customizable Flowchart Templates Canva
Free Customizable Flowchart Templates Canva





