Are you looking for a simple and effective way to visualize the relationships between different components in your software system? A package diagram template might be just what you need. This type of diagram is a great tool for organizing and understanding the structure of your code.
With a package diagram template, you can easily see how different classes, interfaces, and other elements are grouped together within your software project. This can help you identify dependencies, improve code organization, and make it easier to communicate the architecture of your system to others.
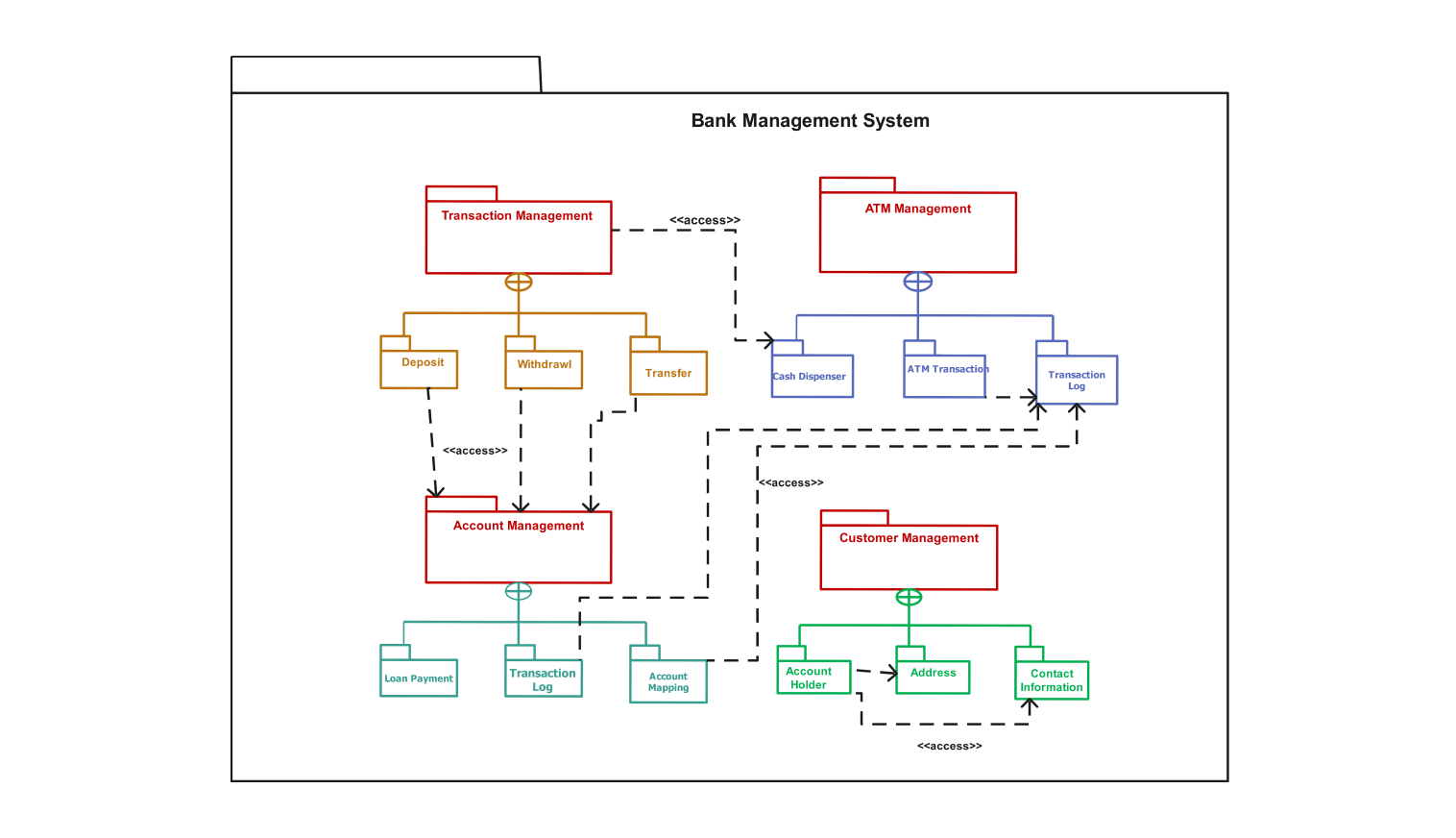
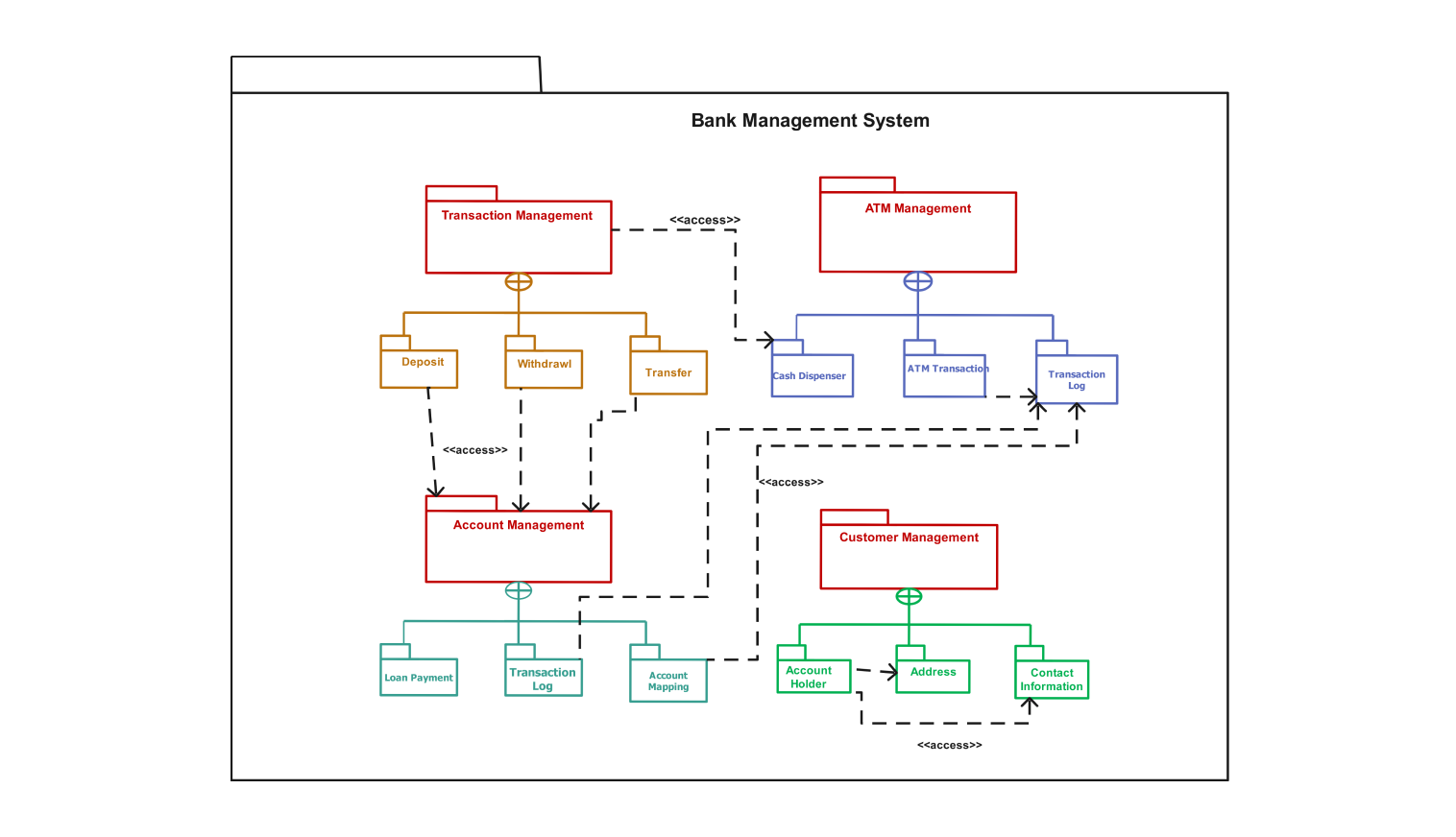
Package Diagram Template
Package Diagram Template
Creating a package diagram using a template is a straightforward process. Simply drag and drop elements onto the canvas, connect them with lines to show relationships, and add labels to provide additional context. Many diagramming tools offer pre-designed templates that you can customize to fit your specific needs.
By using a package diagram template, you can save time and effort in creating visual representations of your software architecture. This can be especially helpful when working on complex projects with multiple components and dependencies. With a clear and organized diagram, you can better understand how different parts of your system interact and make informed decisions about design and implementation.
So, if you’re looking to streamline your software development process and improve code quality, consider using a package diagram template. It’s a simple yet powerful tool that can help you visualize and communicate the structure of your software system effectively.
Package Diagram For Hospital Management
Package Diagram Example Layerd Application Diagram Paket Template
Package Diagram Examples Editable U0026 Free
Package Diagram Examples Editable U0026 Free
Package Diagram Templates





