Have you ever needed to create a sequence diagram for a project or presentation but didn’t know where to start? Look no further! With the Miro Sequence Diagram Template, you can easily visualize the flow of events and interactions in a clear and concise way.
Whether you’re a seasoned developer or new to diagramming, this template is user-friendly and customizable to suit your needs. Say goodbye to confusing and cluttered diagrams, and hello to a streamlined and professional-looking sequence diagram.
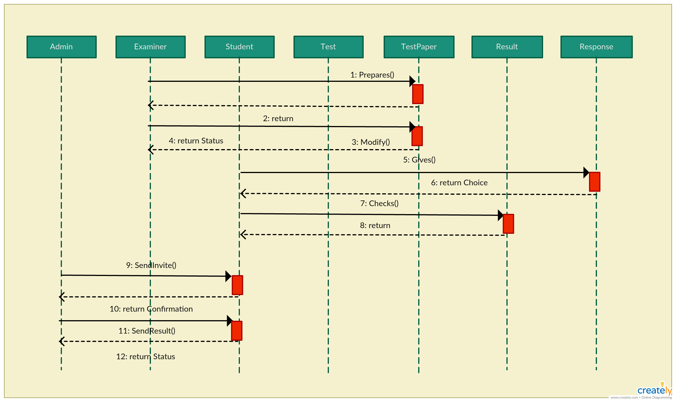
Miro Sequence Diagram Template
Unlock the Power of the Miro Sequence Diagram Template
With the Miro Sequence Diagram Template, you can drag and drop elements, connect them with arrows, and label each step for clarity. This intuitive tool makes creating sequence diagrams a breeze, saving you time and effort in the process.
Collaborate with team members in real-time, brainstorm ideas, and streamline your workflow with this versatile template. Whether you’re working on a software development project, designing a new process, or mapping out a customer journey, the possibilities are endless with the Miro Sequence Diagram Template.
Say goodbye to complicated software or hand-drawn diagrams that are hard to decipher. The Miro Sequence Diagram Template is your go-to solution for creating professional and visually appealing sequence diagrams that will impress your audience and elevate your presentations.
So why wait? Try out the Miro Sequence Diagram Template today and take your diagramming skills to the next level. Simplify your workflow, communicate your ideas effectively, and showcase your creativity with this innovative tool. Get started now and see the difference for yourself!
UML Sequence Diagram Template Miro
UML Sequence Diagram Online Tool Miro
UML Shape Pack For Software Modeling Ease Miro
UML Sequence Diagram Template Miro
UML Sequence Diagram Template Miro



