Are you looking for a simple and easy-to-use Manufacturing Process Flow Diagram Template? Look no further! Creating a process flow diagram is essential for any manufacturing business to visualize and understand the steps involved in production.
With our customizable template, you can easily map out each stage of the manufacturing process, from raw materials to finished products. Whether you’re a seasoned professional or new to the industry, our template is user-friendly and intuitive.
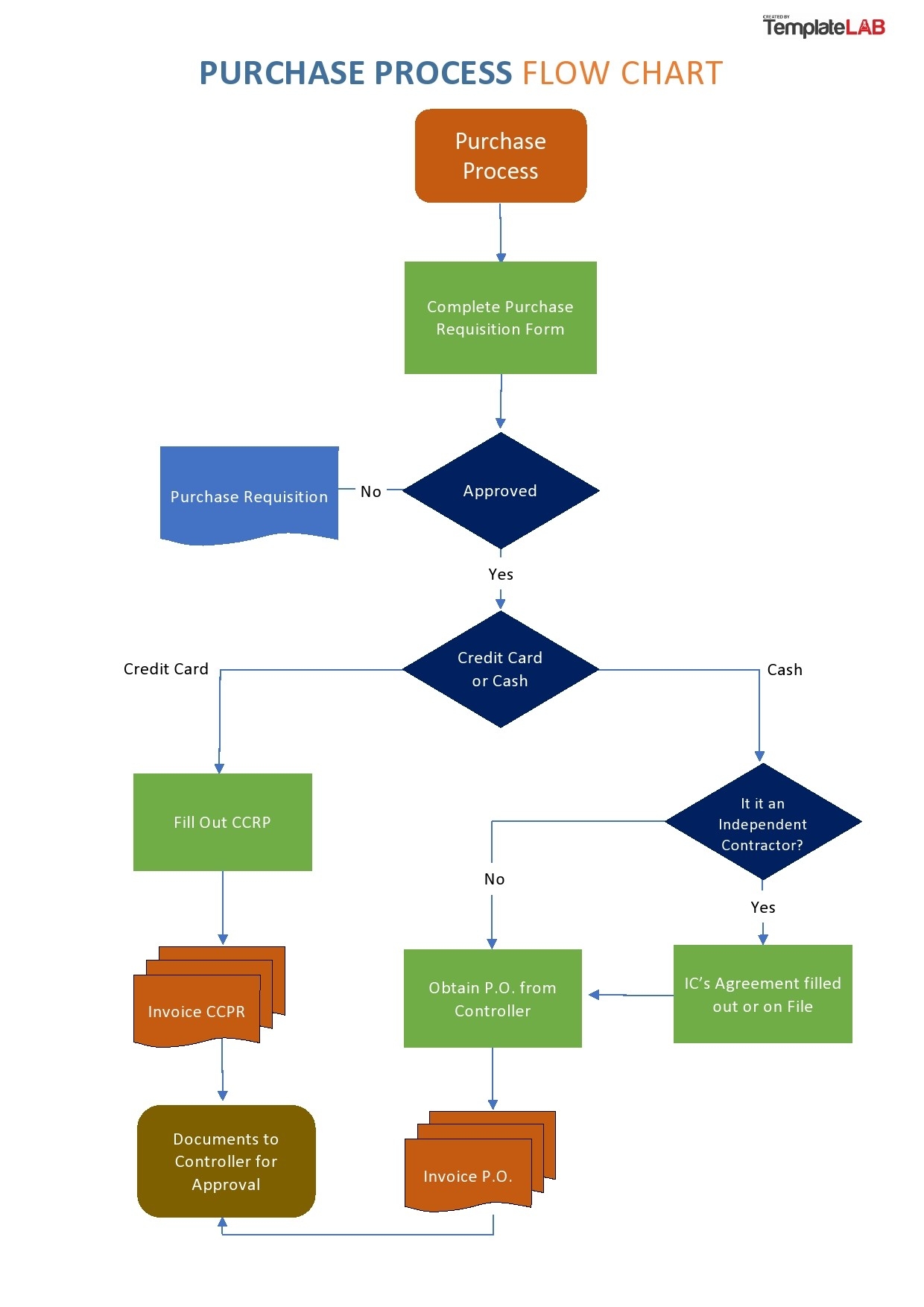
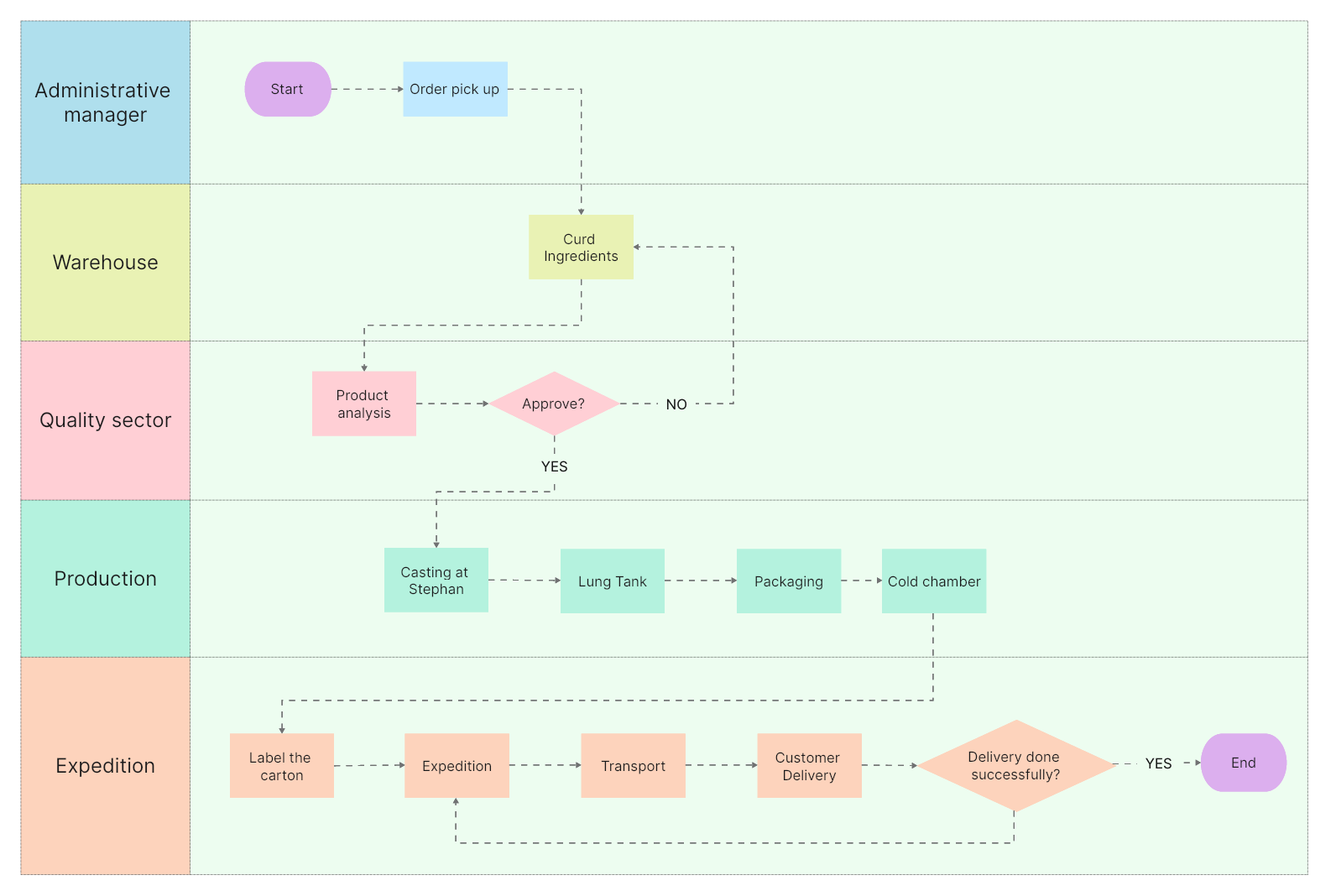
Manufacturing Process Flow Diagram Template
Streamline Your Production with Our Manufacturing Process Flow Diagram Template
Our template includes all the necessary elements for a comprehensive process flow diagram, such as input/output, activities, decision points, and more. Simply drag and drop the elements onto the canvas and connect them with arrows to create a clear and organized diagram.
By using our template, you can improve communication within your team, identify bottlenecks in the production process, and optimize workflow efficiency. Visualizing the manufacturing process will help you streamline operations and reduce costs, ultimately leading to increased productivity and profitability.
Don’t waste time trying to create a process flow diagram from scratch. Download our Manufacturing Process Flow Diagram Template today and take the first step towards optimizing your production process. With just a few clicks, you’ll have a professional-looking diagram that will impress your colleagues and superiors.
Take control of your manufacturing process and drive your business towards success with our easy-to-use template. Streamline your production, improve efficiency, and achieve your business goals with our Manufacturing Process Flow Diagram Template.
Mastering Manufacturing Flow Charts A Step by Step Guide
Free Customizable Flowchart Templates Canva
Editable Manufacturing Flowchart Templates In PDF To Download
FlowChart What Is It Templates And Symbols Venngage
26 Fantastic Flow Chart Templates Word Excel Power Point





