If you’re looking for a simple and easy-to-use Level 0 Data Flow Diagram Template, you’ve come to the right place. This template is perfect for visualizing the flow of data in your system.
Creating a Level 0 Data Flow Diagram can help you understand how data moves through your system and identify potential areas for improvement. With this template, you can easily map out the different processes and data stores in your system.
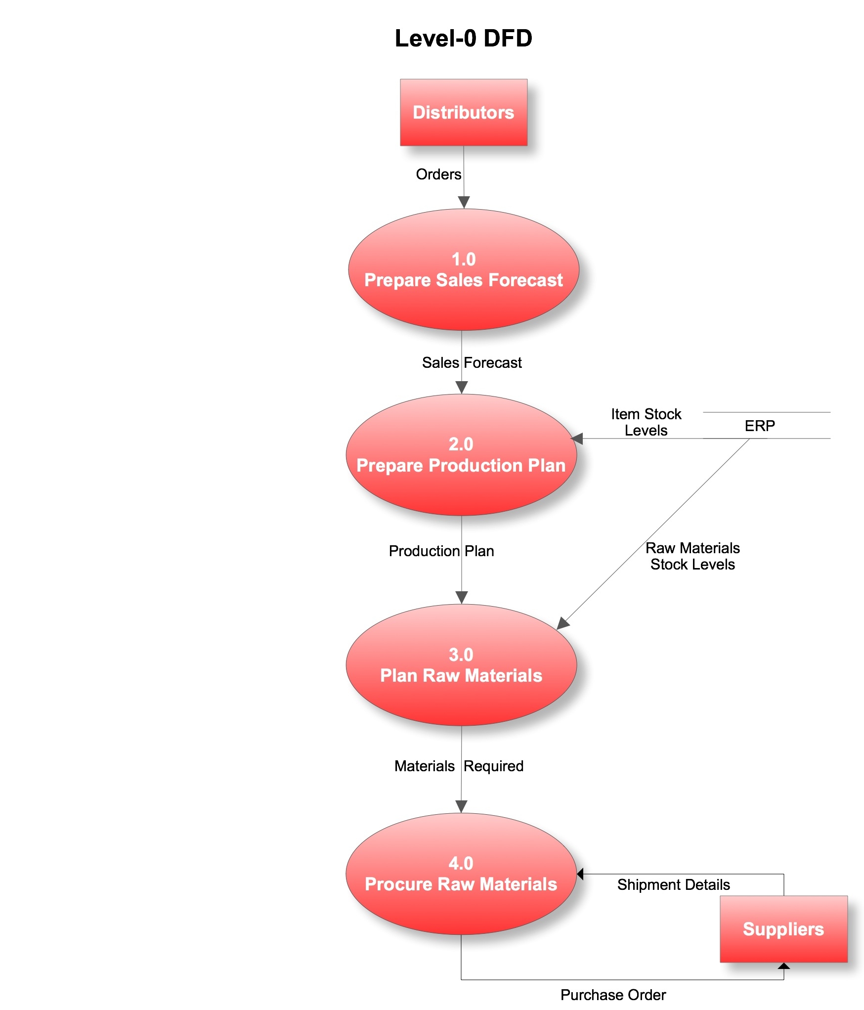
Level 0 Data Flow Diagram Template
Level 0 Data Flow Diagram Template
Start by identifying the main processes in your system and how they interact with each other. Then, add in the external entities that interact with your system and the data stores where information is stored.
Use arrows to show the flow of data between processes, external entities, and data stores. This will help you visualize how data is passed around in your system and identify any bottlenecks or areas for optimization.
Once you have completed your Level 0 Data Flow Diagram, you can use it to communicate with stakeholders, identify areas for improvement, and plan for future system enhancements.
Overall, using a Level 0 Data Flow Diagram Template can help you better understand the flow of data in your system and make informed decisions about how to optimize it for better performance.
Now that you have a better understanding of how to use a Level 0 Data Flow Diagram Template, you can start visualizing the flow of data in your system and making improvements where needed. Happy diagramming!
DFD Library System Cross Functional Flowchart UML Use Case Diagram Example Registration System Draw A Level 0 Data Flow Diagram Dfd For A University Library System
Data Flow Diagram Template Online Editable U0026 Shareable Miro
Data Flow Diagram Template EdrawMind
DFD Level 0 Diagram Template Venngage
Level 0 DFD Template EdrawMax EdrawMax Templates





