Are you looking for a user-friendly integration diagram template to streamline your workflow? Look no further! Creating visually appealing and easy-to-understand integration diagrams can be a breeze with the right tools.
Whether you are a project manager, software developer, or business analyst, having a well-designed integration diagram can help you communicate complex concepts effectively to team members, stakeholders, and clients. With the right template, you can save time and effort while improving the clarity of your presentations.
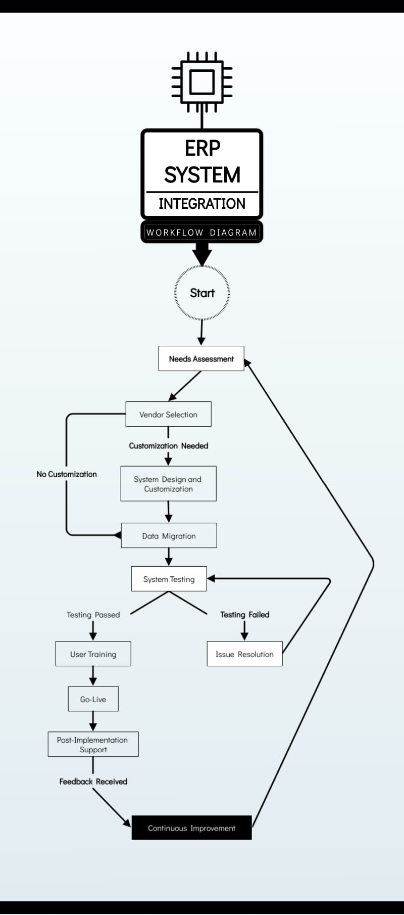
Integration Diagram Template
Integration Diagram Template: Simplify Your Workflow
By using a customizable integration diagram template, you can easily map out the connections between various systems, applications, and processes in your organization. This visual representation can help you identify bottlenecks, dependencies, and potential areas for improvement.
With drag-and-drop functionality, pre-designed shapes, and color-coded elements, creating an integration diagram has never been easier. You can add labels, annotations, and descriptions to provide context and clarity to your diagram, making it easier for your audience to understand the relationships between different components.
Whether you are creating a high-level overview of your system architecture or a detailed process flowchart, an integration diagram template can help you organize your thoughts, streamline your communication, and enhance collaboration within your team.
So why wait? Try out an integration diagram template today and see how it can simplify your workflow, improve your presentations, and enhance your overall productivity. With a few clicks, you can create professional-looking diagrams that will impress your colleagues and clients.
70 Free Diagram Templates For Every Need Miro
40 Technical Diagrams Templates U0026 Examples Miro
OFBizian Visualizing Integration Applications
SAP Integration Architecture Diagram MockFlow
ERP System Integration Workflow Diagram Template Visme




