Are you looking for an easy way to visualize the flow of information in your project or business? Look no further than an Information Flow Diagram Template! These templates are a helpful tool for organizing and mapping out the flow of data, making it easier to understand and analyze.
Information Flow Diagram Templates come in various formats, including flowcharts, diagrams, and graphs. They can be customized to suit your specific needs and are user-friendly, even for those who are not tech-savvy. With just a few clicks, you can create a clear and concise representation of how information moves within your organization.
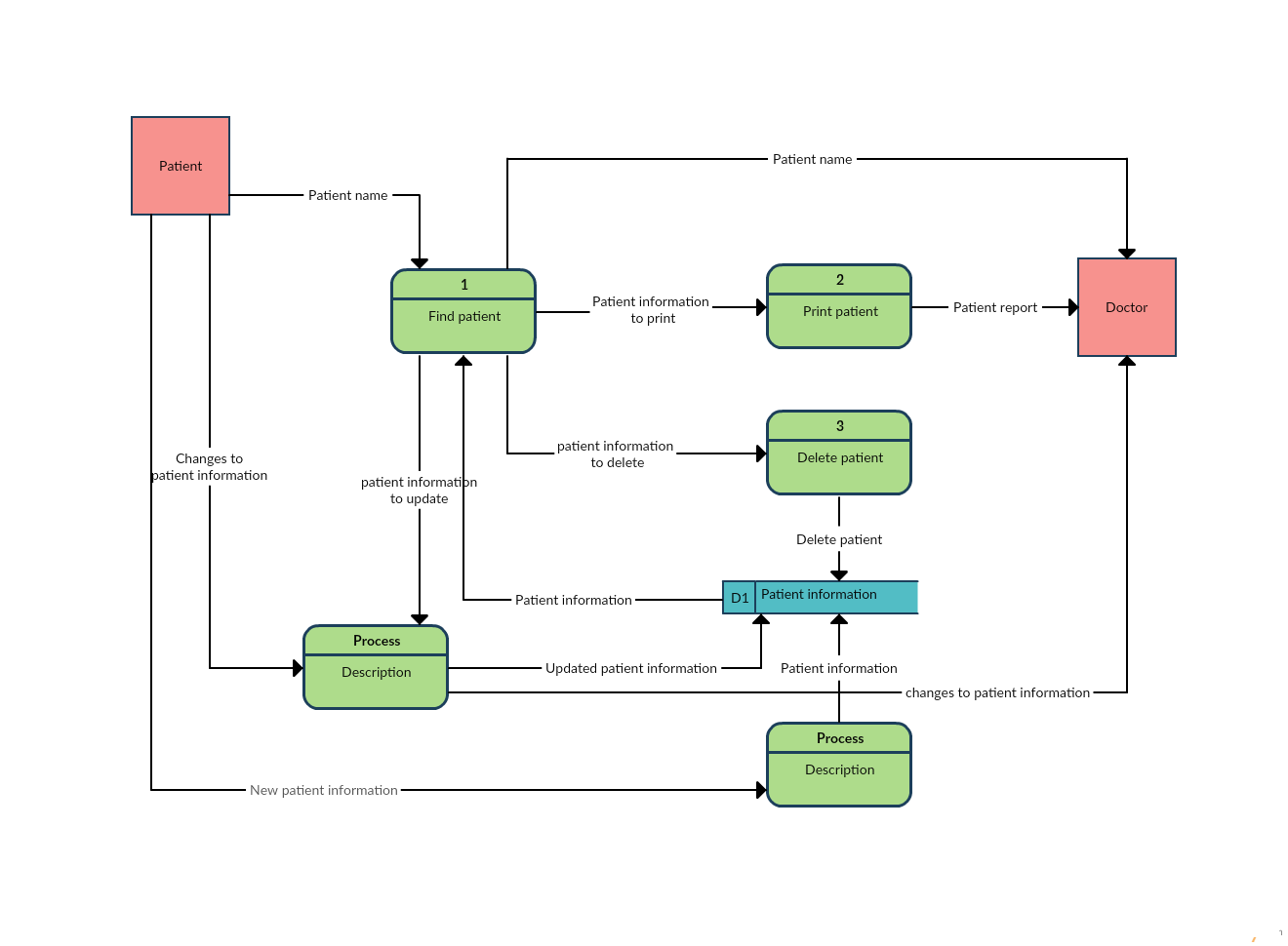
Information Flow Diagram Template
Information Flow Diagram Template: A Visual Aid for Clarity
By using an Information Flow Diagram Template, you can streamline communication processes, identify bottlenecks, and improve efficiency. These templates help you see the big picture and make informed decisions based on data flow patterns. Whether you are managing a project, analyzing business processes, or designing a system, an Information Flow Diagram Template can be a game-changer.
With drag-and-drop functionality and customizable features, creating an Information Flow Diagram has never been easier. You can add labels, colors, and shapes to represent different types of information, making it easy to interpret at a glance. Say goodbye to confusing spreadsheets and hello to a visual representation that speaks volumes.
Take your information management to the next level with an Information Flow Diagram Template. Whether you are a project manager, business analyst, or entrepreneur, this tool can help you gain insights, streamline processes, and make data-driven decisions. Try it out today and see the difference it can make!
Data Flow Diagram Template EdrawMind
Data Flow Diagram Templates To Map Data Flows Creately Blog
Data Flow Diagram Example Free Template FigJam
Free Online Data Flow Diagram Creator Canva
Data Flow Diagram Template Free Examples Slickplan





