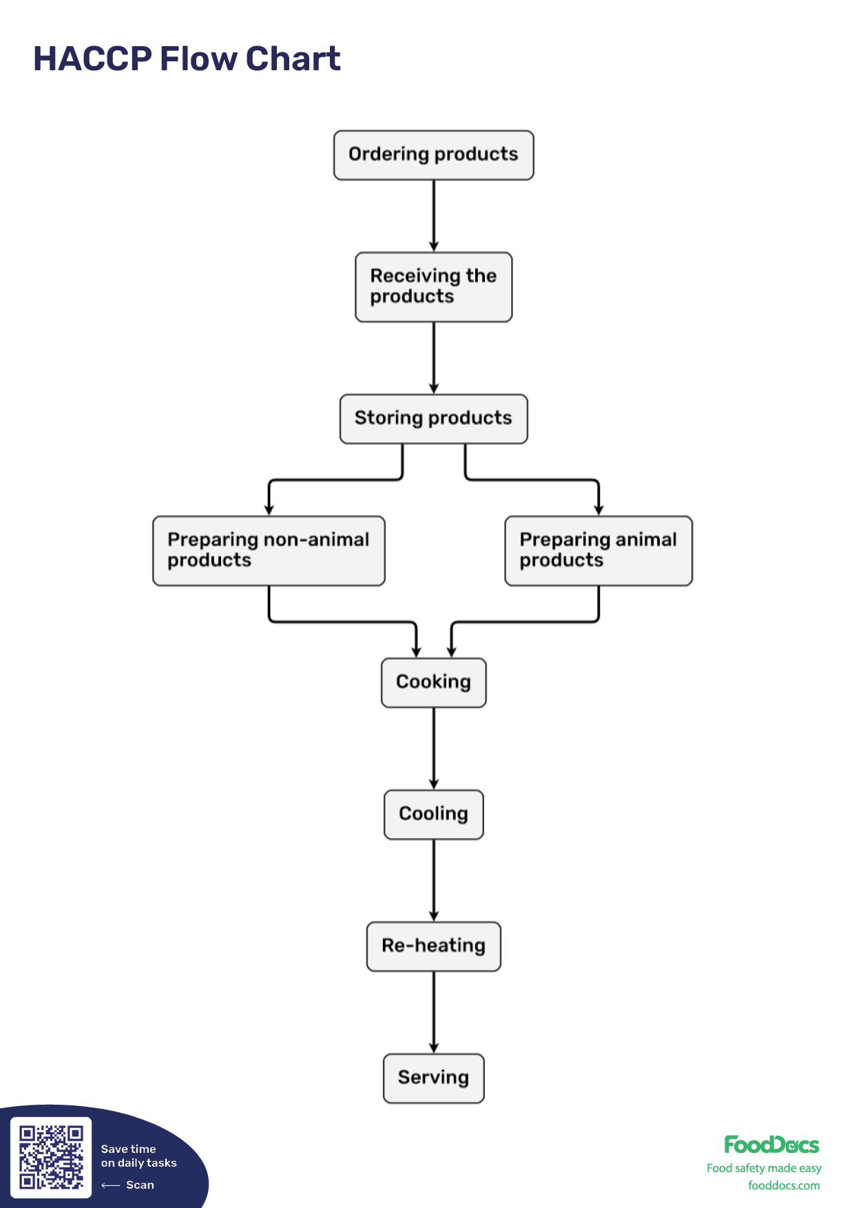
Are you looking for a simple and effective way to create a HACCP flow diagram for your business? Look no further! With our HACCP flow diagram template, you can easily map out your food safety procedures and ensure compliance with regulations.
Our HACCP flow diagram template is designed to be user-friendly and customizable to meet the specific needs of your business. Whether you are a small restaurant or a large food processing plant, this template can help you streamline your food safety processes and identify potential hazards.
Haccp Flow Diagram Template
Creating Your HACCP Flow Diagram Template
Start by identifying the critical control points in your food production process. These are the steps where hazards can be prevented, eliminated, or reduced to acceptable levels. Next, map out each step in the process and identify the potential hazards associated with each one.
Once you have identified the hazards, determine the critical limits that must be met to ensure food safety. This could include temperature requirements, cooking times, or other specific parameters. Finally, establish monitoring procedures to ensure that these critical limits are being met consistently.
By using our HACCP flow diagram template, you can easily visualize your food safety procedures and make adjustments as needed. This will help you maintain a safe and compliant food production process, giving you peace of mind and ensuring the health and safety of your customers.
In conclusion, our HACCP flow diagram template is a valuable tool for any business in the food industry. By following the steps outlined in the template, you can create a comprehensive food safety plan that meets regulatory requirements and ensures the quality of your products. Get started today and take control of your food safety procedures!
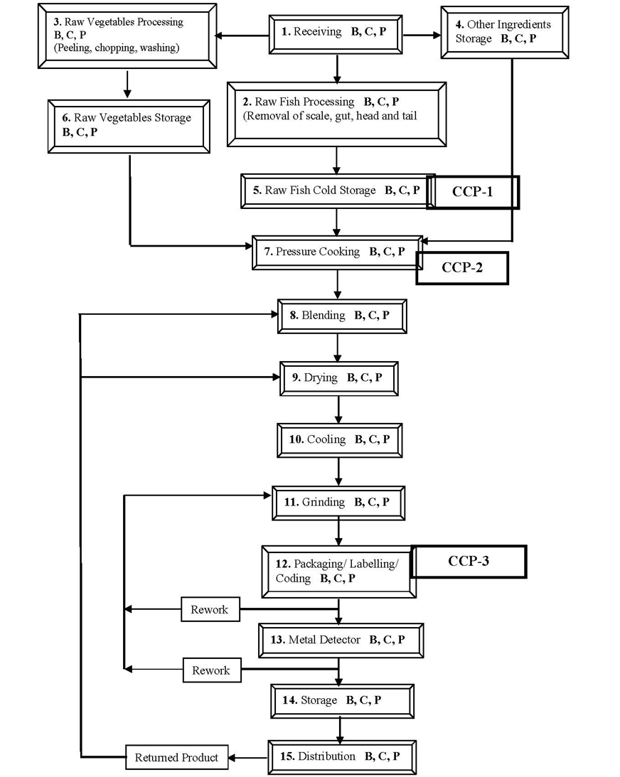
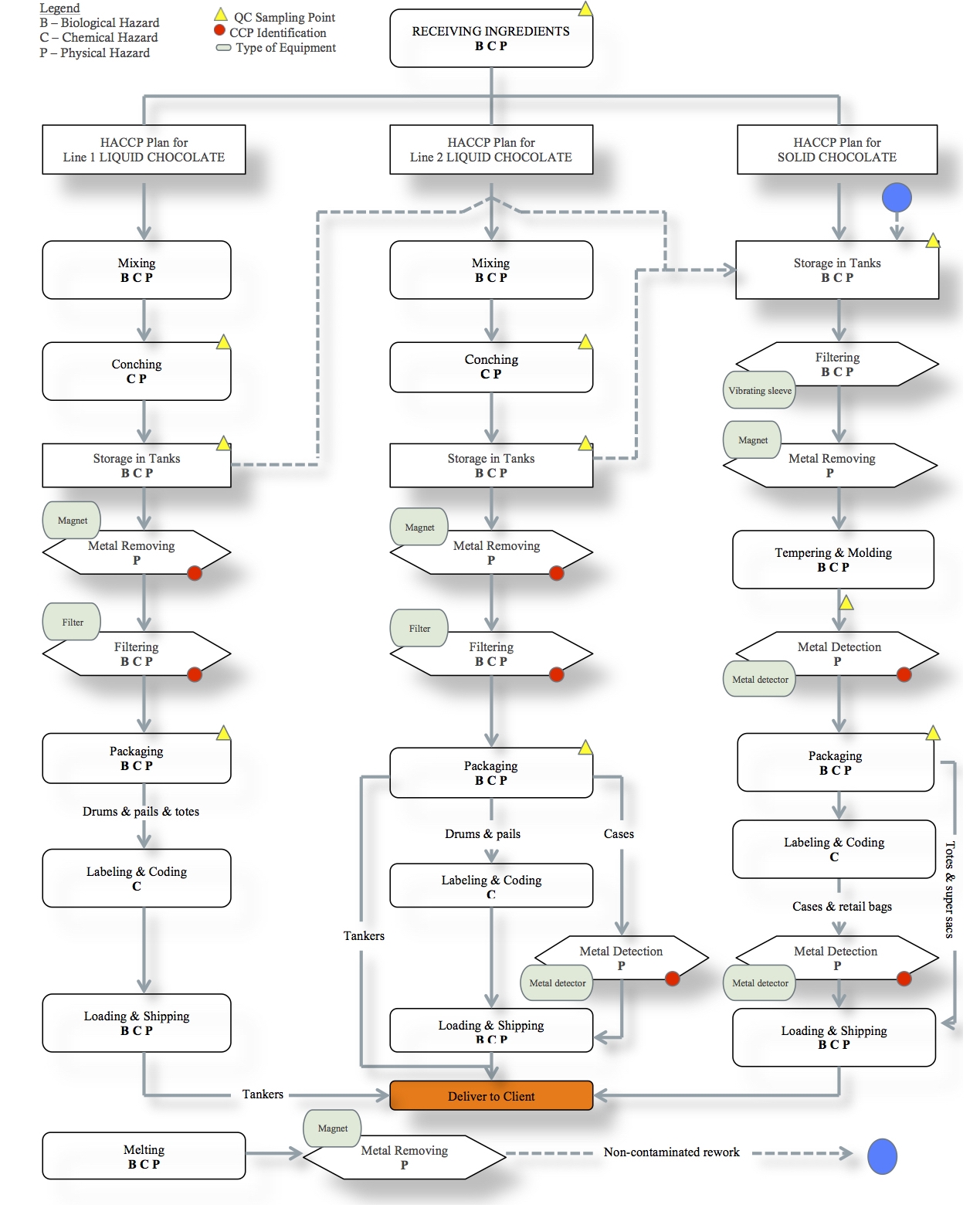
Chocolate Process Flow Diagram And HACCP Plan
HACCP Guide Definition Templates And The 7 Principles Of Safe
HACCP Flow Chart TCI Systems Food Safety Systems
HACCP Flow Chart Download Free Poster
Completing Your HACCP Plan Template A Step By Step Guide Safesite



