Are you looking for a free process flow diagram template to help streamline your projects? Look no further! Having a visual representation of your workflow can make a huge difference in how efficiently tasks are completed.
By using a free process flow diagram template, you can easily map out each step of your process, identify bottlenecks, and make improvements where necessary. This can lead to increased productivity, reduced errors, and overall better project outcomes.
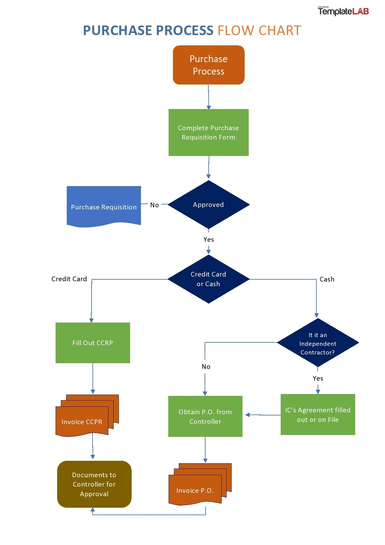
Free Process Flow Diagram Template
Free Process Flow Diagram Template: Streamline Your Workflow
With a process flow diagram template, you can visualize the sequence of steps in a process, making it easier to understand and communicate to others involved. This can help ensure everyone is on the same page and working towards the same goal.
Whether you’re managing a large project or simply trying to improve efficiency in your daily tasks, a process flow diagram template can be a valuable tool. It allows you to see the big picture while also focusing on the details that matter most.
Don’t waste time trying to reinvent the wheel – take advantage of a free process flow diagram template today and start streamlining your workflow. You’ll be amazed at how much more smoothly things can run when you have a clear visual representation of your process.
So, if you’re ready to take your project management to the next level, download a free process flow diagram template now. You’ll be on your way to increased efficiency and better outcomes in no time!
Free Flowchart Templates Editable Flowcharts To Simplify
21 Flowchart Templates For Google Slides Word U0026 Powerpoint
26 Fantastic Flow Chart Templates Word Excel Power Point
Free Customizable Flowchart Templates Canva
Free Customizable Flowchart Templates Canva





