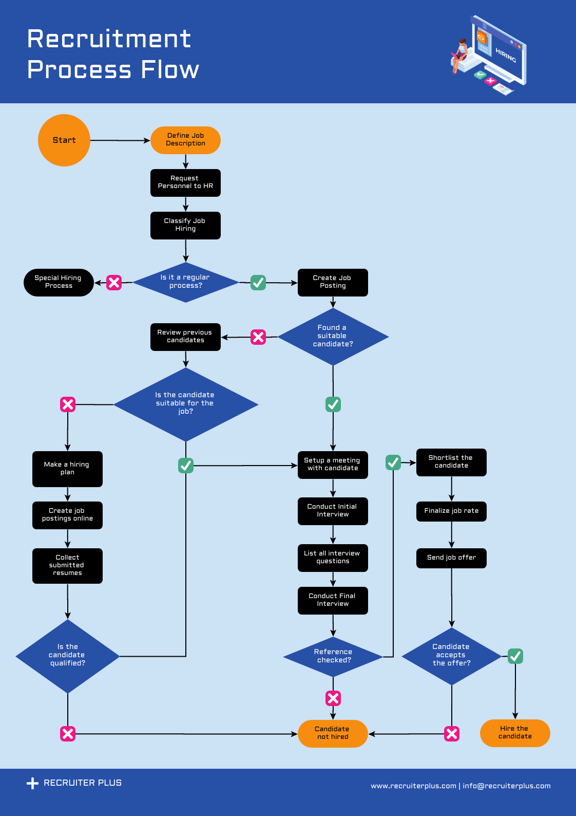
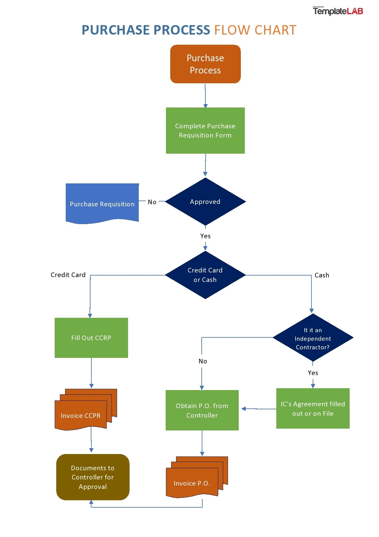
Do you find yourself struggling to map out your ideas and processes in a clear and organized way? Look no further than a flow diagram template! These handy tools are perfect for visualizing complex information in a simple and easy-to-understand format.
Whether you’re working on a school project, planning a business strategy, or just trying to make sense of a complicated process, a flow diagram template can help streamline your thoughts and streamline your workflow. With a few clicks, you can create a visual representation of your ideas that will help you communicate and collaborate more effectively.
Flow Diagram Template
Flow Diagram Template: Streamline Your Ideas
One of the great things about flow diagram templates is that they are highly customizable and adaptable to your specific needs. You can easily add, remove, or rearrange elements to create a diagram that works best for you. Plus, many templates come with pre-designed shapes and symbols to make the process even easier.
By using a flow diagram template, you can save time and energy that would otherwise be spent trying to organize your thoughts on paper or in a text document. With a visual representation of your ideas, you can quickly identify areas that need improvement, spot potential roadblocks, and make adjustments on the fly.
So next time you’re feeling overwhelmed by a complex project or idea, give a flow diagram template a try. You’ll be amazed at how much easier it is to break down your thoughts and create a clear roadmap to success. Streamline your ideas and boost your productivity with this simple yet powerful tool!
Free Flowchart Templates Editable Flowcharts To Simplify
26 Fantastic Flow Chart Templates Word Excel Power Point
Free Customizable Flowchart Templates Canva
FlowChart What Is It Templates And Symbols Venngage
Free Customizable Flowchart Templates Canva





