Are you looking for an easy way to create a flow diagram in a Word template? Look no further! With just a few simple steps, you can have a professional-looking flow diagram ready to go in no time.
Creating a flow diagram in a Word template is a great way to visually represent processes, workflows, and more. It’s a useful tool for businesses, students, and anyone else who needs to organize information in a clear and concise manner.
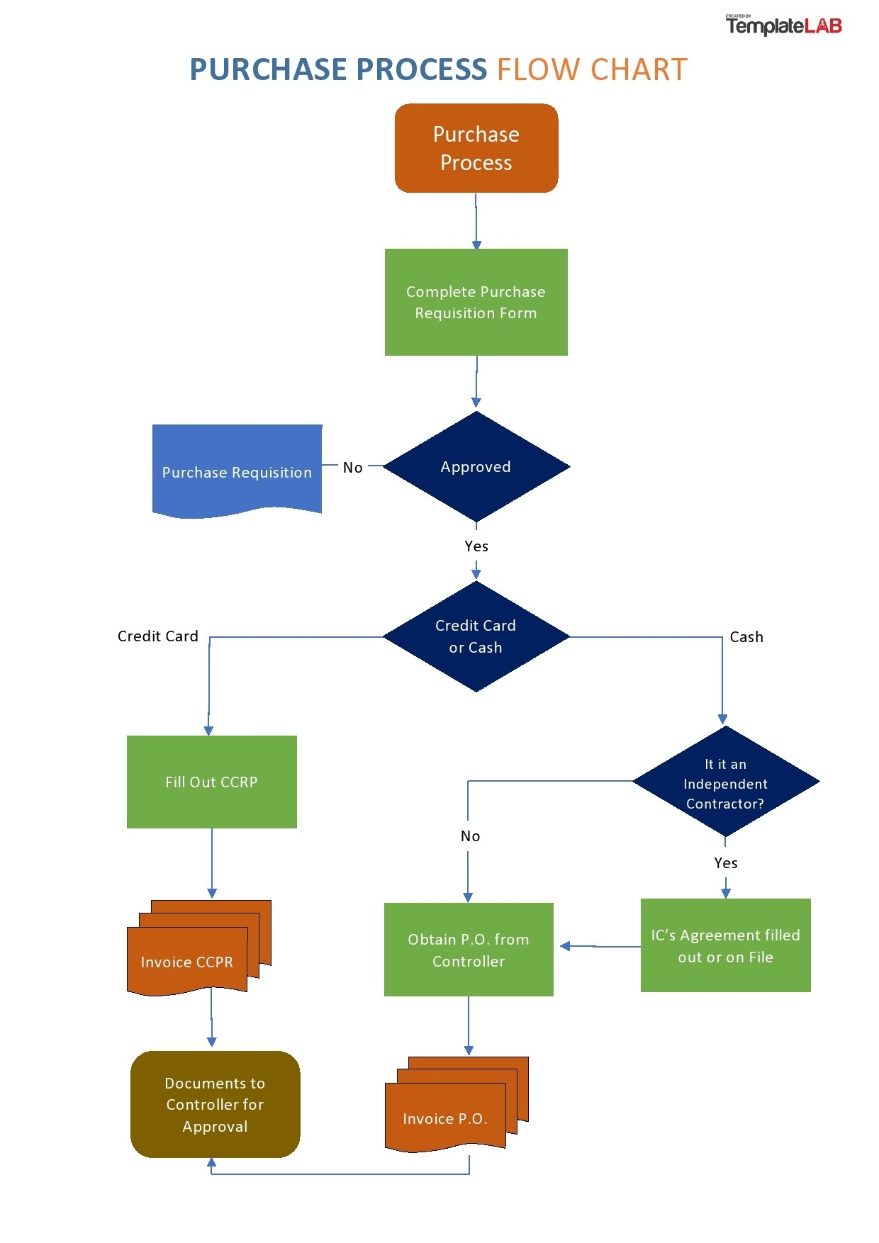
Flow Diagram In Word Template
Flow Diagram In Word Template
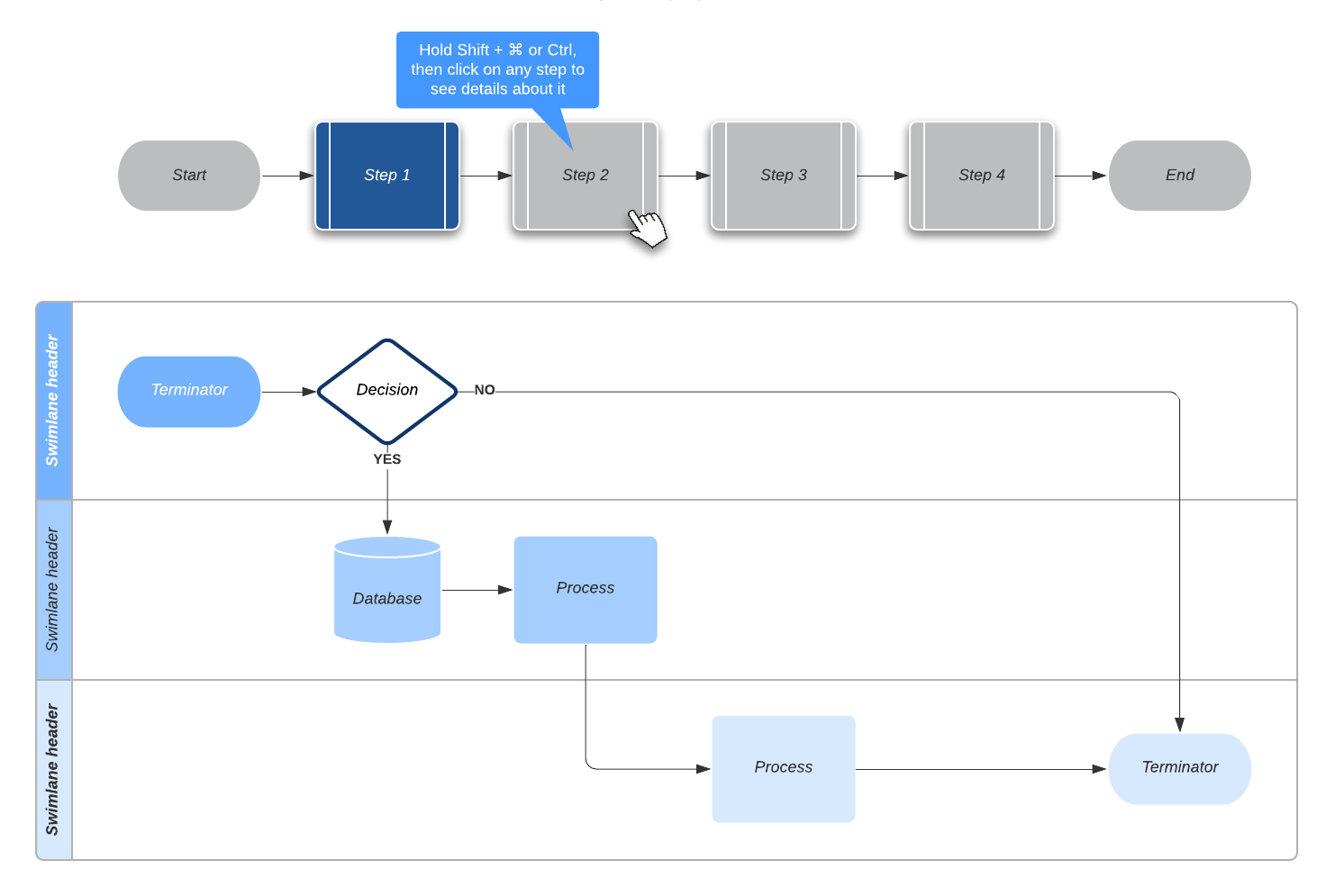
To start, open Microsoft Word and select a blank document. Then, go to the “Insert” tab and click on “Shapes.” Choose the shape you want to use for your flow diagram, such as a rectangle for a process or a diamond for a decision point.
Next, click and drag to draw the shape on the document. You can then add text to the shape by double-clicking on it. Repeat this process for each step in your flow diagram, connecting the shapes with lines to show the flow of information or actions.
Once you’ve completed your flow diagram, you can customize it further by changing the colors, adding arrows, or adjusting the size of the shapes. When you’re happy with the final result, you can save the document or print it out for easy reference.
Creating a flow diagram in a Word template is a simple and effective way to organize information visually. Whether you’re working on a project, planning a presentation, or just need to map out a process, using a flow diagram can help you communicate your ideas clearly and efficiently.
Free Customizable Flowchart Templates Canva
26 Fantastic Flow Chart Templates Word Excel Power Point
Flowchart Template For Word Lucidchart
Free Download 6 Word Flowchart Templates



