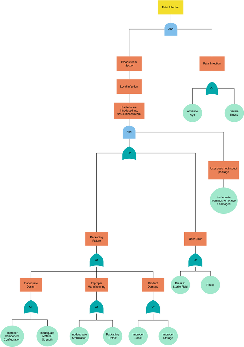
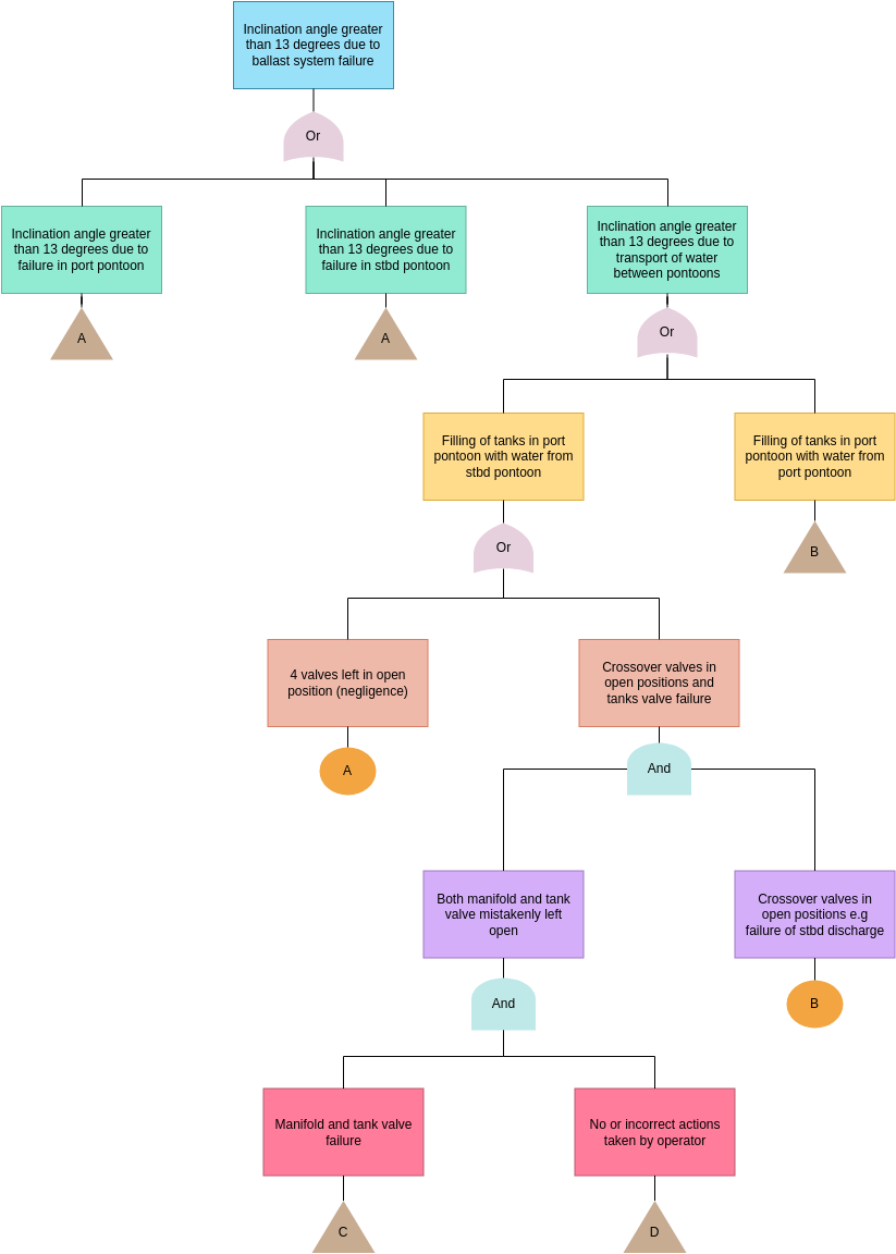
Are you looking for a simple and effective way to analyze potential failures in your system? A fault tree diagram can help you visualize the relationships between different events and their causes.
By using a fault tree diagram template, you can easily create a visual representation of how various factors contribute to a specific failure. This can help you identify potential weak points in your system and develop strategies to prevent them.
Fault Tree Diagram Template
Fault Tree Diagram Template
When using a fault tree diagram template, you start with the top event, which represents the failure you are analyzing. Then, you break down this event into lower-level events and their causes, creating a hierarchical structure that shows the relationships between different factors.
Each branch in the fault tree diagram represents a potential cause of the top event. By analyzing these branches, you can identify the most critical factors contributing to the failure and prioritize them for mitigation.
Using a fault tree diagram template can help you communicate complex information in a clear and concise manner. Whether you are a systems engineer, a project manager, or a quality assurance professional, this tool can be invaluable in improving the reliability and safety of your systems.
In conclusion, a fault tree diagram template is a powerful tool for analyzing and preventing failures in complex systems. By visualizing the relationships between different events and their causes, you can make informed decisions to enhance the performance and reliability of your systems.
Fault Tree Analysis Templates
Fault Tree Analysis
Fault Tree Analysis Template Miro
Fault Tree Analysis Sample Fault Tree Analysis Template
Fault Tree Analysis Templates




