If you’re looking for a user-friendly ER diagram Word template, you’ve come to the right place. Creating ER diagrams in Word can be a breeze with the right template at your fingertips.
With an ER diagram Word template, you can easily visualize your database structure and relationships. Whether you’re a student, a business professional, or someone in between, having a template can save you time and effort.
Er Diagram Word Template
Creating ER Diagrams in Word Made Easy
When choosing an ER diagram Word template, look for one that is easy to customize and offers a variety of shapes and symbols to represent entities, attributes, and relationships. This will allow you to create professional-looking diagrams quickly and efficiently.
Another important feature to consider is the ability to easily connect shapes and add text to explain the relationships between entities. A good template will make it simple to rearrange and resize elements as needed, ensuring your diagram is clear and organized.
With an ER diagram Word template, you can streamline your workflow and communicate complex database structures with ease. Whether you’re designing a new database or analyzing an existing one, a template can help you visualize the connections between entities and attributes.
In conclusion, an ER diagram Word template can be a valuable tool for anyone working with databases. By choosing the right template, you can simplify the process of creating and editing ER diagrams, saving you time and effort in the long run.
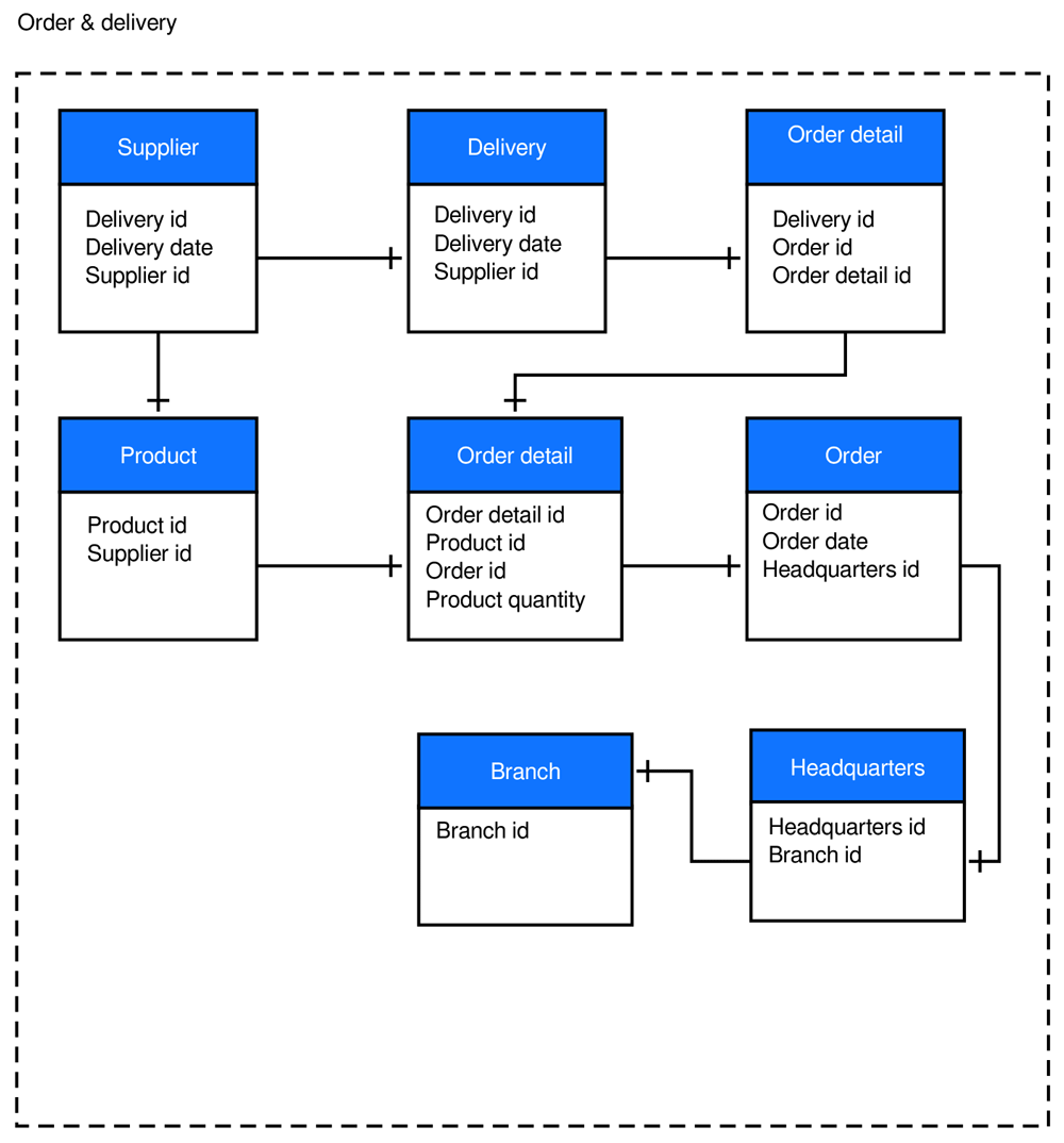
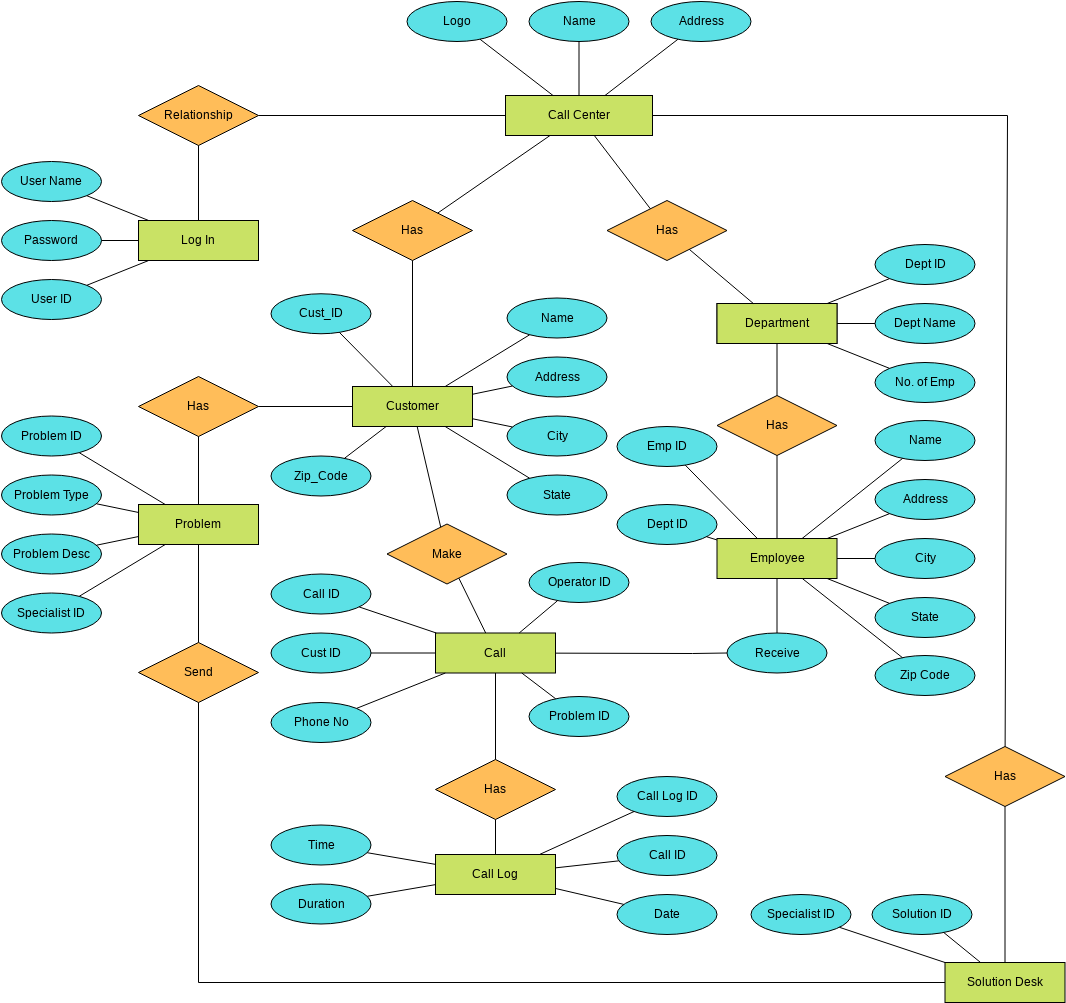
20 Typical ER Diagram Examples For Various Use Cases
Free ER Diagram Maker Entity Relationship Model Tool Canva
Chen Entity Relationship Diagram Templates
Free Entity Relationship Diagram Template Miro
ER Diagram Template Free Examples Slickplan




