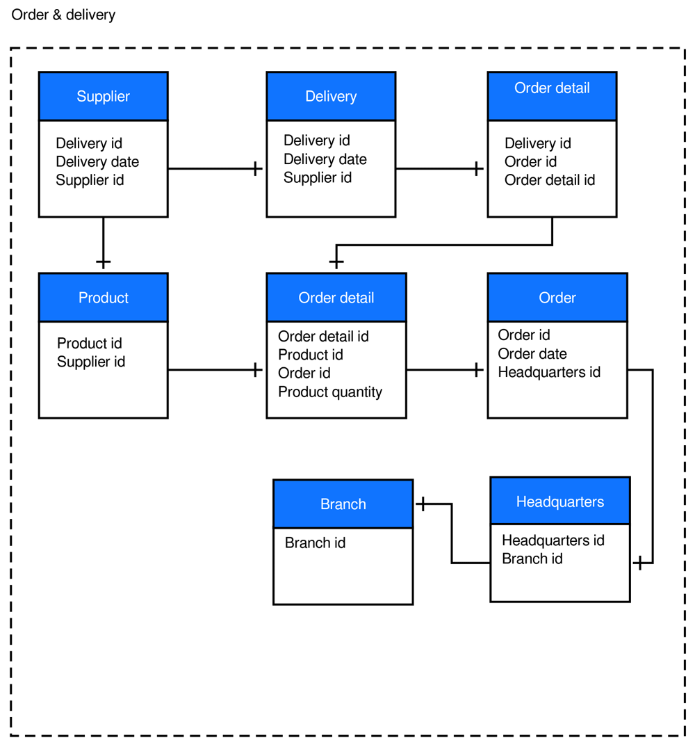
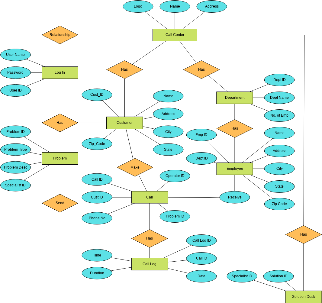
Are you looking for easy-to-use ER diagram templates for your next project? Look no further! With our collection of ER diagram templates, you can quickly and effortlessly create professional-looking diagrams to visualize your database structure.
Whether you’re a beginner or an experienced professional, our ER diagram templates are designed to make the process simple and intuitive. You don’t need to be a tech wizard to use them – just plug in your data and let the templates do the rest!
Er Diagram Templates
ER Diagram Templates: Simplifying Database Design
Our ER diagram templates come in a variety of styles and formats to suit your specific needs. From basic entity-relationship diagrams to more complex designs, we have templates that can help you communicate your database structure effectively.
With drag-and-drop functionality and customizable elements, you can easily tailor the templates to fit your project requirements. Say goodbye to tedious manual drawing – our templates streamline the process and save you time and effort.
Don’t let database design intimidate you – our ER diagram templates are here to make the process painless and even enjoyable. Start using them today and see how they can transform your database visualization experience!
So why wait? Check out our collection of ER diagram templates and take the hassle out of database design. With just a few clicks, you can create professional-quality diagrams that will impress your colleagues and clients. Try them out now and see the difference for yourself!
Boardmix ER Diagram Templates Free Download Editable And Printable
Free Entity Relationship Diagram Template Miro
Free Entity Relationship Diagram Templates FigJam
Chen Entity Relationship Diagram Templates
ER Diagram Template Free Examples Slickplan





