Are you looking for an easy way to create an ER diagram in Word? Look no further! With an ER diagram template for Word, you can quickly and easily visualize your database schema without any hassle.
Creating an ER diagram from scratch can be time-consuming and complicated. But with an ER diagram template in Word, you can simply fill in the details and customize it to suit your needs, saving you time and effort.
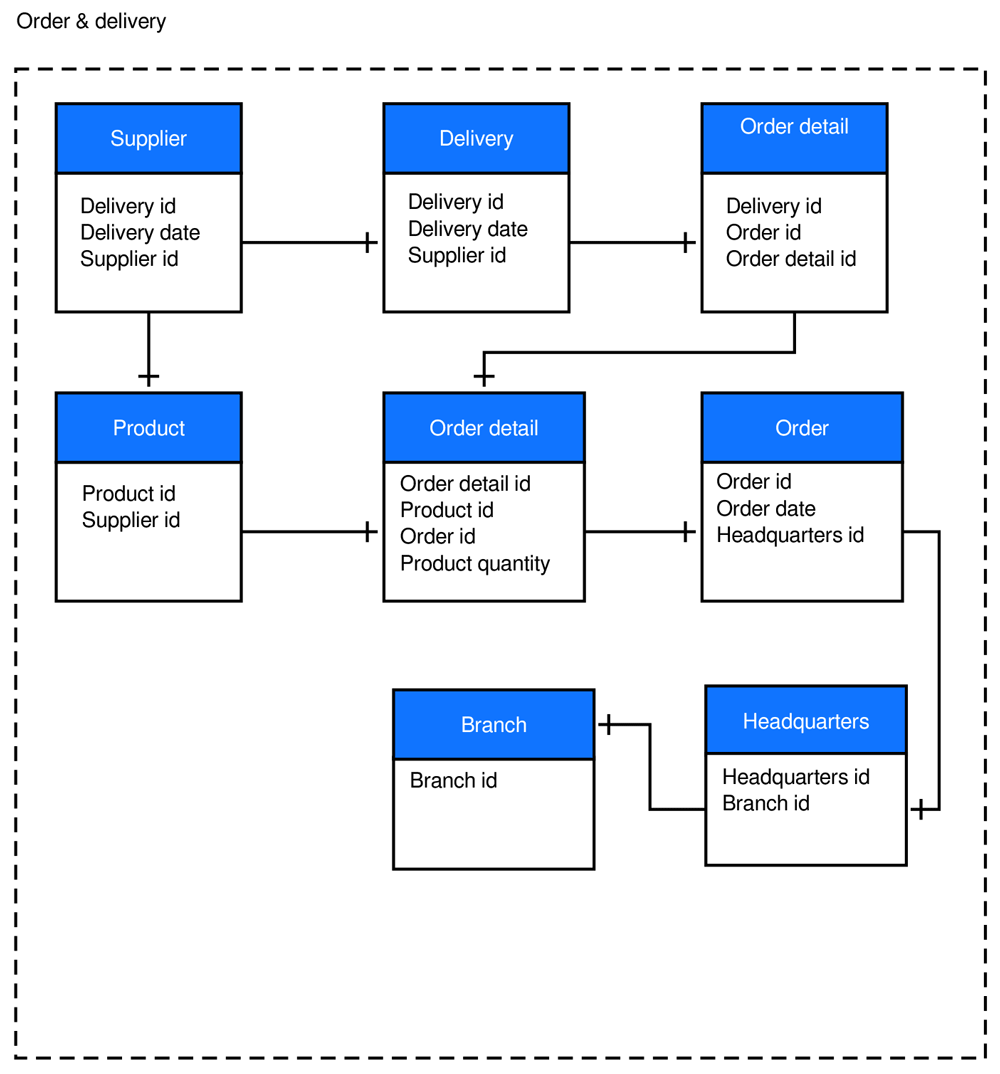
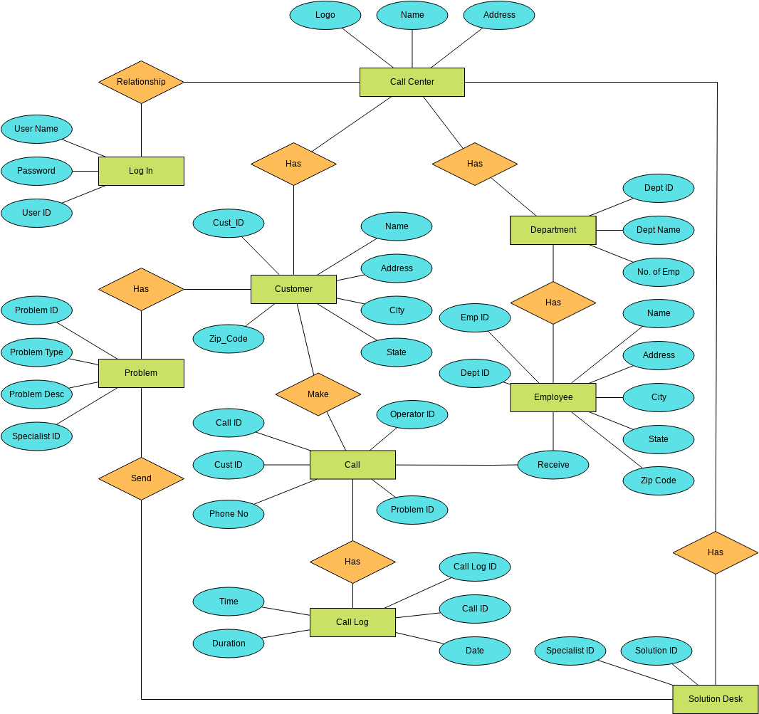
Er Diagram Template Word
Effortless ER Diagram Creation with ER Diagram Template Word
Whether you’re a student working on a database project or a professional designing a new database system, an ER diagram template in Word can be a lifesaver. Simply download the template, open it in Word, and start customizing it to fit your requirements.
With pre-designed shapes and connectors, you can easily drag and drop elements onto the canvas and connect them with lines to represent the relationships between entities. This visual representation makes it easy to understand the database structure at a glance.
Forget about struggling with drawing tools or complicated software. With an ER diagram template for Word, you can focus on designing your database schema without getting bogged down in technical details. It’s a simple and effective way to create professional-looking diagrams with ease.
So why wait? Download an ER diagram template for Word today and streamline your database design process. With a few clicks, you can have a polished and professional-looking ER diagram ready to impress your audience. Try it out and see the difference for yourself!
Simple ER Diagram Template
Free Editable ER Diagram Examples EdrawMax Online
Free Entity Relationship Diagram Template Miro
Chen Entity Relationship Diagram Templates
ER Diagram Template Free Examples Slickplan





