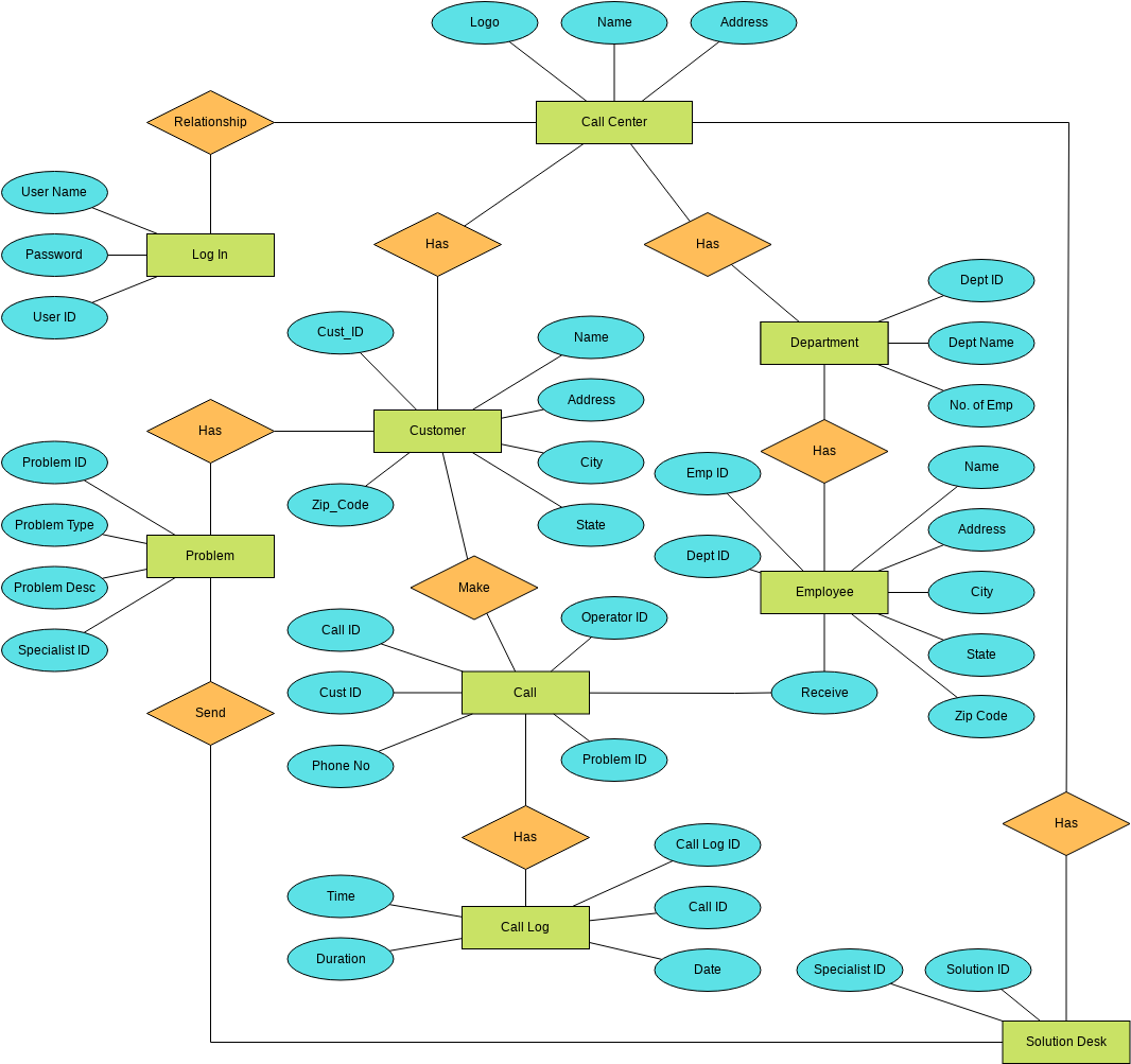
Are you looking for an easy way to create an Entity-Relationship Diagram? Look no further! With our Entity-Relationship Diagram Word Template, you can effortlessly design and customize your diagrams to suit your needs.
Whether you’re a student working on a school project or a professional needing to illustrate database relationships, our template has got you covered. Say goodbye to the hassle of starting from scratch and let our user-friendly template simplify the process for you.
Entity-Relationship Diagram Word Template
Create Professional Diagrams with Ease
Our Entity-Relationship Diagram Word Template offers a variety of shapes, connectors, and formatting options to help you create professional-looking diagrams in no time. Simply drag and drop elements onto the canvas, connect them with lines, and customize the colors and styles to match your preferences.
With the ability to easily resize, move, and align elements, you can ensure that your diagram is clear, organized, and visually appealing. Whether you’re mapping out relationships between entities or defining attributes within a database, our template provides the flexibility you need to bring your ideas to life.
Simplify your diagramming process and save time with our Entity-Relationship Diagram Word Template. Download it today and see how easy it is to create visually engaging and informative diagrams that effectively communicate your ideas.
Unleash your creativity and streamline your workflow with our intuitive template. Start designing your Entity-Relationship Diagrams effortlessly and efficiently today!
Free ER Diagram Maker Entity Relationship Model Tool Canva
Free Entity Relarionship Diagram Templates Editable And Downloadable
Chen Entity Relationship Diagram Templates
Free Entity Relationship Diagram Template Miro
ER Diagram Template Free Examples Slickplan





