Planning out your next project can be a daunting task, but with the help of a Draw Io Use Case Diagram Template, you can simplify the process and visualize your ideas with ease.
Creating a use case diagram is an effective way to understand the interactions between users and a system, making it an essential tool for software development and project management.
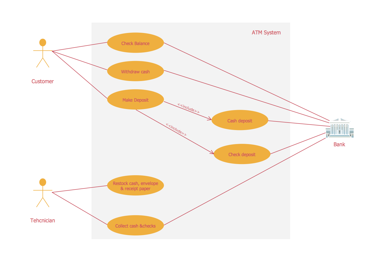
Draw Io Use Case Diagram Template
Draw Io Use Case Diagram Template
With a Draw Io Use Case Diagram Template, you can easily map out different scenarios, actors, and their interactions within a system. This visual representation helps clarify requirements and ensure all stakeholders are on the same page.
Whether you are working on a new software project, designing a website, or developing a mobile app, a use case diagram can help you identify potential issues early on and streamline the development process.
By using a template in Draw Io, you can drag and drop elements, connect actors with use cases, and add labels to create a clear and concise diagram. This user-friendly tool makes it easy for anyone, regardless of their technical expertise, to create professional-looking use case diagrams.
So why waste time trying to draw out your use case diagram from scratch when you can leverage the power of a template in Draw Io? Streamline your project planning process and ensure everyone is on the same page with a visually appealing and easy-to-understand use case diagram.
How To Make Use Cases Diagram With Online Whiteboard
Services UML Use Case Diagram ATM System UML Use Case Example
AI Use Case Diagram Generator
How To Draw A UML Use Case Diagram Examples Gliffy
Blog Draw A UML Use Case Diagram





