If you’re looking for a simple and effective way to visually represent conversations or interactions, a dialogue diagram template can be a great tool to use. These templates help you organize your thoughts and ideas in a clear and structured manner.
Whether you’re working on a school project, a business presentation, or simply trying to brainstorm new ideas, a dialogue diagram template can help you map out your thoughts and streamline your communication.
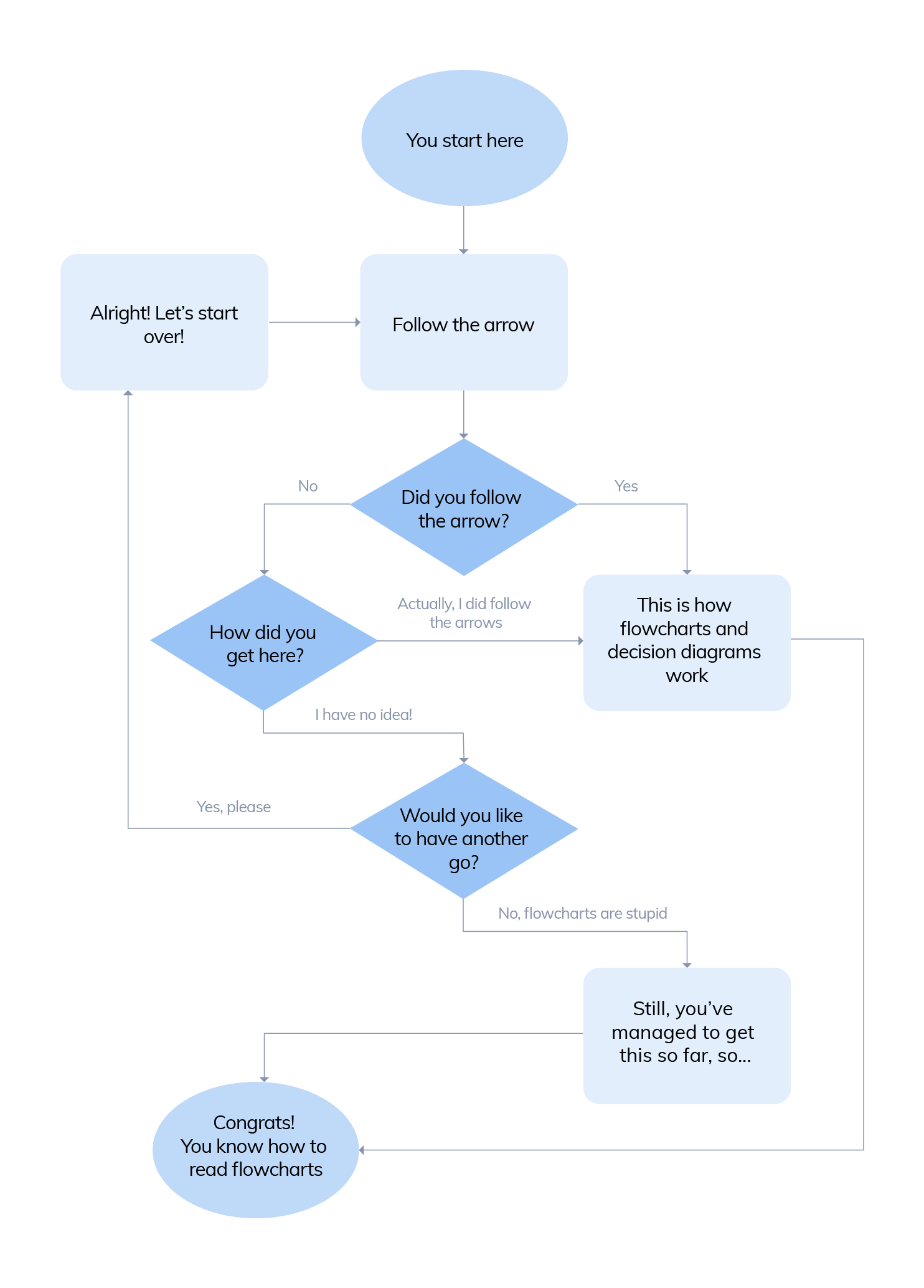
Dialogue Diagram Template
Dialogue Diagram Template
One of the key benefits of using a dialogue diagram template is that it allows you to see the flow of conversation at a glance. By using arrows and boxes to connect different ideas and responses, you can easily track the progression of a discussion.
Another advantage of using a dialogue diagram template is that it can help you identify gaps or inconsistencies in your dialogue. By visualizing the conversation in this way, you can ensure that all points are addressed and that the dialogue flows smoothly.
Additionally, dialogue diagram templates are versatile tools that can be used in a variety of settings. Whether you’re creating a storyboard for a video, outlining a script for a play, or planning a meeting agenda, a dialogue diagram template can help you organize your thoughts effectively.
In conclusion, a dialogue diagram template is a valuable resource for anyone looking to improve their communication skills and streamline their thought processes. By using this tool, you can visualize conversations, identify key points, and ensure that your dialogue is clear and coherent.
Interfaith Dialogue Bridging Beliefs Powerpoint Template And Google Slides Theme
A Dialogue Example With The User
40 Technical Diagrams Templates U0026 Examples Miro
40 Technical Diagrams Templates U0026 Examples Miro
Chatbot Flowchart Examples U0026 Decision Tree Diagram




