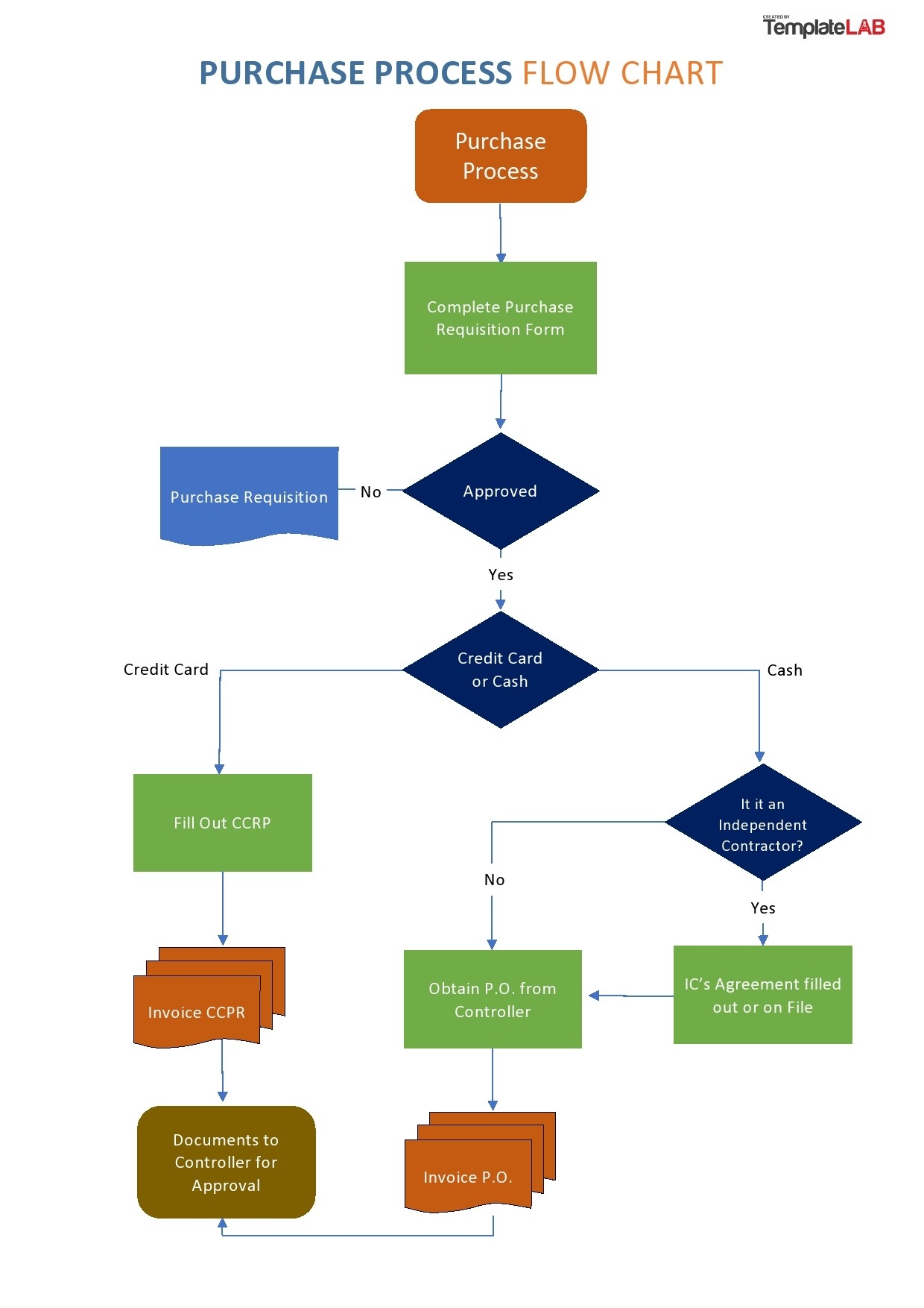
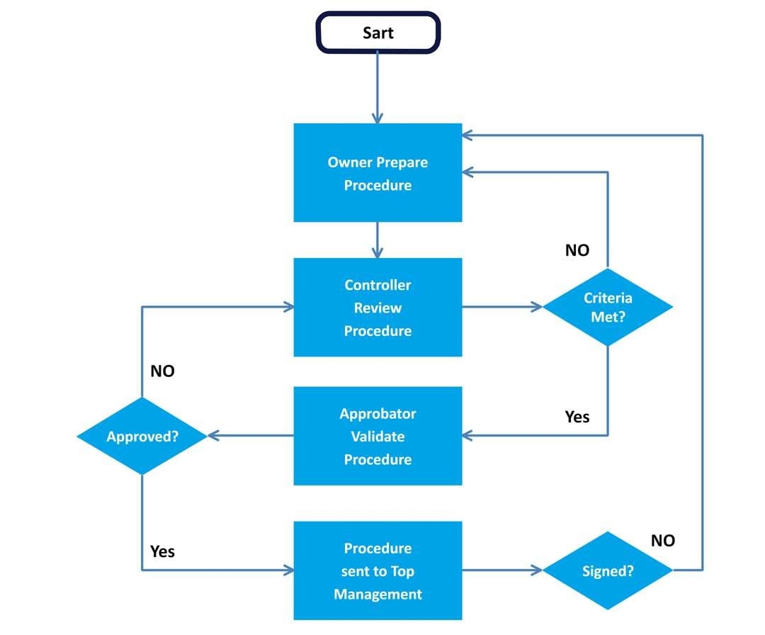
Looking for an easy way to create diagrams for your projects? A Diagram Word Template might be just what you need. With this template, you can quickly and effortlessly design professional-looking diagrams without any hassle.
Whether you’re a student working on a presentation or a professional needing to visualize data, a Diagram Word Template can save you time and energy. No need to start from scratch – simply use the template to create stunning diagrams in no time.
Diagram Word Template
Creating Stunning Diagrams with a Diagram Word Template
With a Diagram Word Template, you have the flexibility to customize your diagrams to suit your needs. Choose from a variety of shapes, colors, and styles to create a visually appealing diagram that effectively communicates your message.
Simply insert the template into your Word document, add your content, and customize it to fit your project. With just a few clicks, you can create a professional-looking diagram that will impress your audience.
Don’t waste time trying to design a diagram from scratch. With a Diagram Word Template, you can save time and effort while still creating high-quality diagrams that enhance your presentations and reports.
So why struggle with creating diagrams on your own when you can use a Diagram Word Template to streamline the process? Try it out today and see how easy it is to create stunning diagrams in no time.
Free Customizable Flowchart Templates Canva
How To Add A Business Process Diagram To A MS Word Document Using
Free Download 6 Word Flowchart Templates
Flowchart Template For Word Lucidchart
26 Fantastic Flow Chart Templates Word Excel Power Point





