Looking for a free diagram template for Word? You’re in luck! Whether you need to create a flowchart, org chart, or any other type of diagram, we’ve got you covered with a variety of options.
With our diagram templates, you can save time and effort by starting with a professionally designed layout. Simply download the template, open it in Word, and customize it to suit your needs. It’s that easy!
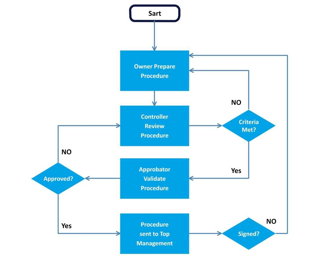
Diagram Template Word Free Download
Diagram Template Word Free Download
Our diagram templates are completely customizable, allowing you to add your own text, shapes, colors, and more. Plus, they’re compatible with all versions of Microsoft Word, making them accessible to everyone.
Whether you’re a student working on a school project, a professional creating a business presentation, or anyone in between, our free diagram templates are perfect for any occasion. Say goodbye to starting from scratch and hello to a quick and easy solution.
Don’t let the thought of creating a diagram from scratch overwhelm you. Download one of our free diagram templates for Word today and see how simple and efficient the process can be. Impress your audience with professional-looking diagrams without the hassle.
So why wait? Take advantage of our free diagram templates for Word and elevate your documents to the next level. Download one today and see the difference it can make in your work. Happy diagramming!
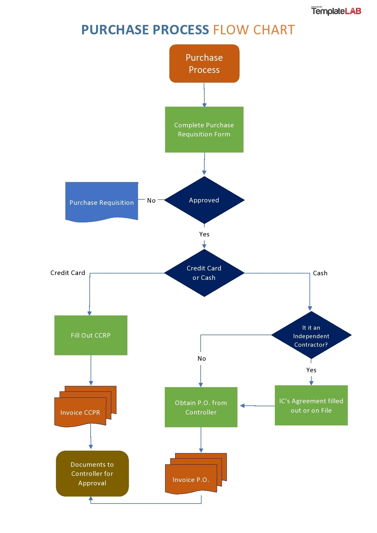
26 Fantastic Flow Chart Templates Word Excel Power Point
26 Fantastic Flow Chart Templates Word Excel Power Point
Free Customizable Flowchart Templates Canva
26 Fantastic Flow Chart Templates Word Excel Power Point
Free Download 6 Word Flowchart Templates





