Have you ever needed a Dfd diagram template for your project but struggled to find the right one? Look no further! We have the perfect solution for you.
Creating a Dfd diagram can be a daunting task, especially if you’re not familiar with the process. That’s where a Dfd diagram template comes in handy, making your job much easier.
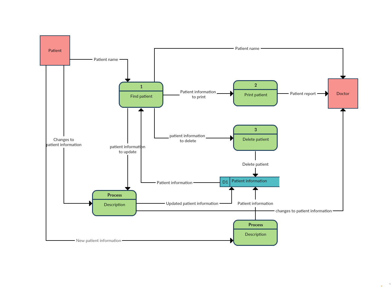
Dfd Diagram Template
Dfd Diagram Template: Your Ultimate Tool for Project Success
With a Dfd diagram template, you can visualize the flow of data within your system in a clear and organized manner. This not only helps you understand the structure better but also communicates it effectively to others.
By using a Dfd diagram template, you can save time and effort that would otherwise be spent creating one from scratch. This allows you to focus on the more critical aspects of your project without getting bogged down in the details.
Whether you’re a beginner or an experienced professional, a Dfd diagram template is a valuable tool that can streamline your workflow and improve the quality of your work. Give it a try and see the difference it makes in your projects!
Don’t let the complexity of creating a Dfd diagram hold you back. With the right tools and templates at your disposal, you can tackle this task with confidence and ease. Get started today and watch your projects flourish like never before!
Physical Data Flow Diagram Template Venngage
Free Online Data Flow Diagram Creator Canva
Data Flow Diagram Template EdrawMind
Data Flow Diagram Example Free Template FigJam
Data Flow Diagram Templates To Map Data Flows Creately Blog





