Are you looking for easy-to-use deployment diagram templates for your next project? Look no further! Deployment diagrams are essential in visualizing the system architecture and how software components are deployed within it.
With our collection of deployment diagram templates, you can quickly create professional-looking diagrams that showcase the relationship between hardware and software components. Whether you’re a software developer, project manager, or student, these templates will help you communicate your ideas effectively.
Deployment Diagram Templates
Deployment Diagram Templates
Our deployment diagram templates come in various styles and formats to suit your needs. From simple and clean designs to more complex layouts, you can find the perfect template for your project. Simply download the template, customize it with your information, and you’re ready to go!
Visualizing the deployment of software components is crucial for understanding the overall system architecture. With our deployment diagram templates, you can easily map out how different components interact with each other and ensure a smooth deployment process. Impress your team with clear and concise diagrams that convey your ideas effectively.
Don’t waste time trying to create deployment diagrams from scratch. Our templates are user-friendly and come with pre-designed shapes and connectors, making it easy for you to drag and drop elements and customize them to fit your specific requirements. Save time and effort with our ready-to-use templates!
In conclusion, our deployment diagram templates are the perfect solution for anyone looking to create professional diagrams quickly and easily. Download our templates today and take your system architecture visualization to the next level!
How To Create UML Deployment Diagram Easily Edraw
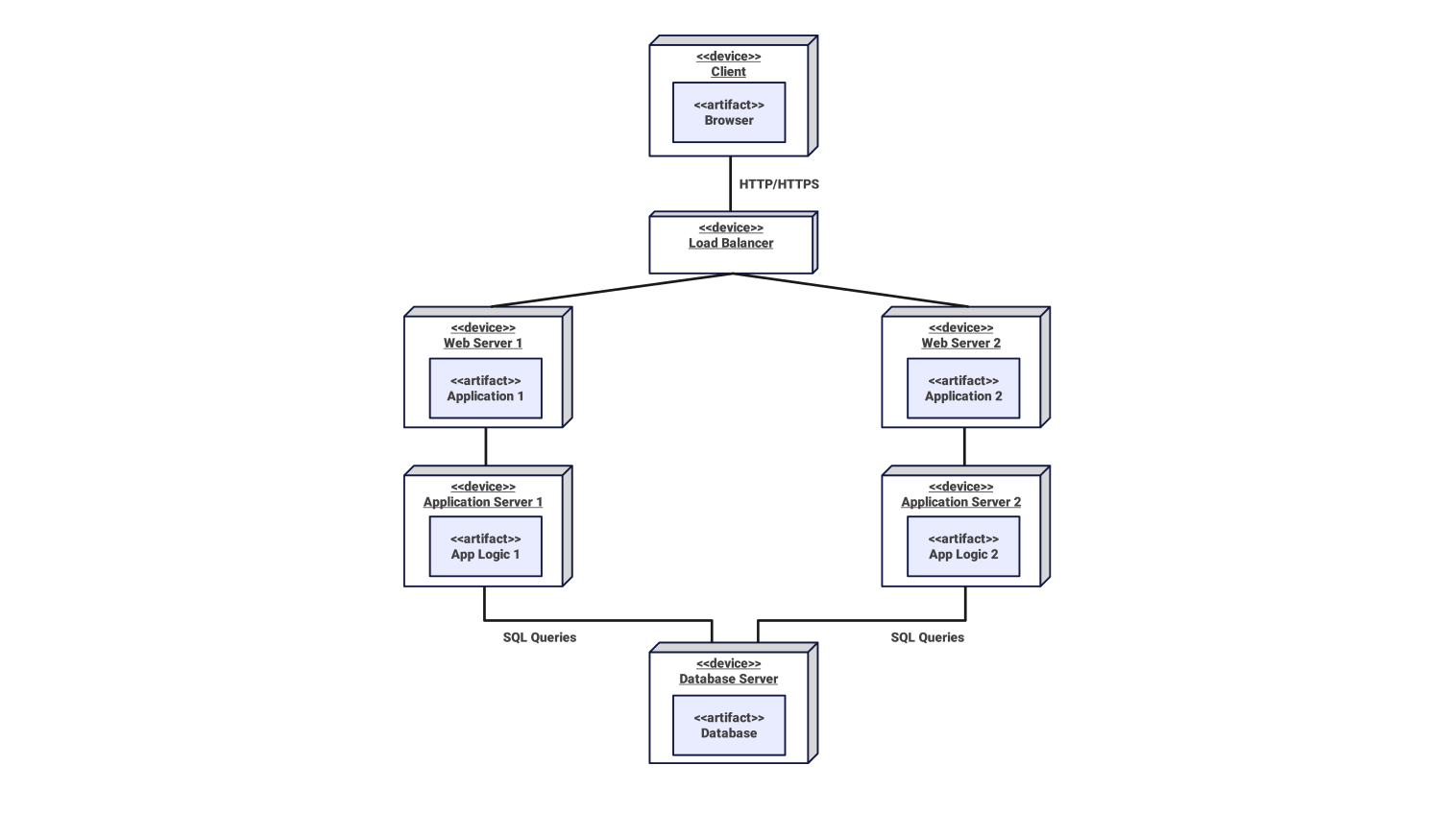
Deployment Diagram For Online Web Application
11 UML Deployment Diagram Templates Ideas Deployment Diagram
Deployment Diagram For Client Server
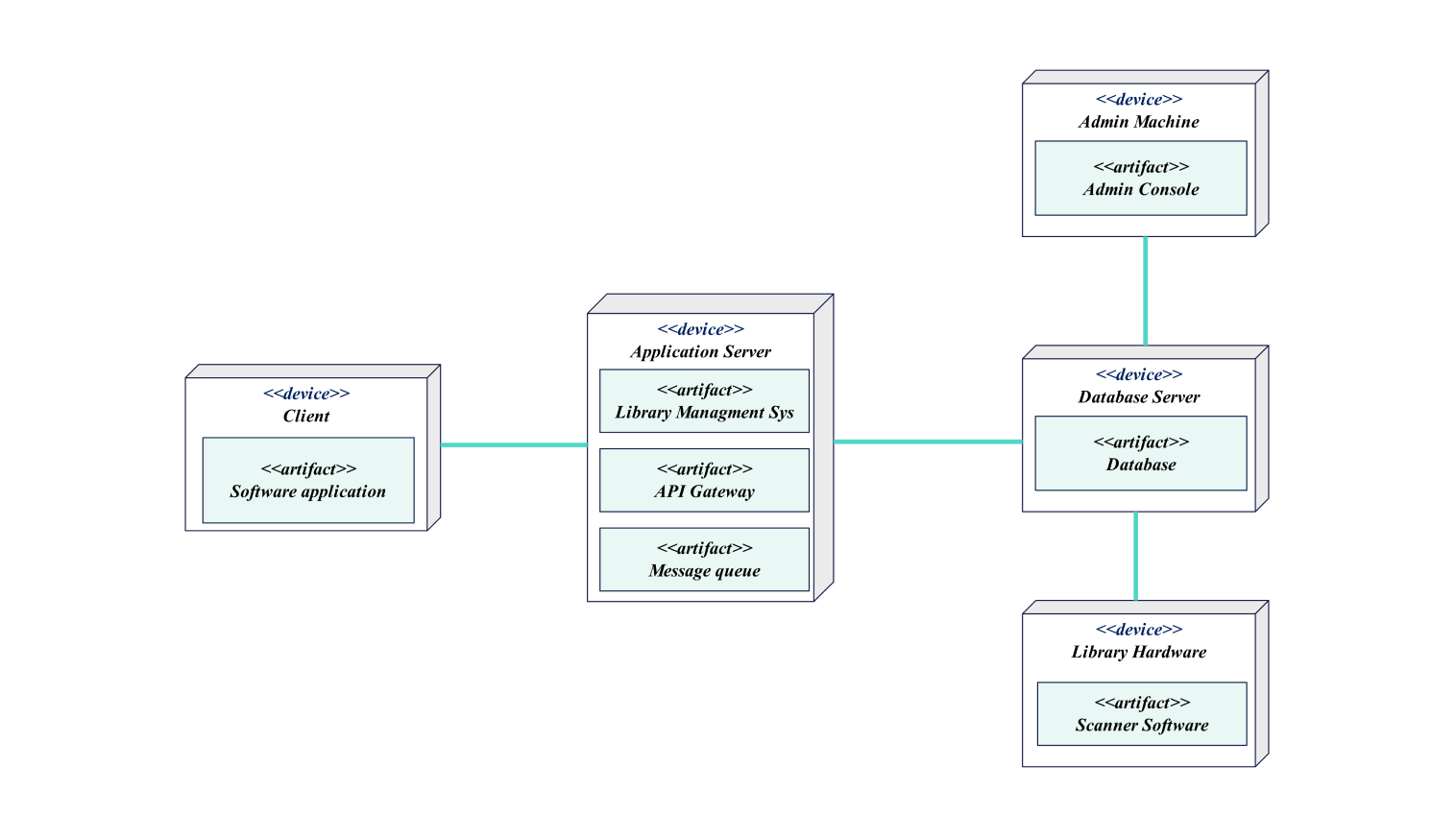
Free Deployment Diagram Template For Library Management Systems





