Are you looking for a simple and effective way to visualize the deployment of your software systems? A deployment diagram template could be just what you need! By using a template, you can save time and effort while creating a clear and organized diagram.
With a deployment diagram template, you can easily map out the components of your system, such as servers, databases, and applications, and show how they are interconnected. This visual representation can help you identify potential bottlenecks, improve communication among team members, and ensure a smooth deployment process.
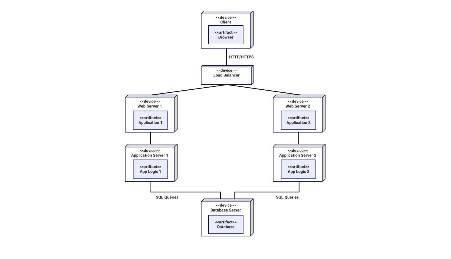
Deployment Diagram Template
Deployment Diagram Template
One of the key benefits of using a deployment diagram template is its flexibility. You can customize the template to fit the specific requirements of your project, whether you are working on a small application or a complex enterprise system. This adaptability makes it easy to create a diagram that meets your needs.
Another advantage of using a deployment diagram template is that it provides a standardized format for documenting your system’s architecture. This consistency can make it easier for new team members to understand the structure of the system and contribute effectively to the project. It also helps ensure that all stakeholders have a clear picture of the deployment process.
In conclusion, a deployment diagram template is a valuable tool for software developers and system architects looking to streamline their deployment processes. By using a template, you can create clear and detailed diagrams that enhance communication, improve efficiency, and drive successful deployments. Give it a try and see the difference it can make in your projects!
Deployment Diagram For Online Web Application
How To Create UML Deployment Diagram Easily Edraw
Free Deployment Diagram Template For Library Management Systems
11 UML Deployment Diagram Templates Ideas Deployment Diagram System
Deployment Diagram For Client Server





