Are you looking for a simple and effective way to visualize the breakdown of a complex system? Look no further than a decomposition diagram template! This handy tool can help you organize and understand the various components of a process or project.
Decomposition diagrams are especially useful for project managers, software developers, and anyone else working on intricate systems. By breaking down a system into smaller, more manageable parts, you can better identify dependencies, streamline workflows, and improve overall efficiency.
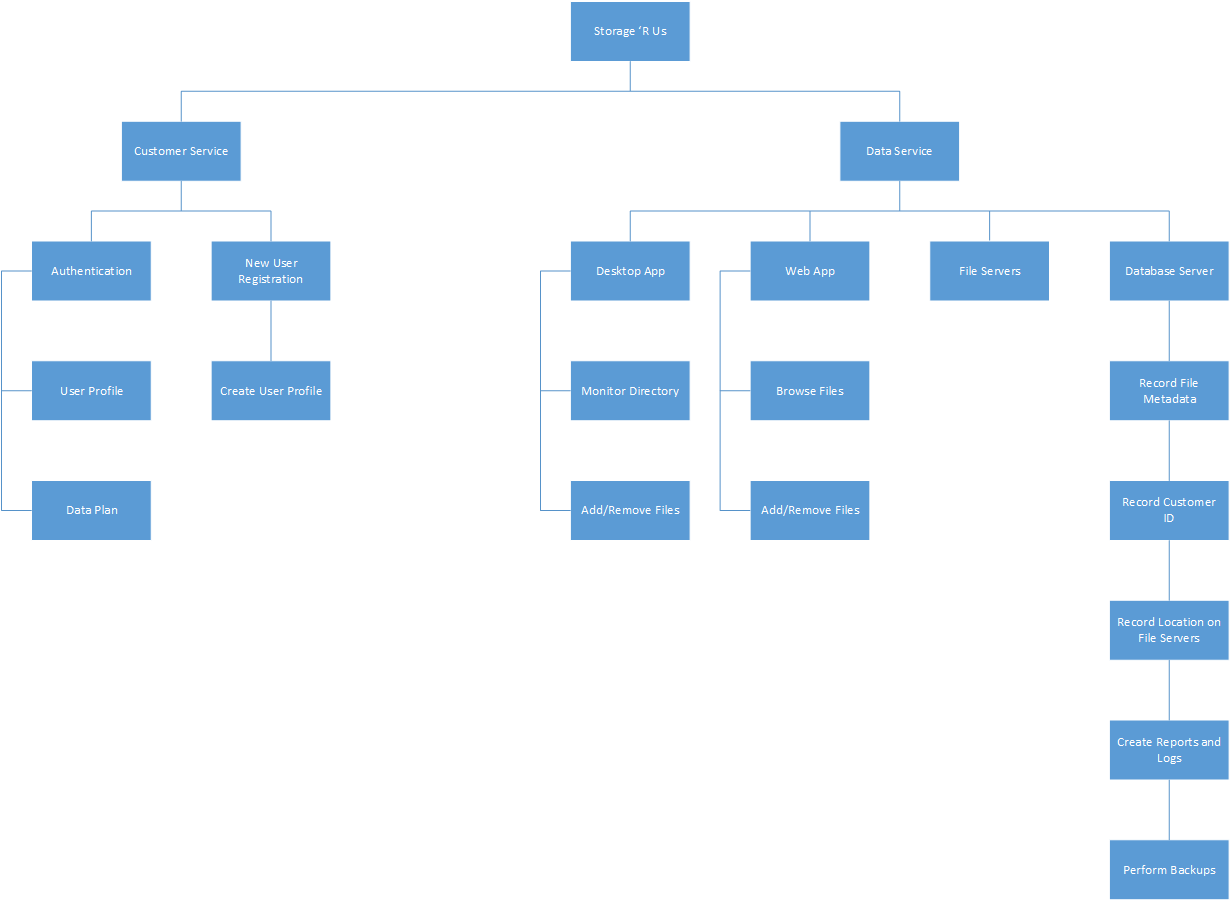
Decomposition Diagram Template
Decomposition Diagram Template
When creating a decomposition diagram, start by identifying the main system or process you want to analyze. Then, list out the major components or functions that make up the system. From there, you can further break down each component into sub-components until you have a comprehensive overview of the entire system.
Using a decomposition diagram template can save you time and effort by providing a structured framework to work within. Many templates are available online for free or for purchase, allowing you to customize the layout to suit your specific needs.
Whether you’re tackling a new project or trying to optimize an existing system, a decomposition diagram template can be a valuable tool in your arsenal. So why not give it a try and see how it can help you better understand and manage complex systems?
Next time you’re faced with a daunting project or process, consider using a decomposition diagram template to simplify the complexity and bring clarity to the chaos. You’ll be amazed at how much easier it is to tackle big challenges when you have a clear roadmap to guide you!
Business Process Decomposition Why It s So Important
Process Decomposition Template Diagram U0026 More Blueprint
Functional Decomposition Deep dive
Functional Decomposition Diagram Free Template FigJam
Functional Decomposition Diagram Free Template FigJam





