If you’re looking for an easy way to create a data flow diagram, look no further! With the Data Flow Diagram Word Template, you can quickly and easily visualize the flow of data in your project.
Whether you’re a student working on a school project or a professional looking to streamline your workflow, this template is perfect for you. Say goodbye to complicated software and hello to simplicity!
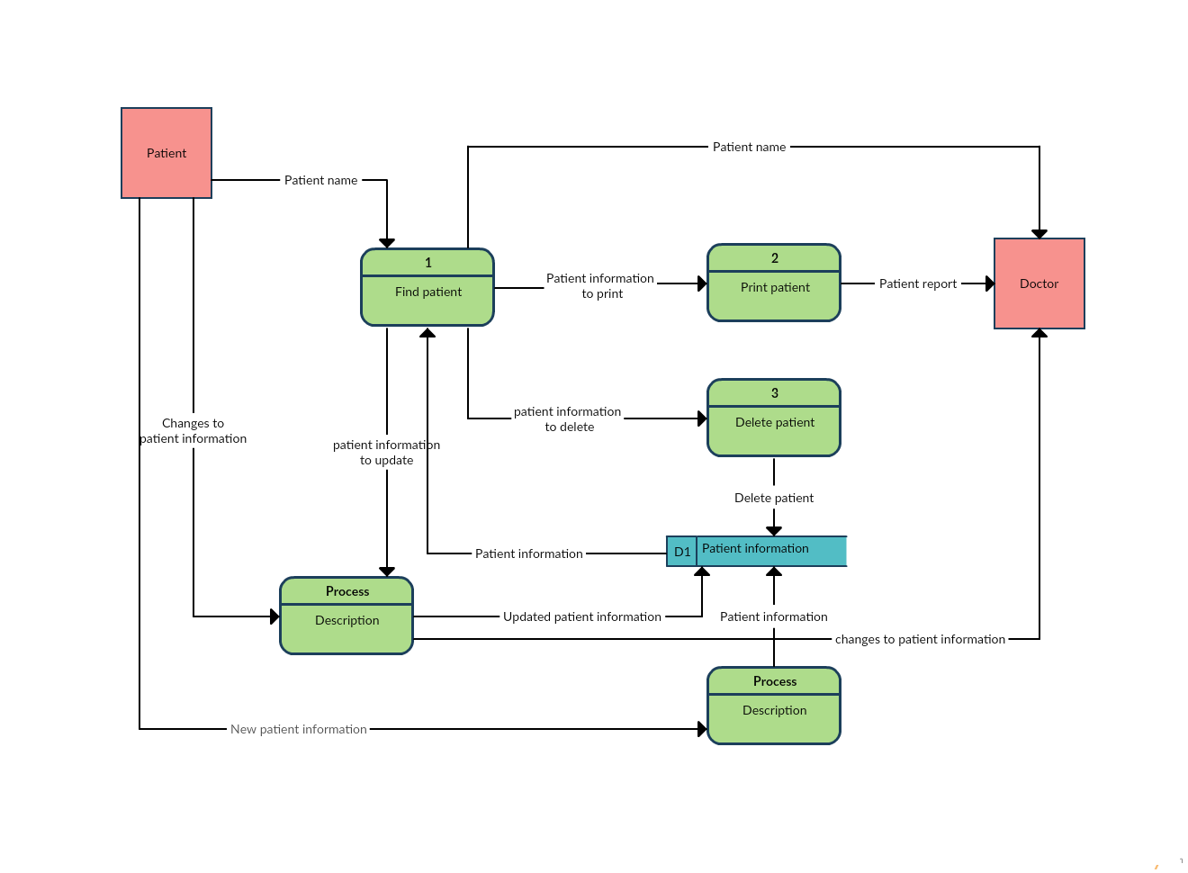
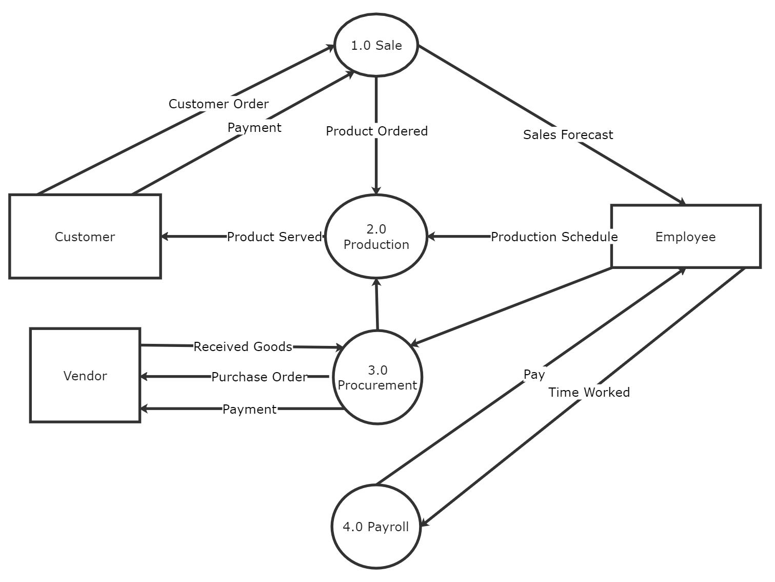
Data Flow Diagram Word Template
Creating Your Data Flow Diagram with the Word Template
First, download the Data Flow Diagram Word Template from our website. Next, open the template in Microsoft Word and start customizing it to fit your project’s specific needs. Add shapes, labels, and colors to make your diagram visually appealing and easy to understand.
Once you’ve completed your data flow diagram, you can easily share it with others by exporting it to PDF or printing it out. Collaboration has never been easier!
Don’t waste time trying to create a data flow diagram from scratch. With the Data Flow Diagram Word Template, you can save time and effort while still creating a professional-looking diagram that will impress your peers and colleagues.
So why wait? Download the Data Flow Diagram Word Template today and take your project to the next level!
Craft A Visio Data Flow Diagram A Comprehensive Guide
What Is A Data Flow Diagram Examples Symbols And Use Cases
Data Flow Diagram Templates To Map Data Flows Creately Blog
Data Flow Diagram Template Online Editable U0026 Shareable Miro
Data Flow Diagram Template EdrawMind





