Have you ever needed to create a data flow diagram but weren’t sure where to start? Using a Data Flow Diagram Visio Template can make the process much easier and more efficient. These templates provide a framework for organizing and visualizing the flow of data within a system.
With a Data Flow Diagram Visio Template, you can quickly and easily map out the flow of data from one process to another. This visual representation can help you identify potential bottlenecks, inefficiencies, or areas for improvement in your system.
Data Flow Diagram Visio Template
Streamline Your Workflow with a Data Flow Diagram Visio Template
By using a Data Flow Diagram Visio Template, you can streamline your workflow and ensure that data is moving smoothly through your system. Whether you’re designing a new system or analyzing an existing one, these templates can be a valuable tool in your arsenal.
With the ability to customize and adapt the template to fit your specific needs, you can create a clear and concise representation of how data is moving through your system. This can help you communicate your ideas more effectively to stakeholders and team members.
Don’t let the complexity of data flow diagrams intimidate you. With a Data Flow Diagram Visio Template, you can simplify the process and create a visual representation that is easy to understand. Start using these templates today to improve your data management practices and streamline your workflow.
How To Simplify Flow Charting Cross functional Flowchart In
How To Create A Data Flow Diagram In Visio EdrawMax Online
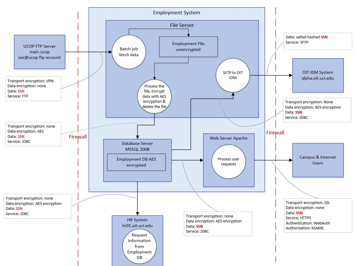
Data Flow Diagram UCI Information Security
How To Create A Data Flow Diagram In Visio EdrawMax Online
Craft A Visio Data Flow Diagram A Comprehensive Guide




