Are you looking for a simple and effective way to visualize the flow of data in your organization? Data flow diagram templates are the perfect solution! These templates provide a clear and concise way to map out how data moves through your systems, helping you identify potential bottlenecks and improve efficiency.
With a wide variety of templates available online, you can easily find one that suits your specific needs. Whether you’re looking to create a high-level overview or dive deep into the details, there’s a template out there for you.
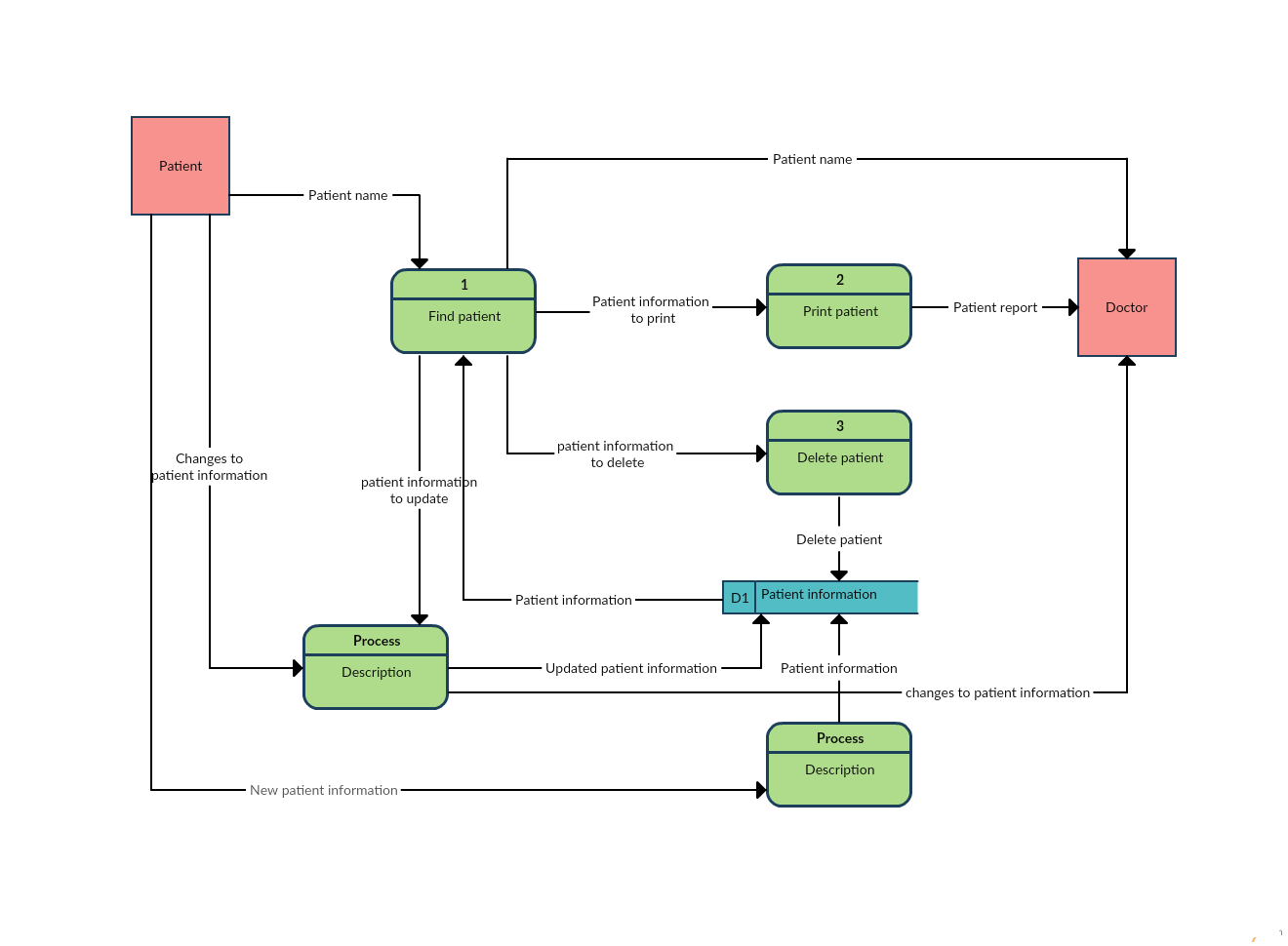
Data Flow Diagram Templates
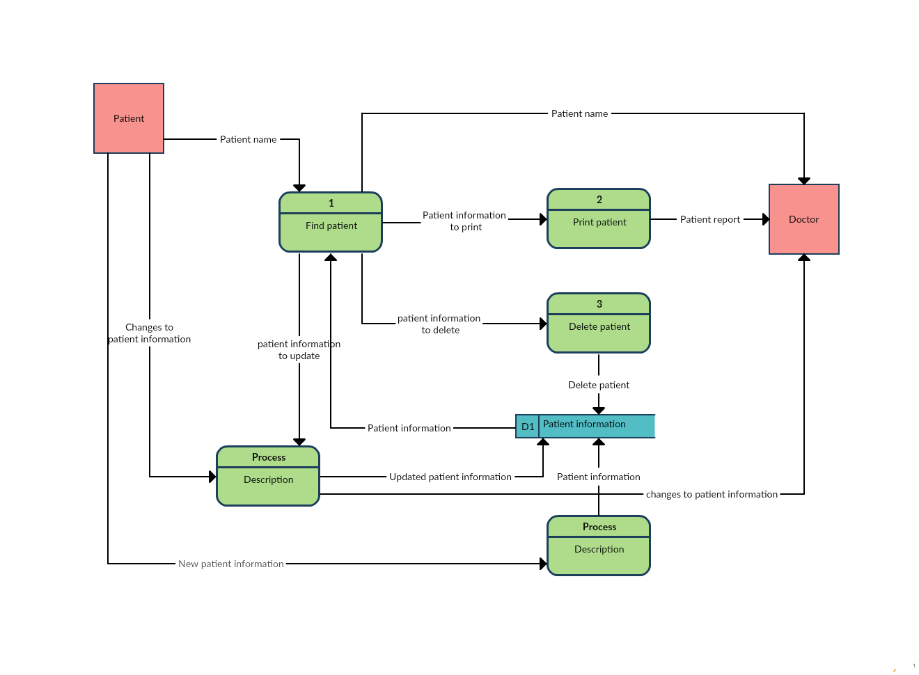
Data Flow Diagram Templates
One of the key benefits of using data flow diagram templates is that they can save you time and effort. Instead of starting from scratch, you can simply customize a template to fit your unique requirements, saving you valuable time and resources.
These templates are also great for collaboration, allowing multiple team members to work together on a single diagram. This can help improve communication and ensure that everyone is on the same page when it comes to understanding how data flows through your organization.
So why wait? Start exploring the world of data flow diagram templates today and take your data visualization to the next level!
Data Flow Diagram Template EdrawMind
Data Flow Diagram Templates To Map Data Flows Creately Blog
Data Flow Diagram Template Free Examples Slickplan
Physical Data Flow Diagram Template Venngage
Data Flow Diagram Example Free Template FigJam





