Planning for unexpected events is crucial in any project. One way to do this is by using a contingency diagram template. This tool helps visualize potential risks and their impact on your project.
By creating a contingency diagram template, you can identify potential risks, assess their likelihood, and plan for mitigation strategies. This proactive approach can save you time, money, and headaches down the road.
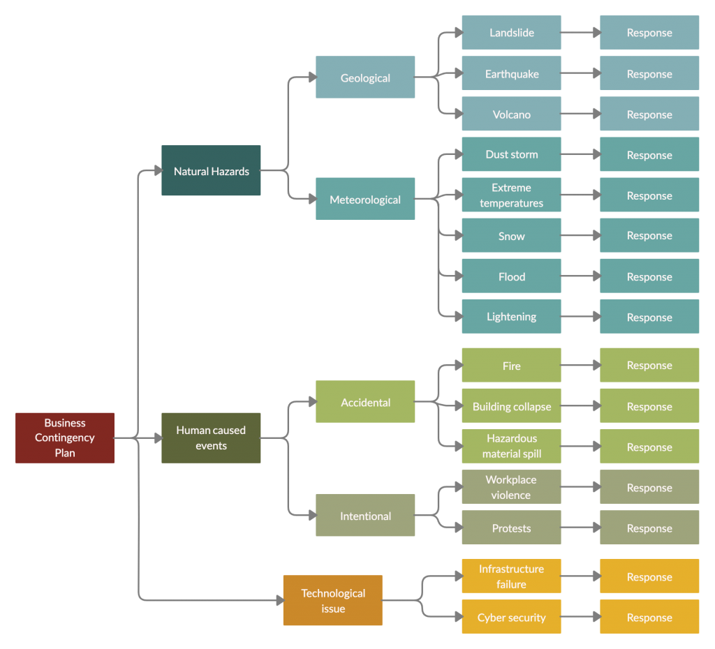
Contingency Diagram Template
Contingency Diagram Template: A Visual Guide to Risk Management
When creating a contingency diagram template, consider factors such as project scope, budget constraints, and stakeholder expectations. By mapping out potential risks and their consequences, you can better prepare for any curveballs that may come your way.
Include categories such as external risks, internal risks, and technical risks in your contingency diagram template. This holistic approach ensures that you cover all bases and are well-equipped to handle any challenges that may arise during your project.
Regularly update your contingency diagram template as new risks emerge or existing risks evolve. By staying proactive and keeping your risk management strategies up to date, you can navigate uncertainties with confidence and ensure the success of your project.
Remember, a contingency diagram template is not set in stone. It’s a dynamic tool that should evolve with your project. By staying flexible and proactive, you can effectively manage risks and steer your project towards success.
What Is A Business Contingency Plan A Step by Step Guide
What Is A Business Contingency Plan A Step by Step Guide
Contingency Maps For Behavior Problem Solving Freebie Autism Classroom Resources
Blue And White Risk Contingency Flowchart For Strategic Planning Powerpoint Template
Contingency Maps For Behavior Problem Solving Freebie Autism Classroom Resources





