Are you looking for a simple and effective way to visualize the relationships between components in a system or process? A context diagram template might be just what you need. These templates provide a clear and concise overview of how different elements interact with each other.
By using a context diagram template, you can easily identify the key components of a system or process and their relationships. This can help you better understand how different elements work together and how changes to one component may impact others. It’s a great tool for project managers, system analysts, and anyone involved in system design and development.
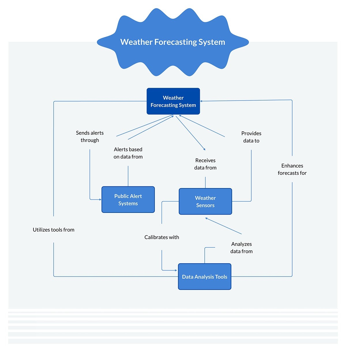
Context Diagram Template
Context Diagram Template
One of the main benefits of using a context diagram template is that it simplifies complex information into an easy-to-understand format. With clear visual representations, you can quickly grasp the big picture and make informed decisions based on the relationships between different elements.
Whether you’re working on a software project, business process improvement, or system integration, a context diagram template can streamline your work and help you communicate your ideas effectively. It’s a versatile tool that can be customized to suit your specific needs and requirements.
So, if you’re looking for a practical and user-friendly way to map out the connections between different components in a system or process, give a context diagram template a try. You’ll be amazed at how much easier it is to understand complex relationships and make informed decisions with this powerful tool at your disposal.
Start using a context diagram template today and see how it can help you simplify complex information, improve communication, and make better decisions. You’ll wonder how you ever managed without it!
DFD Library System Data Flow Diagram Data Flow Diagram Symbols
Weather Forecasting System Context Diagram Template Visme
Context Diagram PowerPoint Template
Context Diagram Template Miro
What Is A Context Diagram And How Do You Use It MiroBlog





