Are you looking for a user-friendly Context Diagram Template Visio for your next project? Look no further! Creating a context diagram is crucial for visualizing the scope and boundaries of a system or process.
With a clear and concise context diagram, you can effectively communicate the relationships between various components and stakeholders. It serves as a roadmap for your project, helping you stay organized and focused on the big picture.
Context Diagram Template Visio
Streamline Your Workflow with a Context Diagram Template Visio
By using a pre-designed template in Visio, you can save time and effort in creating your context diagram. Simply drag and drop shapes, connect them with lines, and label the components as needed. It’s that easy!
Visio offers a wide range of shapes and symbols that you can customize to fit your specific project requirements. Whether you’re designing a software system, business process, or organizational structure, Visio has got you covered.
With a well-designed context diagram, you can ensure that all stakeholders are on the same page and have a clear understanding of the project scope. It eliminates confusion and prevents misunderstandings, leading to better collaboration and decision-making.
So, why wait? Start using a Context Diagram Template Visio today and take your project to the next level. With its intuitive interface and powerful features, Visio makes it easy to create professional-looking diagrams that will impress your team and clients.
Get started now and see the difference it makes in your workflow and project outcomes. Happy diagramming!
How To Create System Context Diagram
Data Flow Diagram UCI Information Security
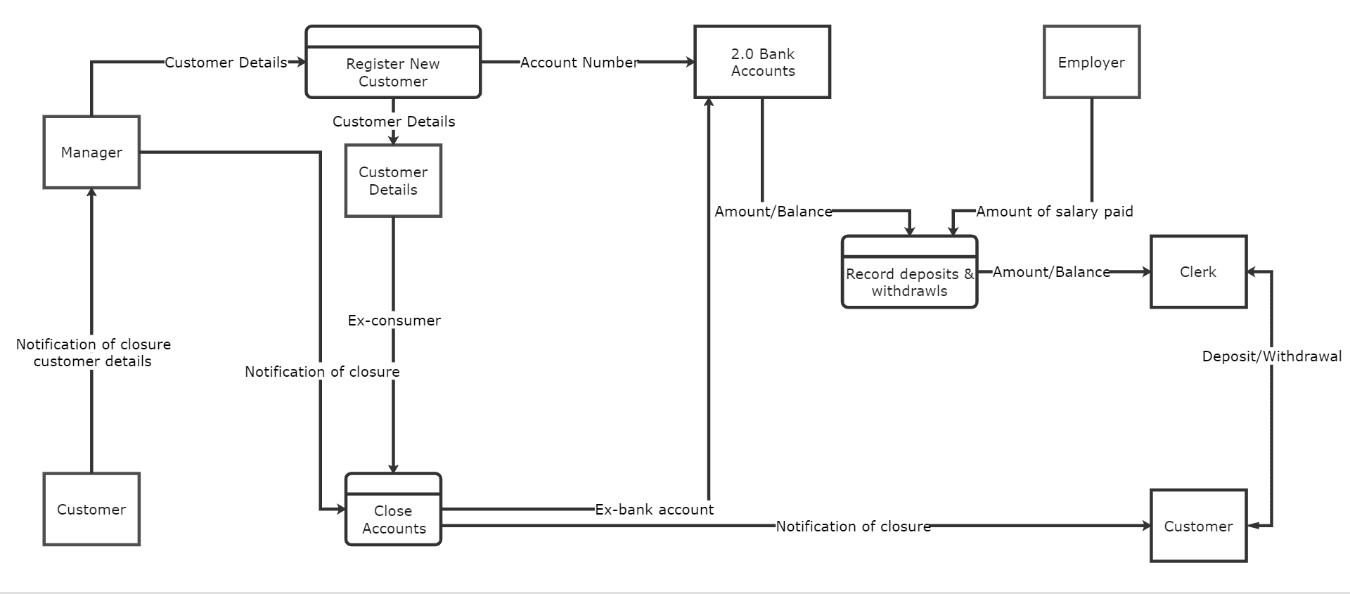
How To Create A Data Flow Diagram In Visio EdrawMax Online
How To Create A Data Flow Diagram In Visio EdrawMax Online
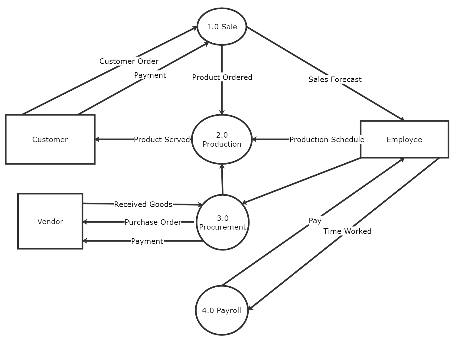
Craft A Visio Data Flow Diagram A Comprehensive Guide





