Communication is key in any relationship, whether personal or professional. Having a clear and concise way to communicate ideas and information is essential for success.
One helpful tool for visualizing communication processes is a Communication Diagram Template. This template allows you to map out the flow of information, helping you and your team stay on the same page.
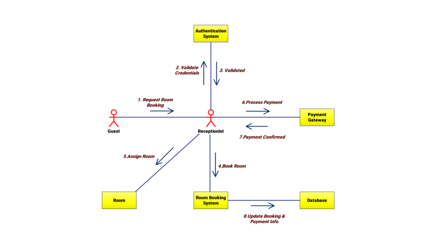
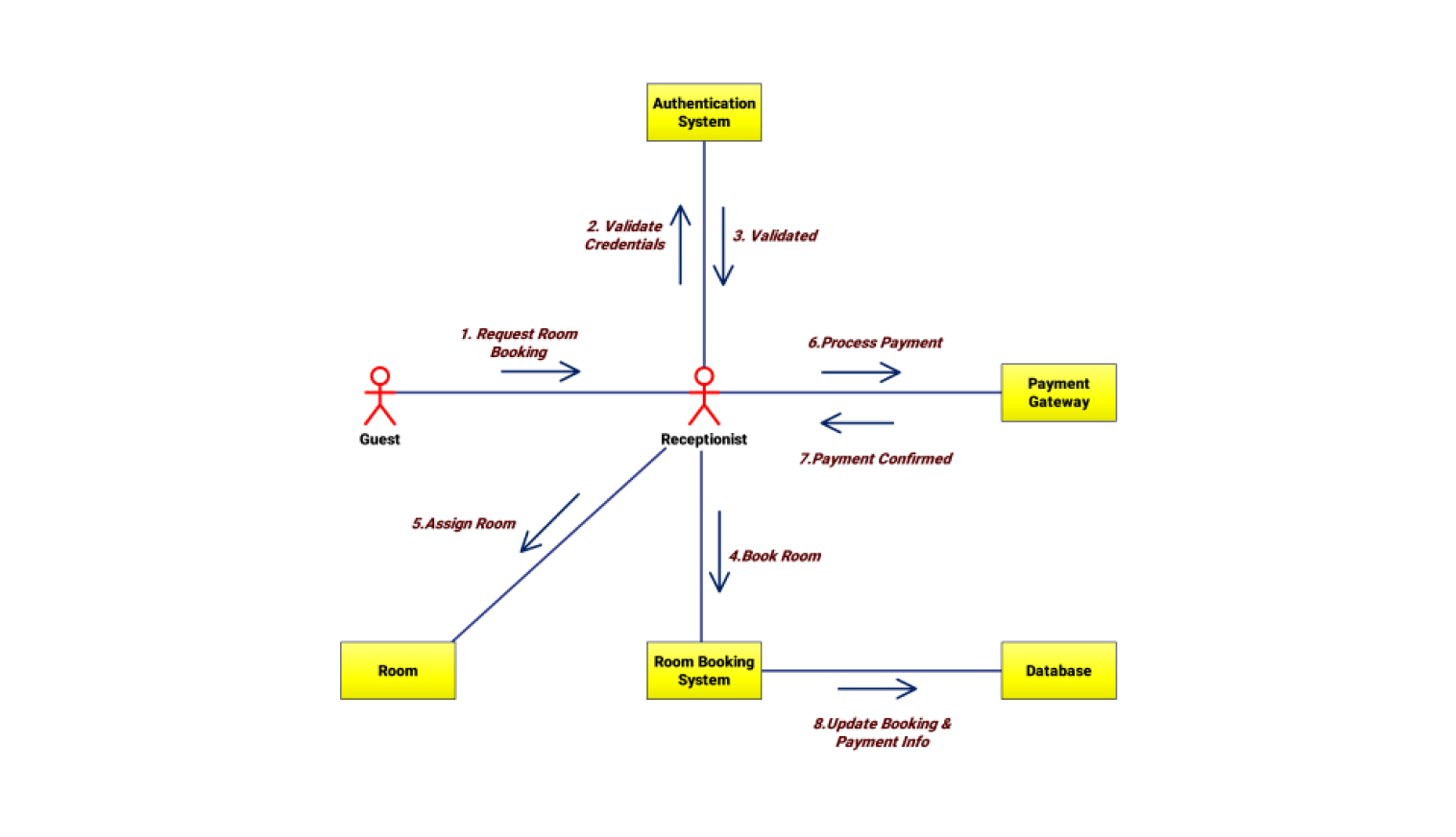
Communication Diagram Template
Communication Diagram Template: A Visual Aid for Clarity
With a Communication Diagram Template, you can easily identify who is communicating with whom, what information is being shared, and the timing of these interactions. This visual aid can streamline communication and prevent misunderstandings.
By using a Communication Diagram Template, you can improve collaboration, reduce confusion, and enhance overall productivity. This tool is especially useful for complex projects that involve multiple stakeholders and communication channels.
Whether you are working on a small team or a large organization, having a Communication Diagram Template can help ensure that everyone is on the same page. This visual representation can serve as a roadmap for effective communication and decision-making.
In conclusion, a Communication Diagram Template is a valuable resource for enhancing communication within your team or organization. By visualizing the flow of information, you can improve clarity, reduce errors, and ultimately achieve better outcomes. Give it a try and see the difference it can make!
Communication Flow Charts A Comprehensive Guide
Free Communication Cycle Diagram Template To Edit Online
UML Communication Diagram Template Miro
UML Communication Diagram EdrawMax Template



