If you’re looking for a way to visualize the interactions between different components in a system, a collaboration diagram template is the perfect tool to use. These diagrams are great for showing how different objects collaborate to achieve a specific goal.
By using a collaboration diagram template, you can easily map out the relationships between various objects and their interactions. This can help you better understand the flow of information and communication within a system, making it easier to identify potential issues and optimize performance.
Collaboration Diagram Template
Collaboration Diagram Template: A Visual Representation of System Interactions
One of the main benefits of using a collaboration diagram template is that it provides a clear and visual representation of how different objects in a system interact with each other. This can be especially helpful when working on complex projects with multiple components.
With a collaboration diagram template, you can easily see how information flows between different objects, helping you identify potential bottlenecks or areas for improvement. This can lead to more efficient and effective system design and development processes.
Overall, a collaboration diagram template is a valuable tool for anyone working on system design or development projects. By using this visual representation, you can gain a better understanding of how different components interact and collaborate, leading to more successful outcomes in your projects.
Next time you’re working on a project that involves multiple components and interactions, consider using a collaboration diagram template to help you visualize and optimize the system’s performance. You’ll be amazed at how much easier it is to identify and address potential issues when you can see the interactions between objects clearly laid out in front of you.
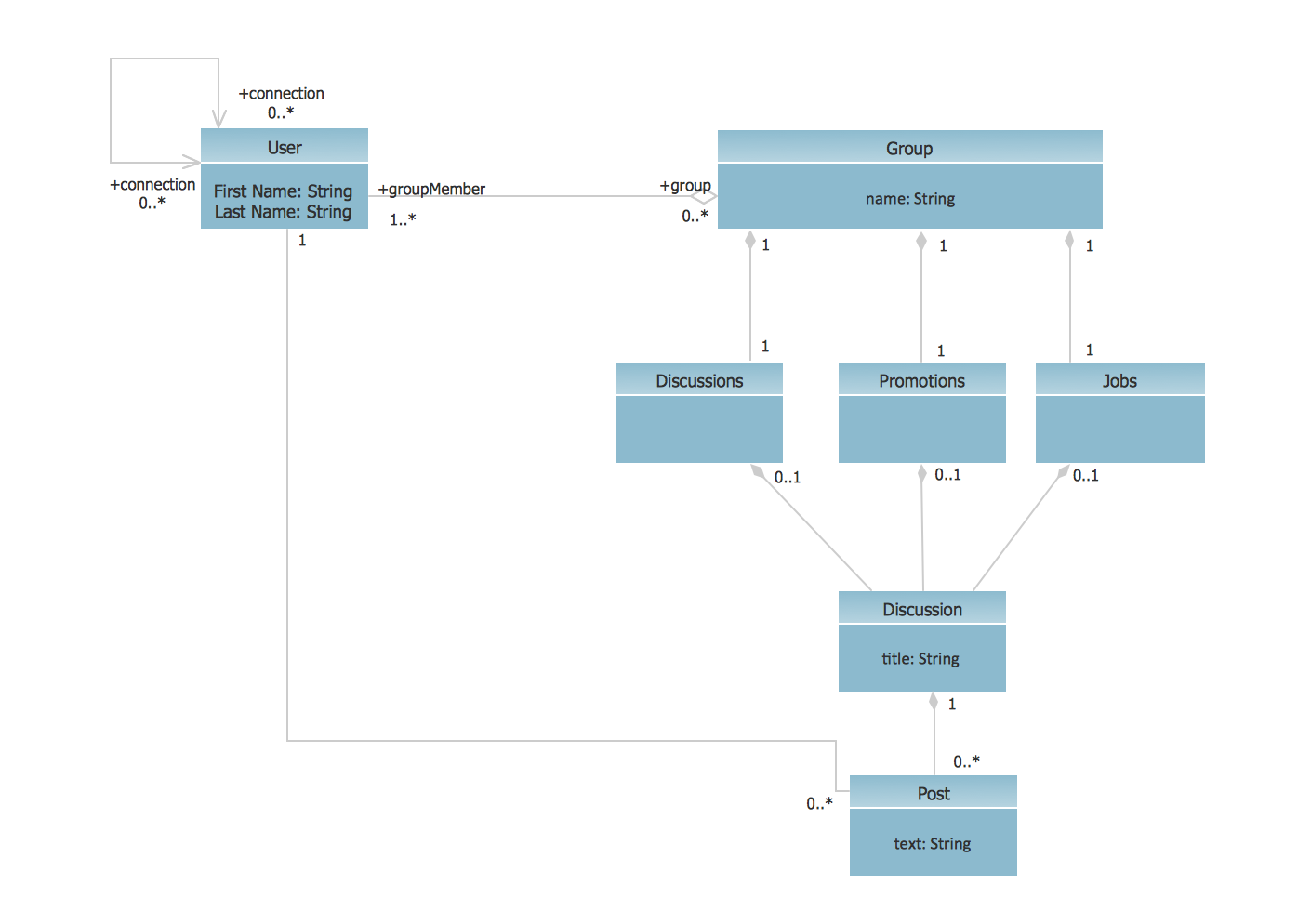
UML Class Diagram Example Social Networking Site UML Use Case Diagram Example Social Networking Sites Project Social Media UML Collaboration Diagram For Social Networking Site
Communication Diagram For Restaurant Management System
Diagramming Software For Design UML Collaboration Diagrams UML Collaboration Diagram Example Illustration UML Use Case Diagram Example Social Networking Sites Project Collaboration Diagram For Website
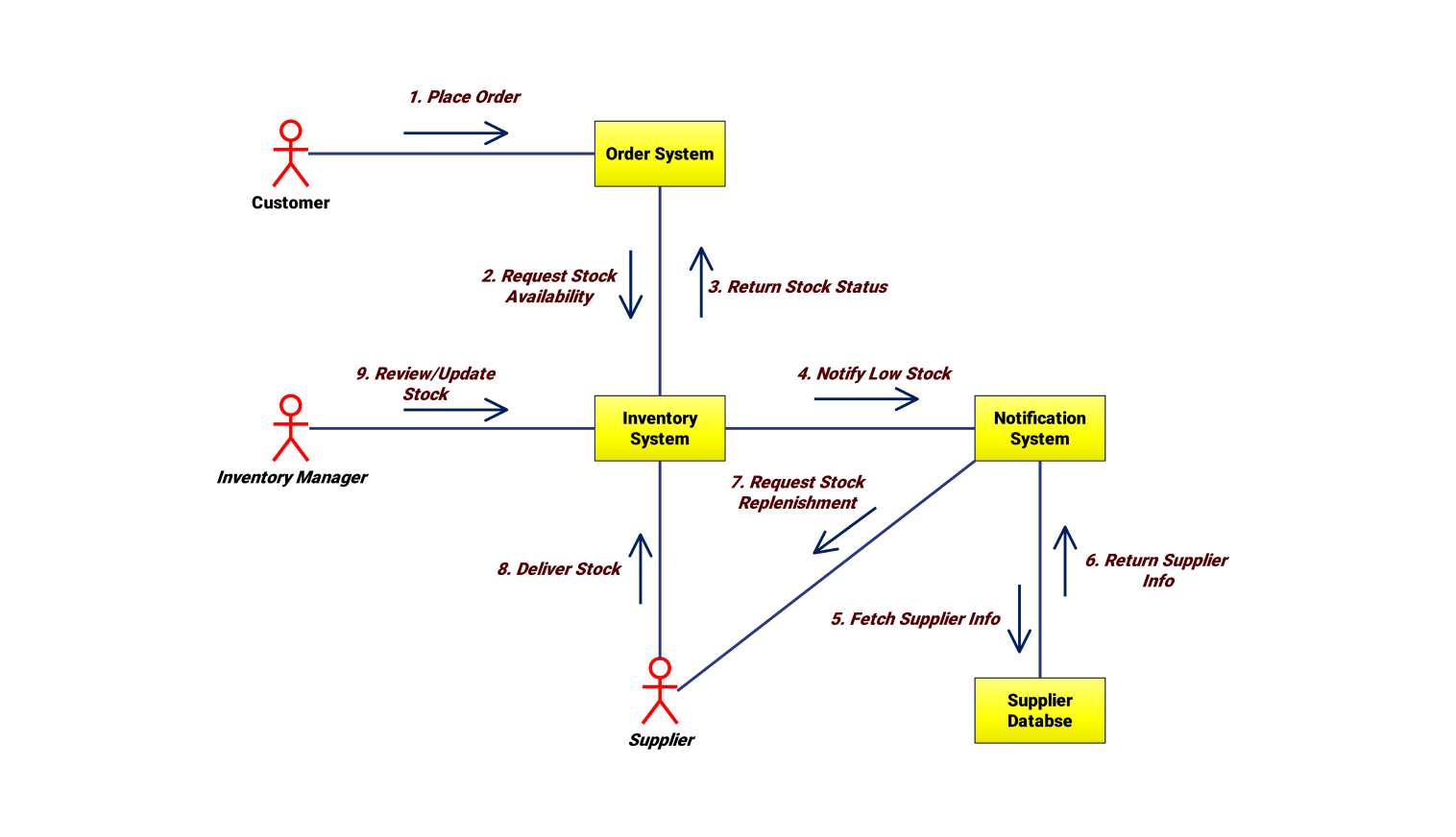
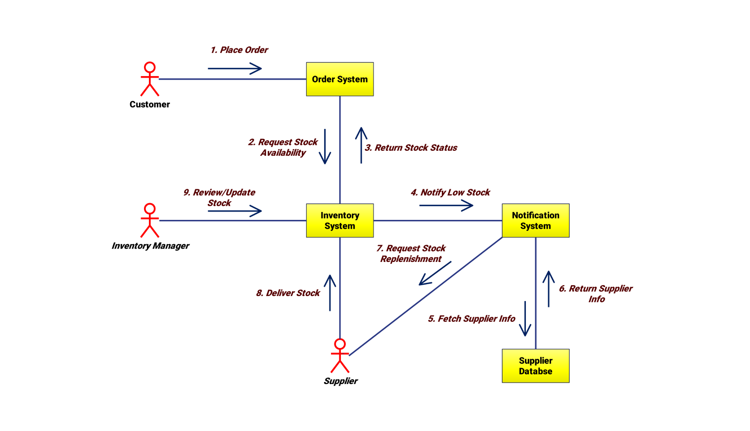
Collaboration Diagram For Inventory Management System
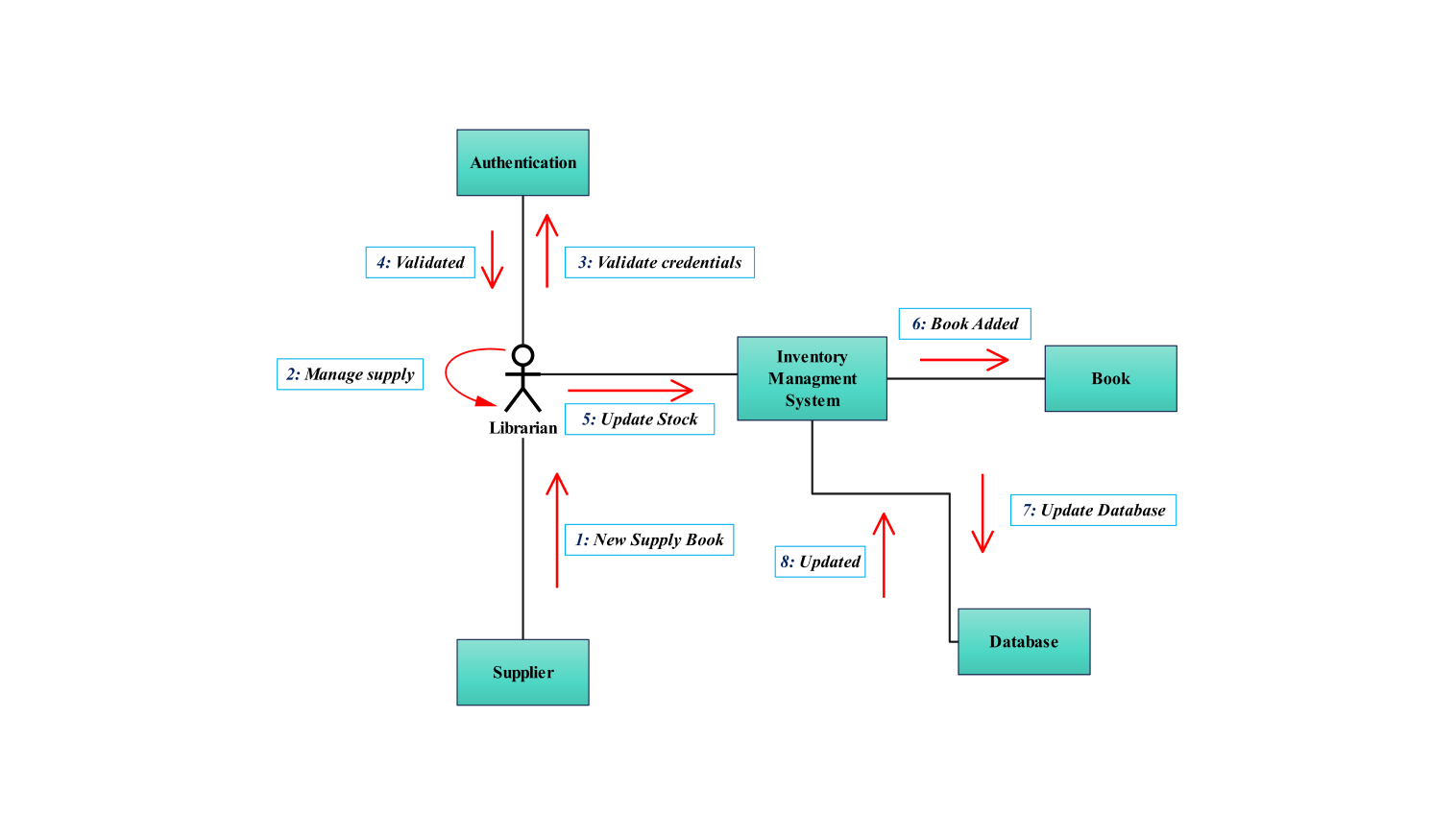
Collaboration Diagram For Library Management





