Are you looking for a simple and effective way to visualize your business processes? Look no further than a Business Flow Diagram Template. This handy tool can help you map out the flow of your operations with ease.
Whether you’re a small business owner or a project manager, having a clear understanding of how your business functions is essential. A Business Flow Diagram Template allows you to break down complex processes into easy-to-follow steps, making it easier to identify areas for improvement.
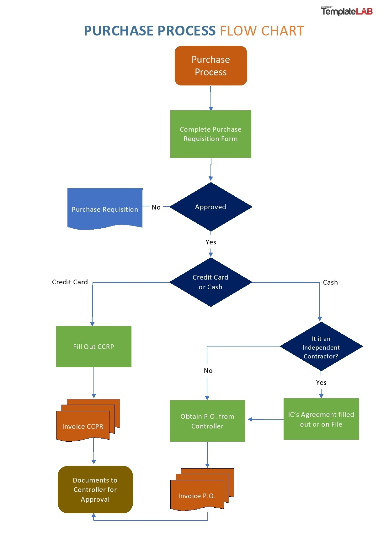
Business Flow Diagram Template
Streamline Your Operations with a Business Flow Diagram Template
With a Business Flow Diagram Template, you can easily identify bottlenecks, redundancies, and inefficiencies in your business processes. This visual representation can help you streamline your operations, increase efficiency, and ultimately save time and money.
By mapping out the flow of your business processes, you can also improve communication and collaboration among team members. Everyone will have a clear understanding of their roles and responsibilities, leading to smoother operations and better results.
Don’t let your business processes get muddled and chaotic. Take control of your operations with a Business Flow Diagram Template today. Whether you’re looking to optimize your workflows, improve productivity, or simply gain a better understanding of how your business operates, this tool can help you achieve your goals.
Start visualizing your business processes today and see the difference it can make in your operations. A Business Flow Diagram Template is a simple yet powerful tool that can help you take your business to the next level. Try it out and see the results for yourself!
Free Customizable Flowchart Templates Canva
26 Fantastic Flow Chart Templates Word Excel Power Point
Free Customizable Flowchart Templates Canva
Free Customizable Flowchart Templates Canva
Free Customizable Flowchart Templates Canva





