Are you looking for a simple and effective way to visualize your business processes? Using a Business Context Diagram Template can help you clearly map out the relationships between different components of your organization.
With a Business Context Diagram Template, you can easily identify key stakeholders, understand the flow of information, and visualize the interactions between various departments. This visual representation can help you communicate complex ideas in a clear and concise manner.
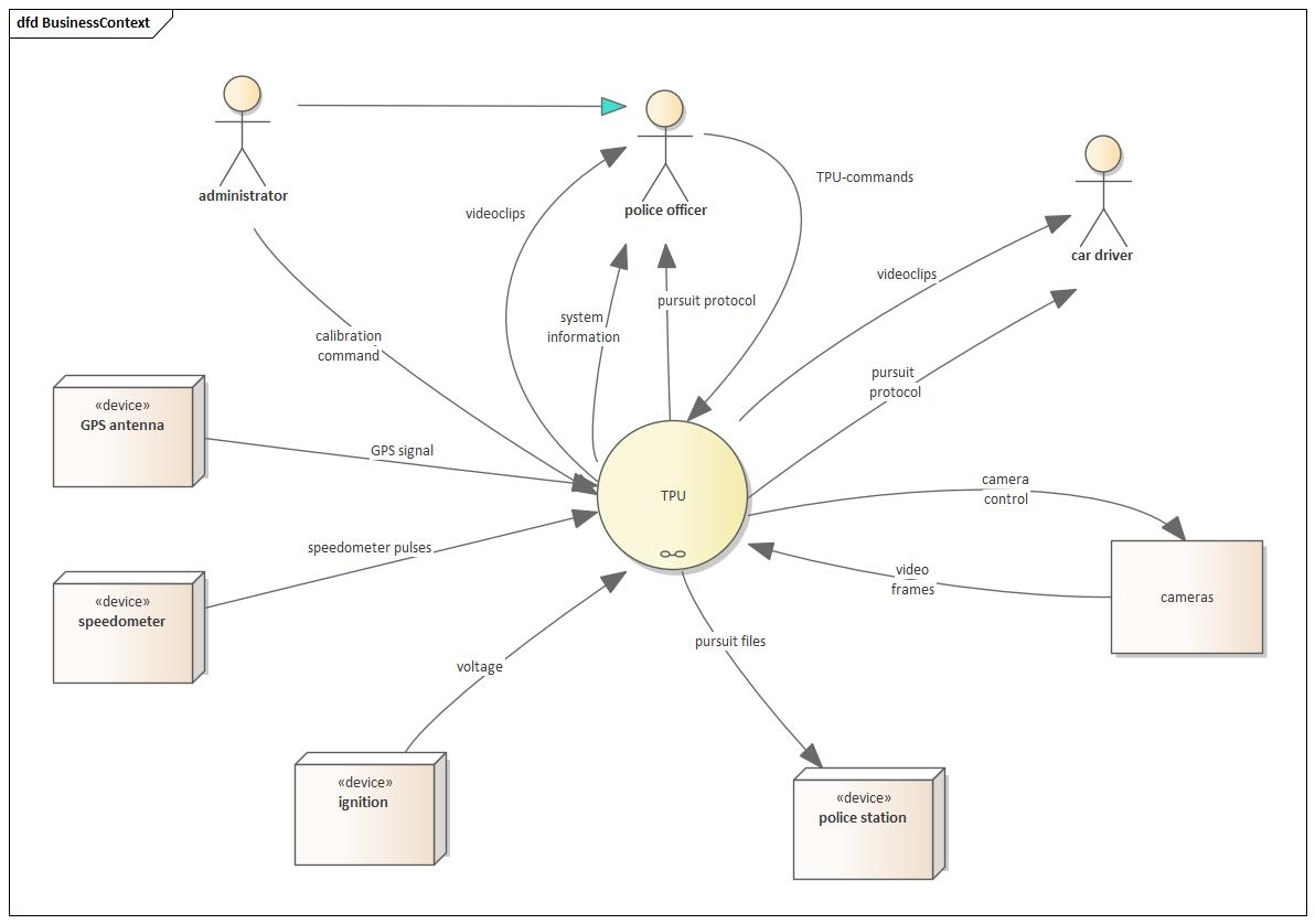
Business Context Diagram Template
Enhance Your Business Strategy with a Business Context Diagram Template
By creating a Business Context Diagram, you can gain valuable insights into how different parts of your business interact with each other. This can help you identify potential bottlenecks, streamline processes, and improve overall efficiency.
Whether you are working on a new project, analyzing existing processes, or planning for future growth, a Business Context Diagram Template can be a valuable tool in your toolkit. It can help you make informed decisions and drive your business towards success.
Don’t let complex business processes overwhelm you. Take advantage of a Business Context Diagram Template to simplify your workflows, enhance collaboration, and drive innovation within your organization. Start creating your own diagram today and see the difference it can make!
In conclusion, a Business Context Diagram Template is a powerful tool that can help you gain a better understanding of your business processes and relationships. By visualizing key components and connections, you can make more informed decisions and drive your business forward. Try it out and see the impact it can have on your organization!
Context Diagram PowerPoint Template
What Is A Context Diagram And How Do You Use It MiroBlog
What Is A Context Diagram And How Do You Use It MiroBlog
How To Create A Context Diagram With Examples FigJam
What Is A Context Diagram And How Do You Use It MiroBlog





