Are you looking for a blank Prisma flow diagram template for your next project? Look no further! Creating a visually appealing flow diagram is essential for organizing information and processes. With a blank template, you can easily customize it to suit your needs.
Whether you’re working on a school project, business presentation, or research paper, a Prisma flow diagram can help you communicate complex ideas in a clear and concise way. It’s a great tool for brainstorming, planning, and analyzing data. Plus, it looks professional and polished.
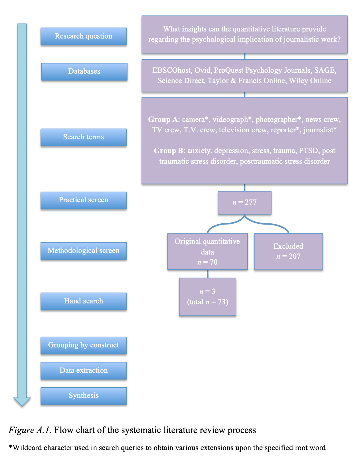
Blank Prisma Flow Diagram Template
Blank Prisma Flow Diagram Template
When using a blank Prisma flow diagram template, you have the flexibility to add your own labels, colors, and shapes. You can easily map out relationships between different elements, highlight key points, and create a visual roadmap for your project.
With a user-friendly design, you can drag and drop elements, resize shapes, and connect boxes with arrows. This makes it easy to create a customized flow diagram that meets your specific requirements. You can also easily share your diagram with others by exporting it to various formats.
So, next time you need a visual aid to organize your thoughts and ideas, consider using a blank Prisma flow diagram template. It’s a versatile tool that can help you streamline your workflow, improve communication, and present information in a compelling way. Give it a try and see the difference it makes in your projects!
Free Flowchart Maker How To Create Flowcharts Online Canva
PRISMA Flow Diagram For Systematic Reviews BioRender Science
PRISMA Flow Diagram Templates For Literature Reviews Jasmine B
PRISMA Flow Diagram Templates For Literature Reviews Jasmine B
PRISMA Flow Diagram 2020 CIBNP





