Are you looking for a user-friendly activity diagram template to streamline your project planning process? Look no further! A well-designed activity diagram template can help you visualize tasks, dependencies, and timelines in a clear and organized manner.
Whether you’re a project manager, a business analyst, or a software developer, having a reliable activity diagram template at your disposal can significantly improve your project management efficiency. With the right template, you can easily identify bottlenecks, optimize workflows, and ensure smooth project execution.
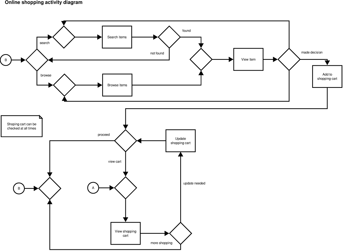
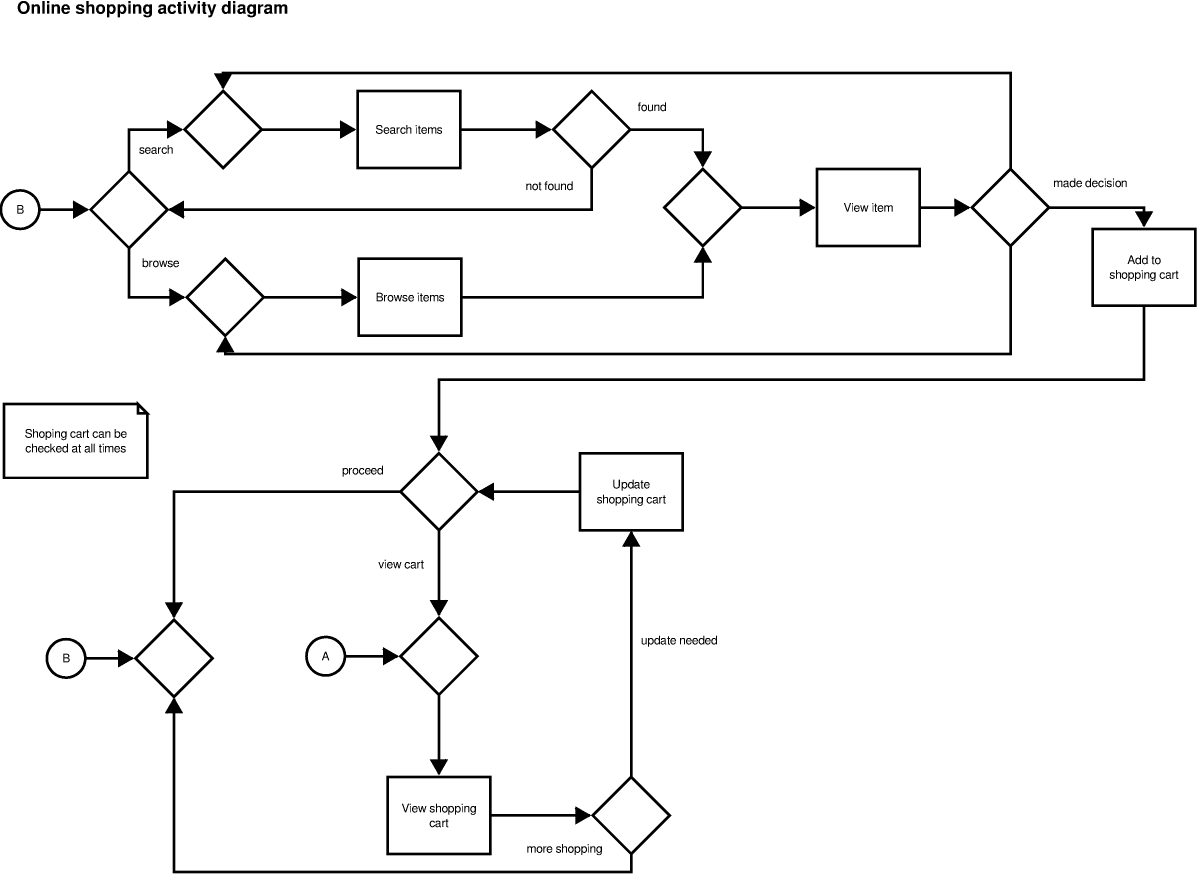
Activity Diagram Template
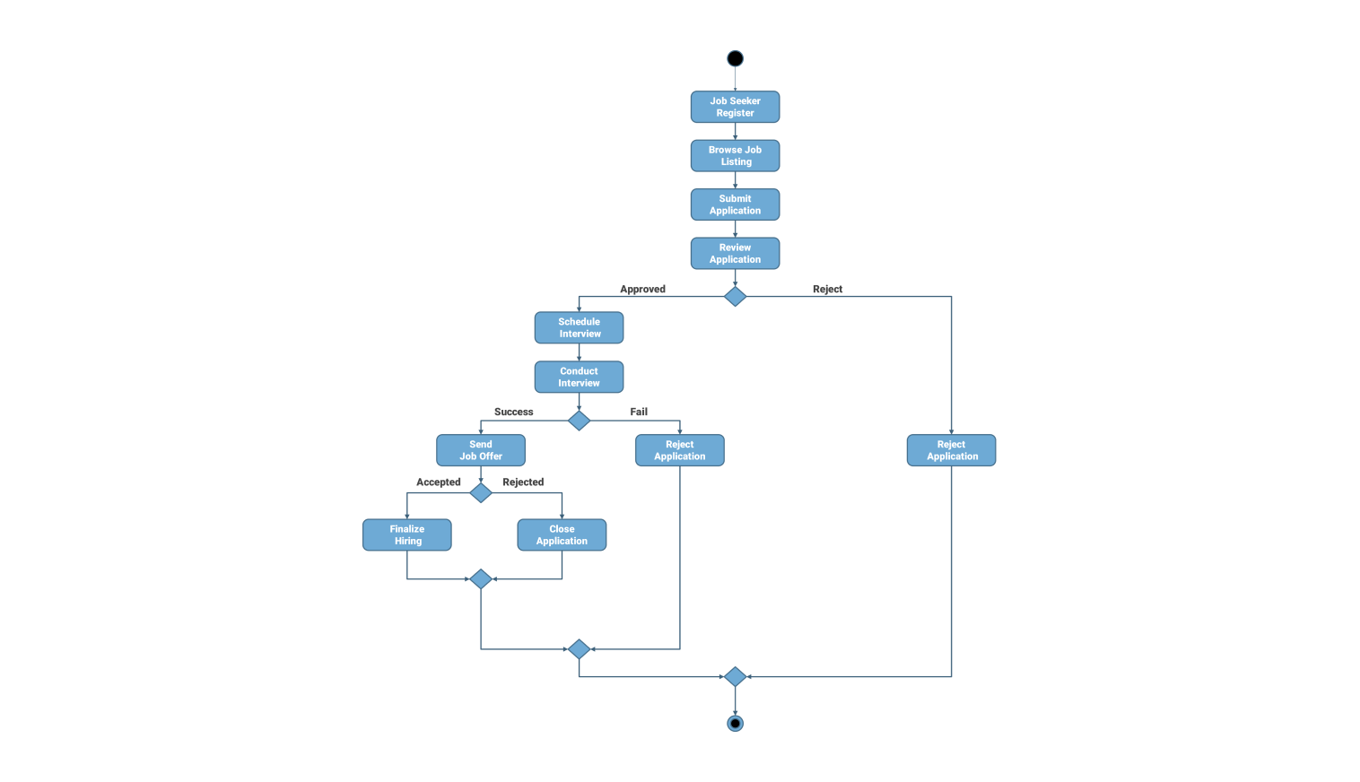
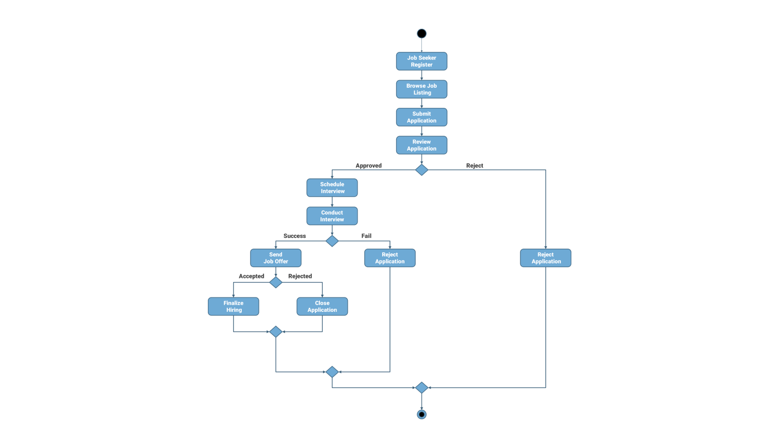
Activity Diagram Template
When selecting an activity diagram template, consider factors such as ease of use, customization options, and compatibility with your existing project management tools. Look for templates that offer intuitive drag-and-drop functionality, color-coded elements, and the ability to add annotations for clarity.
Many online platforms offer a variety of activity diagram templates that cater to different industries and project types. Whether you prefer a simple flowchart layout or a more detailed swimlane diagram, you’re sure to find a template that suits your specific needs.
Don’t underestimate the power of a well-designed activity diagram template in enhancing your project planning and execution. By visualizing complex processes and relationships in a clear and concise manner, you can effectively communicate with stakeholders, track progress, and make informed decisions to drive project success.
Take the first step towards improving your project management workflow by exploring the wide range of activity diagram templates available online. With the right template at your fingertips, you can take your project planning to the next level and achieve greater efficiency and success.
UML Activity Diagram Template Miro
Simple Swimlane Activity Diagram Template Venngage
UML Activity Template By ClickUp Template By ClickUp
20 Free Editable UML Diagram Examples For Various Purposes
Activity Diagram Template Free Examples Slickplan





